广东省互联网信息服务核准承诺书
说明:
广东省互联网信息服务核准承诺书必须主体负责人本人填写日期和签字(需手写正楷签名,接受签名章,不接受连笔签)。
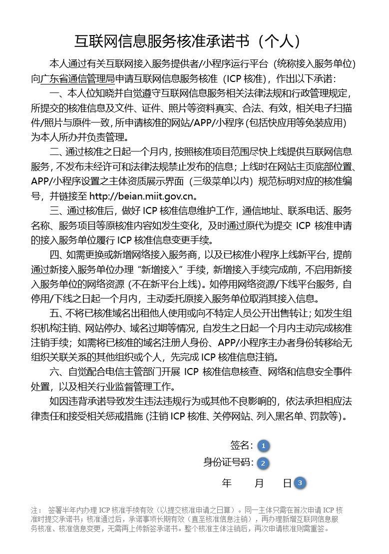
广东省互联网信息服务核准承诺书(个人)
模板 | 填写说明 |
![]() | 1. 请主体负责人在签名处进行签名(需手写正楷签名,接受签名章,不接受连笔签)并按手印。 2. 请主体负责人填写个人身份证号码(需手写)。 3. 请主体负责人填写签署文件的日期(需手写)。 |
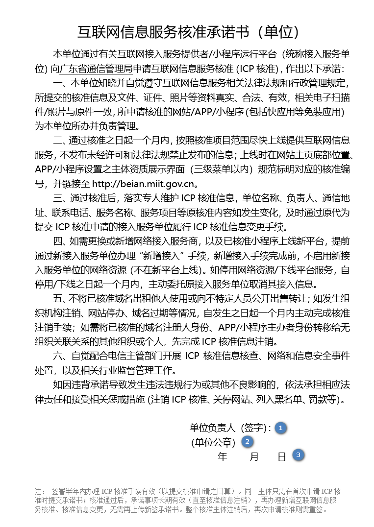
广东省互联网信息服务核准承诺书(单位)
模板 | 填写说明 |
![]() | 1. 请主体负责人在签字处进行签名(需手写正楷签名,接受签名章,不接受连笔签)。 2. 请加盖单位公章(鲜章)。 3. 请主体负责人填写签署文件的日期(需手写)。 |
江西省互联网信息服务承诺书
模板 | 填写说明 |
![]() | 1. 请填写单位名称。 2. 请填写单位证件号码。 3. 请填写当前备案订单的新增网站域名。 4. 请加盖单位公章(鲜章)。 5. 请在日期处填写签署文件的日期。 |
新疆互联网信息服务备案承诺书
新疆互联网信息服务备案承诺书(企业)
模板 | 填写说明 |
![]() | 1. 请填写单位名称并加盖单位公章(鲜章)。 2. 请主体负责人填写签署文件的日期(需手写)。 |
新疆互联网信息服务备案承诺书(个人)
说明:
请主体负责人本人填写日期和签字(需手写正楷签名,接受签名章,不接受连笔签)并按手印。
模板 | 填写说明 |
![]() | 1. 请主体负责人在姓名处进行签名(需手写正楷签名,接受签名章,不接受连笔签)并按手印。 2. 请主体负责人填写签署文件的日期(需手写)。 |




