中国站 - English
中国站
中国站 - English
International
Documentation
Log in
Console
Documentation
Console
Log in
4009 100 100
Tencent Cloud Organization
Help & Documentation
>
Tencent Cloud Organization
>
Operation Guide
>
Member Finance Management
>
Unified organization payment mode (pay-on-behalf)
>
Pay-on-Behalf Mode Access Requirements
Pay-on-Behalf Mode Access Requirements
Last updated: 2024-03-27 19:20:04
On this page:
Pay-on-behalf Admission Criteria
Pay-on-behalf Exit Criteria
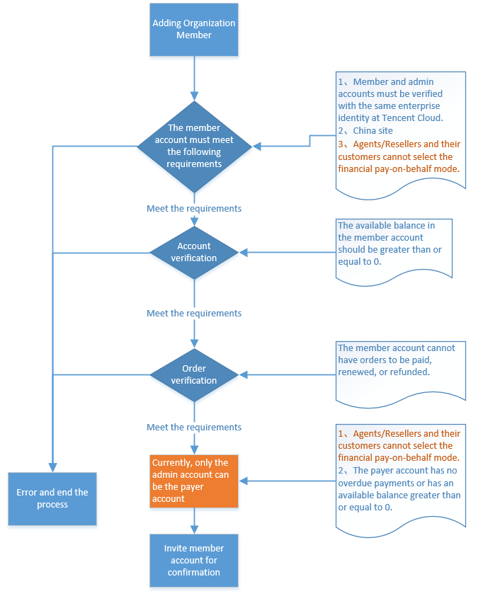
Pay-on-behalf Admission Criteria
Pay-on-behalf Exit Criteria
Previous: Organization Fund Allocation Mode (Self-Pay)
Next: Supported Capabilities and Rules