
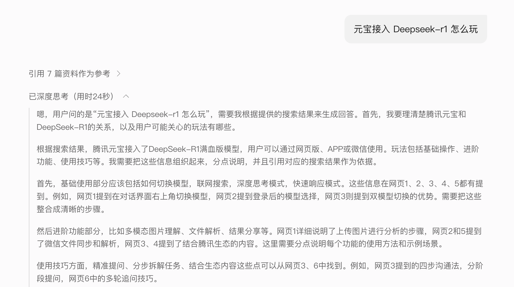
听说元宝已经正式接入 DeepSeek-R1 模型,而且还是免费使用,速度比官网快很多。这让我迫不及待就想要尝试一下。
打开元宝的官网,我们可以看到它有两个推理模型可以调用,分别是 R1 模型和腾讯自己研发的混元 T1 推理模型。

众所周知,公众号的文章其质量还是比较高的。但是一般来说,也只能够在微信自己的入口中搜索到相关的公众号文章。但是元宝本质上就是依托于微信公众号进行搜索,它通过聚合和索引微信公众号的文章内容,使用户可以在更广泛的范围内查找感兴趣的文章,而不仅仅局限于微信自身的搜索入口。这样一来,元宝不仅提升了微信公众号文章的可见性,也为用户提供了更高效的搜索体验。
而这一次由于 DeepSeek 的爆火,元宝也在随后接入了 DeepSeek-R1 推理模型,如果你点击“深度思考”和“联网搜索”功能,则它就会搜索公众号的内容进行总结。
比如我这里输入“元宝接入 Deepseek-r1 怎么玩”,它会首先搜索公众号的资料,然后展示其推理的过程和具体的回复。

点开具体的资料链接,它就会展示公众号的来源,相当于公众号的文章有了一个新的曝光入口。

这样一来,我们可以通过元宝这个入口进行搜索,不仅能快速查找微信公众号的相关信息,还能让其基于公众号内容提供具体的总结和回答。这种方式极大地提升了信息获取的效率,使用户无需逐一打开公众号文章,就能快速获取关键信息。
当然,原始的 DeepSeek-R1 本质上是一个文本大模型来的,它不能够输入图片。但是这一次,元宝拓展了其功能,用户可以上传一张照片,然后让 DeepSeek-R1 模型进行理解。有了这个图片理解功能,可以有更多的不同玩法。
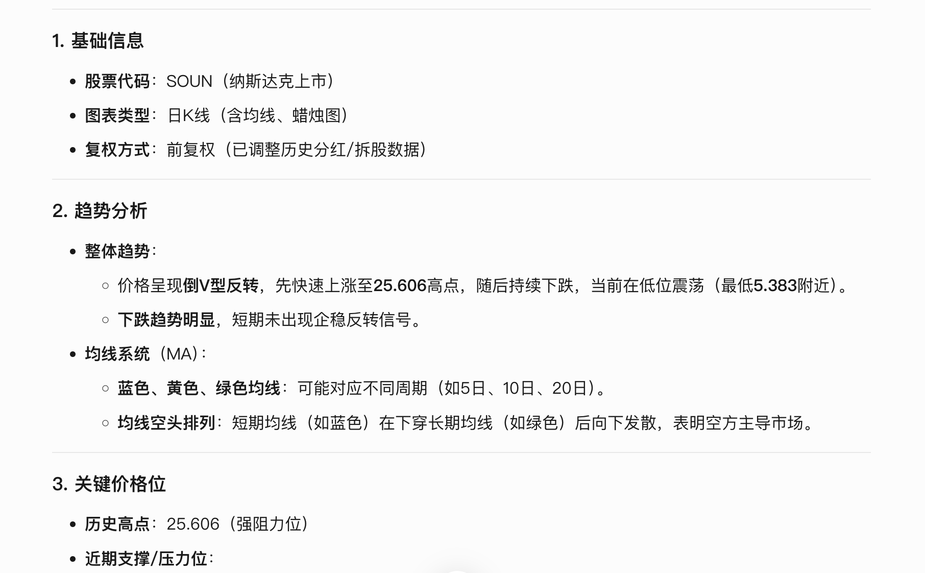
比如可以利用 DeepSeek 强大的推理能力,进行股票分析。我上传了一张美股 SOUN 的实时股价图片。

它把该股票最新的股价都理解到位了,然后还详细分析出股票的整体走势,历史价位等等。还可以知道目前处于空方主导的市场当中。

所以,对于一个经常炒股的人来说,元宝能够辅助你分析更多的股票数据,去判定一只股票的好坏情况。最重要的一点是,相比于 DS 官网经常“服务器繁忙”的回答,元宝依托于微信公众号的海量信息源,不仅仅能够让你体验到最为强大的 DS 推理大模型,还能够更快速地获取市场动态、分析报告以及投资策略,帮助用户进行更全面的判断。
第一题主要是考察一下是否能够识别一些公众人物

o3-mini好像不能够进行图片的识别,很多次尝试都是出错的。而腾讯元宝识别出来了一个是刘德华,另一个由于打了马赛克而识别不准确
第二题是数学计算能力的,两个模型旗鼓相当,在简单的数学问题上都能够解答出来
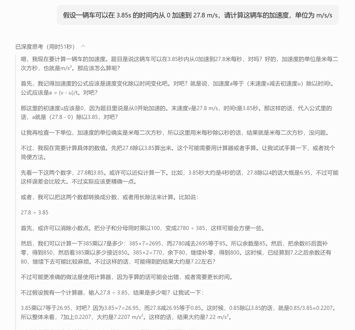
Q:假设一辆车可以在 3.85s 的时间内从 0 加速到 27.8 m/s,请计算这辆车的加速度,单位为 m/s/s
先看看o3-mini的思考方式:

再看看腾讯元宝的:

o3-mini给人的感觉是它把一些计算步骤都塞进了思考过程中,感觉和人类的思考方式不太一样。因为我们通常在思考的过程中,会想很多的事情,然后才开始计算。而接入的DeepSeek的元宝,其思考过程更偏向于人类的思考模式。
第三题,多文档内容总结。这里我把deepseek论文和LIMR论文都上传上去
Q:总结这两篇文章的相似地方

两个模型都很好的总结了两篇文章的不同点,从速度上看,元宝生成速度会相较快一点。
用下来,目前元宝接入了 DS 之后,整体的回答效果更好,而且依赖于其庞大的公众号资料,搜索的文章价值性更高。其核心价值在于:
这种模式不仅降低了用户筛选信息的时间成本,还能帮助用户更有效地获取高质量内容。当然,如何保证摘要的准确性、信息来源的权威性,以及避免内容滥用或侵权问题,都是元宝在实际应用中需要考虑的关键点。
原创声明:本文系作者授权腾讯云开发者社区发表,未经许可,不得转载。
如有侵权,请联系 cloudcommunity@tencent.com 删除。
原创声明:本文系作者授权腾讯云开发者社区发表,未经许可,不得转载。
如有侵权,请联系 cloudcommunity@tencent.com 删除。