
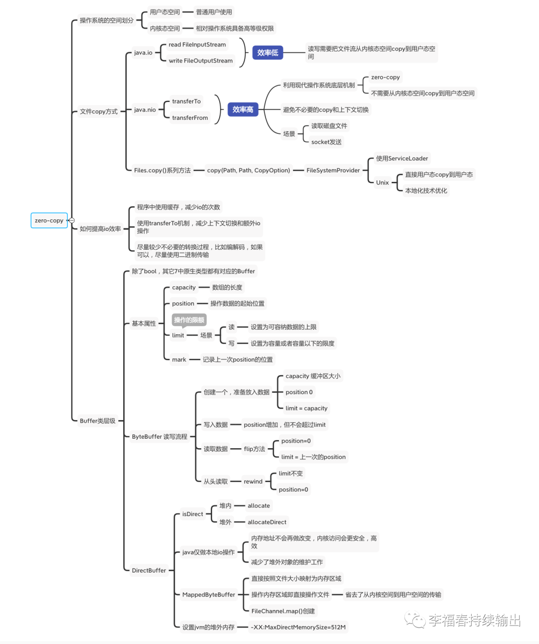
文件copy是java的io部分不可忽视的内容。 我是李福春,我在准备面试,今天的问题是: zero-copy是怎么回事? 操作系统的空间划分为内核态空间, 用户态空间; 内核态空间相对操作系统具备更高的权限和优先级; 用户态空间即普通用户所处空间。 zero-copy指的使用类似java.nio的transforTo方法进行文件copy,文件的copy直接从磁盘到内核态空间,不经过用户态空间,再写到磁盘,减少了io的消耗,避免了不必要的copy 和上下文切换,所以比较高效。 接下来对面试官可能扩展的问题进行一些拓展:
package org.example.mianshi.filecopy;
import java.io.File;
import java.io.FileInputStream;
import java.io.FileOutputStream;
import java.io.IOException;
import java.nio.file.Files;
/**
* 说明:传统的文件copy
* @author carter
* 创建时间:2020年03月26日 9:32 上午
**/
public class JioFileCopyApp {
public static void main(String[] args) {
final File d = new File("/data/appenvs/denv.properties");
final File s = new File("/data/appenvs/env.properties");
System.out.println("source file content :" + s.exists());
System.out.println("target file content :" + d.exists());
System.out.println("source content:");
try {
Files.lines(s.toPath()).forEach(System.out::println);
} catch (IOException e) {
e.printStackTrace();
}
System.out.println("do file copy !");
copy(s, d);
System.out.println("target file content :" + d.exists());
System.out.println("target content:");
try {
Files.lines(d.toPath()).forEach(System.out::println);
} catch (IOException e) {
e.printStackTrace();
}
}
private static void copy(File s, File d) {
try (
final FileInputStream fileInputStream = new FileInputStream(s);
final FileOutputStream fileOutputStream = new FileOutputStream(d)
) {
byte[] buffer = new byte[];
int length;
while ((length = fileInputStream.read(buffer)) > ) {
fileOutputStream.write(buffer, , length);
}
} catch (IOException e) {
e.printStackTrace();
}
}
}
代码可以运行;copy流程如下图:它不是zero-copy的,需要切换用户态空间和内核态空间,路径比较长,io消耗和上线文切换的消耗比较明显,这是比较低效的copy.
package org.example.mianshi.filecopy;
import java.io.File;
import java.io.FileInputStream;
import java.io.FileOutputStream;
import java.io.IOException;
import java.nio.channels.FileChannel;
import java.nio.file.Files;
/**
* 说明:zero-copy
* @author carter
* 创建时间:2020年03月26日 9:32 上午
**/
public class JnioFileCopyApp {
public static void main(String[] args) {
final File d = new File("/data/appenvs/ndenv.properties");
final File s = new File("/data/appenvs/env.properties");
System.out.println(s.getAbsolutePath() + "source file content :" + s.exists());
System.out.println(d.getAbsolutePath() +"target file content :" + d.exists());
System.out.println("source content:");
try {
Files.lines(s.toPath()).forEach(System.out::println);
} catch (IOException e) {
e.printStackTrace();
}
System.out.println("do file copy !");
copy(s, d);
System.out.println(d.getAbsolutePath() +"target file content :" + d.exists());
System.out.println("target content:");
try {
Files.lines(d.toPath()).forEach(System.out::println);
} catch (IOException e) {
e.printStackTrace();
}
}
private static void copy(File s, File d) {
try (
final FileChannel sourceFileChannel = new FileInputStream(s).getChannel();
final FileChannel targetFileChannel = new FileOutputStream(d).getChannel()
) {
for (long count= sourceFileChannel.size();count>;){
final long transferTo = sourceFileChannel.transferTo(sourceFileChannel.position(), count, targetFileChannel);
count-=transferTo;
}
} catch (IOException e) {
e.printStackTrace();
}
}
}
copy过程如下图:明显,不用经过用户态空间,是zero-copy,减少了io的消耗以及上下文切换,比较高效。
package org.example.mianshi.filecopy;
import java.io.File;
import java.io.FileInputStream;
import java.io.FileOutputStream;
import java.io.IOException;
import java.nio.file.CopyOption;
import java.nio.file.Files;
import java.nio.file.StandardCopyOption;
/**
* 说明:Files的文件copy
* @author carter
* 创建时间:2020年03月26日 9:32 上午
**/
public class FilesFileCopyApp {
public static void main(String[] args) {
final File d = new File("/data/appenvs/fenv.properties");
final File s = new File("/data/appenvs/env.properties");
System.out.println("source file content :" + s.exists());
System.out.println("target file content :" + d.exists());
System.out.println("source content:");
try {
Files.lines(s.toPath()).forEach(System.out::println);
} catch (IOException e) {
e.printStackTrace();
}
System.out.println("do file copy !");
copy(s, d);
System.out.println("target file content :" + d.exists());
System.out.println("target content:");
try {
Files.lines(d.toPath()).forEach(System.out::println);
} catch (IOException e) {
e.printStackTrace();
}
}
private static void copy(File s, File d) {
try {
Files.copy(s.toPath(),d.toPath(), StandardCopyOption.COPY_ATTRIBUTES);
} catch (IOException e) {
e.printStackTrace();
}
}
}
面试官一般喜欢刨根问底,那么来吧!贴一下源码:
public static Path copy(Path source, Path target, CopyOption... options)
throws IOException
{
FileSystemProvider provider = provider(source);
if (provider(target) == provider) {
// same provider
provider.copy(source, target, options);
} else {
// different providers
CopyMoveHelper.copyToForeignTarget(source, target, options);
}
return target;
}
底层通过SPI,即ServiceLoader的方式加载不同文件系统的本地处理代码。 分类如下:
我们使用最多的UnixFsProvider,实际上是 直接从 用户态空间copy到用户态空间,使用了本地方法内联加持优化,但是它不是zero-copy, 但是性能也不会太差。
1, 使用缓存,减少io的操作次数; 2,使用zero-copy,即类似 java.nio的 transferTo方法进行copy; 3, 减少传输过程中不必要的转换,比如编解码,最好直接二进制传输;
buffer的类层级图如下:
除了bool其他7个原生类型都有对应的Buffer; 面试官如果问细节,先说4个属性, capacity, limit ,position, mark 再描述byteBuffer的读写流程。 然后是DirectBuffer,这个是直接操作堆外内存,比较高效。但是用好比较困难,除非是流媒体的行业,不会问的这么细,直接翻源码好好准备,问一般也是技术专家来问你了。
本篇回答了什么是zero-copy,然后介绍了java体系实现文件copy的3种方式,(扩展的第三方库不算在内); 然后简要介绍了如何提高io效率的三种方法,以及提高内存利用率的Buffer做了系统级的介绍。 不啰嗦,可以快速通过下图条理化本篇内容,希望对你有所帮助。