最近我一直在尝试成熟的 AI 知识库工具,希望既能提升阅读效率,又能快速总结文章要点。过去一周多,我主要体验了 腾讯 IMA,发现它相比其他知识库确实有一些独特优势。
目前市面上可选的工具很多,例如 Notion、飞书、Obsidian、语雀、有道云笔记 等,它们在功能侧重点和使用场景上各有特点。

工具名称 | 功能特点 | 平台兼容性 | 协作能力 | 数据安全 | 学习成本 |
|---|---|---|---|---|---|
Notion | 笔记、任务管理、数据库一体化,功能灵活 | 多平台支持 | 多人实时协作 | 云端存储 | 功能丰富,需一定学习时间 |
Obsidian | Markdown 本地笔记,支持双向链接和知识图谱 | 桌面端为主 | 个人使用为主 | 本地存储,隐私性强 | 基础易用,高阶需探索 |
语雀 | 在线知识库,支持团队协作 | Web、移动端 | 多人协作 | 云端存储 | 界面简洁,上手容易 |
飞书知识库 | 集成在飞书生态,办公协作强 | 全平台支持 | 强大团队协作 | 云端存储 | 学习成本低 |
有道云笔记 | 支持多媒体记录与多端同步 | 全平台支持 | 协作能力中等 | 云端存储 | 界面友好,上手容易 |
与常见的知识库相比,IMA 的体验让我印象深刻的地方有:

这里以 DeepSeek 爆火案例为例,展示 IMA 的高效用法。
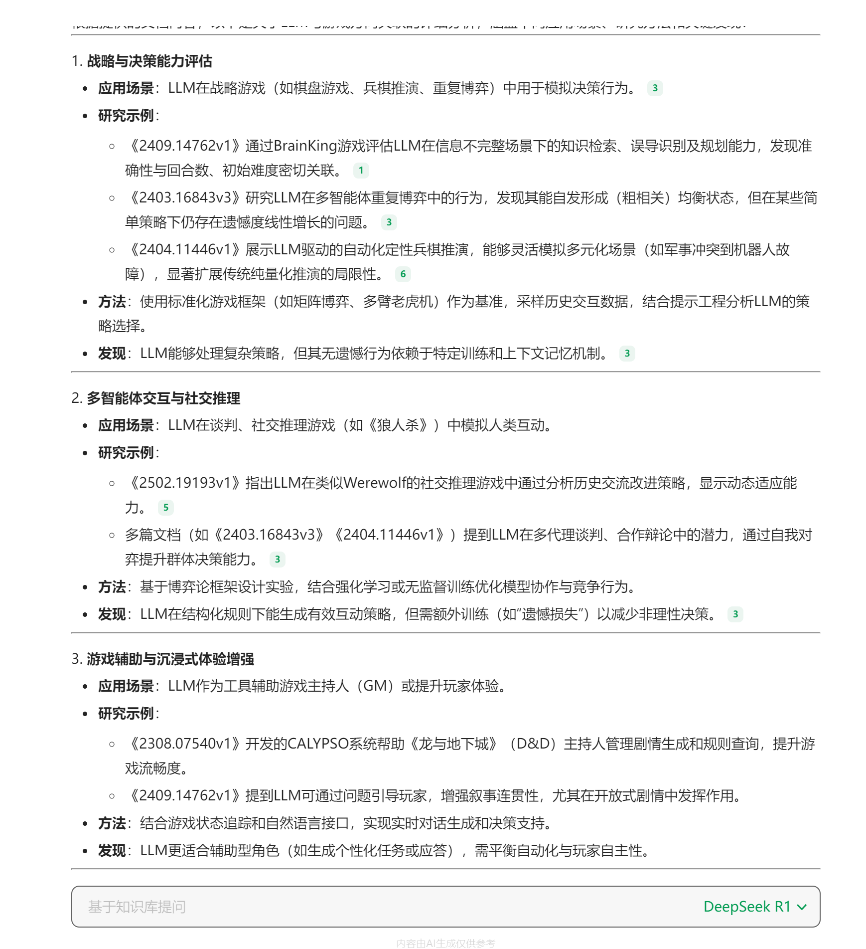
将论文或文章导入 IMA,直接查询 “LLM + 强化学习模型是如何实现的”,几秒就能得到结构化总结。

遇到遗忘的论文引用?只需把原句输入 IMA,就能快速找到出处与上下文总结。

例如研究 “LLM 与游戏方向” 的交叉点,让 IMA 自动分析论文,生成多角度联系。

在 DeepSeek-R1 加持下,IMA 可以快速生成一篇完整综述,并自动绘制脑图,极大提升科研和写作效率。


IMA 最大的优势在于与 微信小程序深度融合。读到的文章可一键保存到 IMA 并自动总结,无需手动整理。


通过一段时间的体验,我认为 IMA 特别适合:
总的来说,腾讯 IMA 结合了 大模型、知识检索和微信生态,在个人知识管理上带来了新的可能性。对于想要高效构建知识体系、提升写作能力的用户,非常值得一试!
原创声明:本文系作者授权腾讯云开发者社区发表,未经许可,不得转载。
如有侵权,请联系 cloudcommunity@tencent.com 删除。
原创声明:本文系作者授权腾讯云开发者社区发表,未经许可,不得转载。
如有侵权,请联系 cloudcommunity@tencent.com 删除。