1. 现有平台状况
我们的核心数据仓库与数据集成体系构建于十年前,完全以Informatica PowerCenter为基石。该平台承载了从CRM(Salesforce)、ERP(SAP)、财务系统、WMS、OA到内部生产MES系统的全业务链数据抽取、清洗、转换与加载任务。经过多年迭代,形成了超过2500个核心ETL作业流程,其中不乏依赖关系复杂的多层工作流。例如,一个客户360度视图的生成作业,可能嵌套了超过10个映射(Mapping),涉及条件路由、查找(Lookup)、聚合(Aggregator)、排序等多种复杂转换逻辑。随着数据量从最初的GB级跃升至TB级,部分月度全量ETL任务需要处理数亿乃至数十亿条记录,对平台的稳定性和性能构成了持续压力。
2. 替换动因
3. 替换目标
我们为此次迁移设定了明确的技术与业务目标:
在启动企业级采购前,严谨的技术验证是必不可少的。我们首先选择了ETLCloud社区版作为技术探路的工具。
1. 社区版验证
验证过程并非简单的功能点对比,而是模拟真实场景的压力测试。我们选取了具有代表性的5个作业,涵盖了:
我们重点考察了ETLCloud在以下几个方面的能力:
2. 验证结果
社区版的表现令人鼓舞。在绝大多数场景下,ETLCloud都能很好地完成任务。图形化界面降低了学习成本,其“拖拽式”开发模式比Informatica的Mapping Designer更为轻快。虽然在处理超大数据集时,社区版由于资源限制表现出一些性能瓶颈,但其核心引擎的稳定性和功能的完整性为我们采购企业版注入了强心剂。这次验证不仅证明了技术可行性,其产出物(如迁移后的作业配置)也为后续大规模迁移提供了模板,同时给进一步增强了我们采购ETLCloud企业版本的信心。
“一刀切”的迁移方式在如此复杂的生产环境中是高风险且不现实的。我们制定了审慎的分阶段迁移策略。
1. 分阶段迁移原则
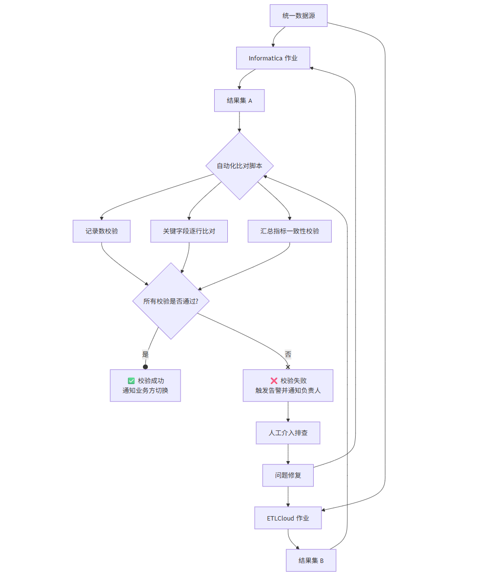
2. 平行验证机制
平行验证是保证数据一致性的生命线。我们开发了一套自动化的数据比对脚本。该脚本不仅比对总记录数,还会对关键业务字段(如金额、日期、状态标识)进行逐行校验,并计算关键指标的汇总值(如销售总额、用户总数)。任何不一致都会触发告警并暂停后续作业,由数据工程师立即介入排查。这套机制在迁移初期成功捕捉到了多个因数据类型隐式转换或边界条件处理差异导致的细微问题。

3. 作业逻辑迁移
这是最耗费人力的环节。Informatica中一个复杂的Mapping,在ETLCloud中可能需要拆解成多个步骤或子流程。
4. 数据质量管理
迁移被视作一次重塑数据质量的良机。我们不仅追求数据的“搬得对”,更追求“管得好”。

迁移之路并非一帆风顺,我们遇到了几个典型的技术挑战。
1. 作业复杂度差异
挑战:Informatica中一些高级功能,如“非结构化数据处理”、“高级缓存策略”,在ETLCloud中没有完全对等的功能。一些高度嵌套的复杂映射,在图形化界面中会变得异常庞大,难以维护。
解决方案:我们采取了“化整为零,分层治理”的策略。将一个巨型映射拆分为多个逻辑清晰的子作业,通过父作业进行编排。对于ETLCloud原生能力不足的特定场景,我们通过其“自定义脚本”算子(支持Python/Java等)进行功能扩展,或者将多个流程都有的处理逻辑封装成和informaticat一样功能的组件这样极大的加快了流程的迁移效率。
2. 调度逻辑与任务依赖
挑战:Informatica的调度以文件夹和Workflow为单位,依赖关系在Worklet或Workflow内部隐式定义。而ETLCloud的调度更偏向于显式的DAG定义和上级流程依赖模式。迁移初期,一个作业的失败重跑后未能正确调度其下游依赖任务,导致产生了部分脏数据。
解决方案:我们重新梳理了所有作业的依赖关系,在ETLCloud的流程设计中清晰地定义了每个节点的成功/失败路径。充分利用其“条件分支”和“信号等待”功能,构建了更健壮、更可视化的作业依赖网络。
3. 大数据量处理性能
挑战:一个数亿记录的全量表同步作业,在初期测试中运行时间超过了8小时,无法满足业务时间窗口。
解决方案:我们实施了一系列性能调优组合拳:
4. 并发与高频任务调优
挑战:当超过300个高频(每分钟运行)任务同时运行时,平台响应开始变慢,个别任务出现超时。
解决方案:
基于社区版的成功验证,我们采购并部署了ETLCloud企业版。
1. 企业版采购与部署
企业版提供了我们所需的高可用、分布式执行和更细粒度的权限管理。我们将其部署在基于Kylin OS和鲲鹏服务器的虚拟化平台上,数据库后端连接至国产的达梦DM,完全满足了信创要求。
2. 半年迁移流程
整个迁移周期持续了约6个月,是一个持续的、迭代的过程。
3. 遇到的主要问题与解决方案(企业版阶段)
4. 迁移成果
截至项目收官,我们成功将约90%的核心ETL作业迁移至ETLCloud平台,剩余10%为已计划下线或重构的历史作业。新平台在生产环境已稳定运行近一年,各项SLA(服务等级协议)均达到或超过了原有水平。
平台切换后,高效的运维体系是保障长期稳定的关键。
1. 日志与审计
ETLCloud提供了从任务级别到数据行级别的详细日志。我们配置了日志的集中式分库分表存储,便于进行历史问题追溯和性能分析。每个作业的输入记录数、输出记录数、错误记录数、耗时等关键指标都被记录和存档。
2. 告警与监控
我们构建了多层告警体系:
3. 数据质量保障
数据质量不再是迁移期的临时举措,而是变成了常态化的工作。我们设立了每周数据质量例会,review由ETLCloud自动生成的质控报告,并对反复出现的问题进行根因分析和技术债清理。
4. 文档化与知识沉淀
我们坚持“迁移一个,文档一个”的原则。使用Confluence构建了知识库,每个作业都有其对应的文档,内容包括:业务目的、源和目标、逻辑说明、依赖关系、异常处理方案、负责人等。这极大地降低了新成员的上手难度和运维风险。
1. 数据质量提升
通过贯穿始终的质量控制,核心业务数据的准确率提升至99.99%以上,业务部门对数据信任度显著增强。
2. 系统稳定与性能优化
经过调优后,95%的作业都能在预定时间窗口内完成。平均任务执行时间相比Informatica时期缩短了约15%。灵活的调度机制使得我们能够快速响应业务方对数据时效性的新需求。
3. 成本优化
企业版ETLCloud的总体拥有成本(TCO)相比Informatica降低了约50%,这包括了软件授权、硬件资源和人力成本。
4. 开发效率提升
图形化、组件化的开发模式使初级工程师经过短期培训后也能快速上手。作业的平均开发调试周期从原来的天/周级别缩短到小时/天级别。
5. 数据治理能力增强
此次迁移不仅是一次工具更换,更是一次彻底的数据治理实践。我们建立了一套可执行、可监控、可迭代的数据管理和运维流程,为后续的数据中台建设打下了坚实的基础。
回顾这次从Informatica到ETLCloud的迁移之旅,它远不止是一次简单的工具替换。对我们团队而言,这是一次对过去十年数据债的清理,是一次数据架构的现代化升级,更是一次团队数据治理能力与工程能力的淬炼。
通过ETLCloud企业版的成功实践,我们不仅圆满完成了国产化信创的战略目标,实现了成本的显著优化,更重要的是,我们借此机会构建了一个更灵活、更高效、更可靠的数据流水线。这条流水线所产出的干净的数据,通过可控的流程,由可追溯的作业生成,最终为企业的数字化决策提供了坚实、可信的数据基石。这,正是我们所有数据工程师工作的核心价值所在。
原创声明:本文系作者授权腾讯云开发者社区发表,未经许可,不得转载。
如有侵权,请联系 cloudcommunity@tencent.com 删除。
原创声明:本文系作者授权腾讯云开发者社区发表,未经许可,不得转载。
如有侵权,请联系 cloudcommunity@tencent.com 删除。