
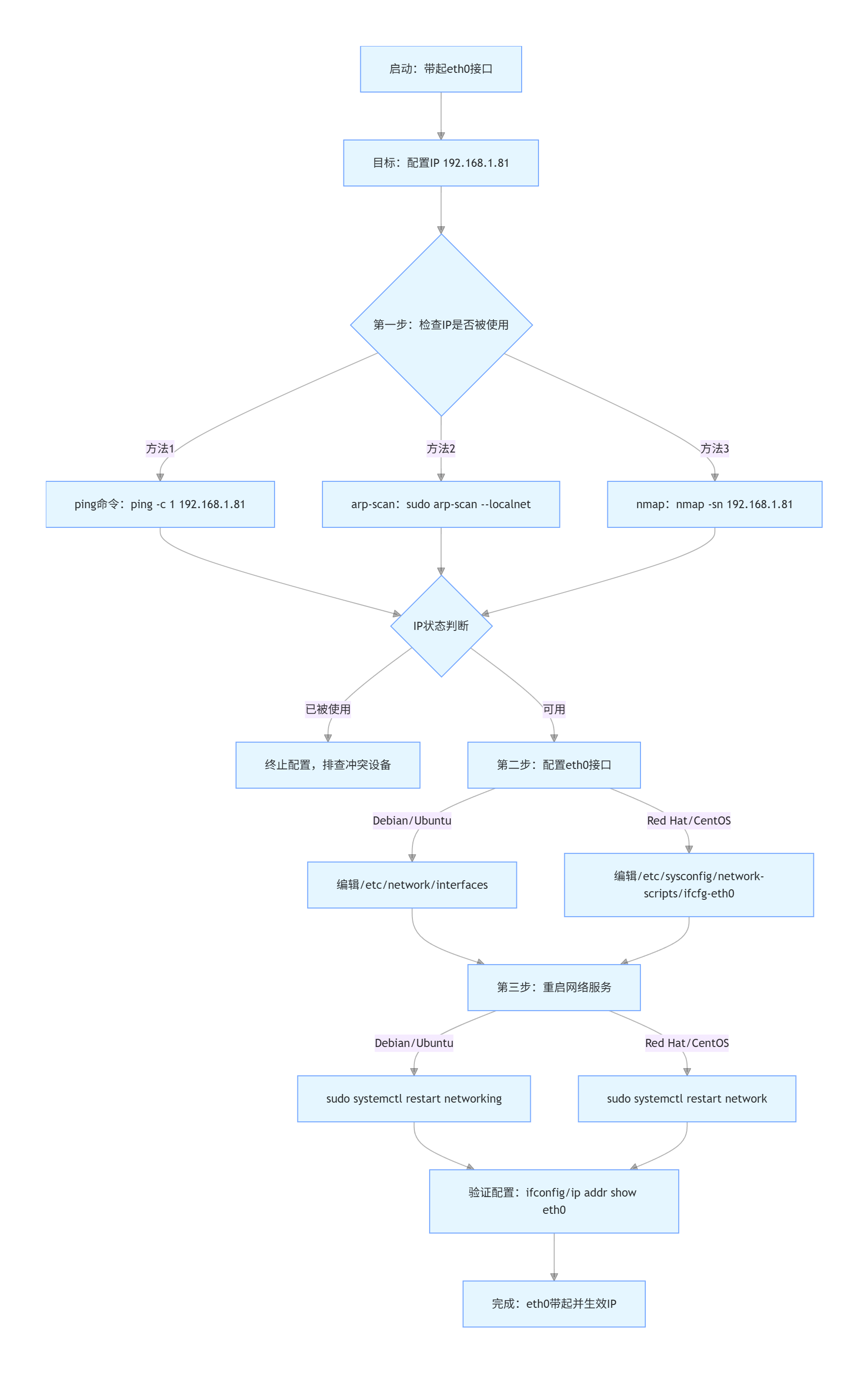
在配置网络时,确保分配给设备的 IP 地址是唯一的非常重要。如果两个设备被分配了相同的 IP 地址,可能会导致网络冲突,影响网络的正常运行。本文将介绍如何在 Linux 系统中带起网络接口 eth0 时,检查 IP 地址 192.168.1.81 是否已被使用。

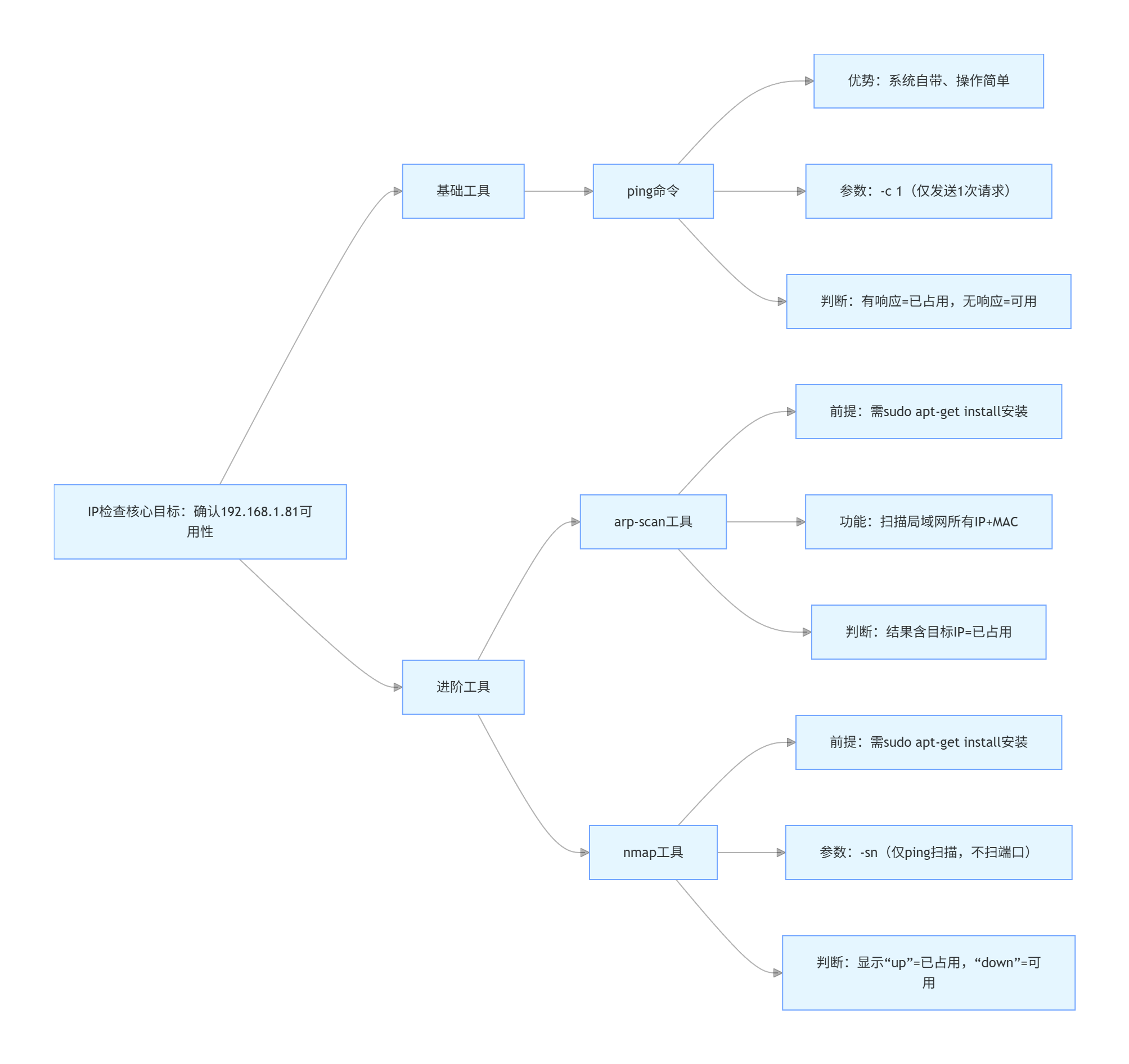
ping 命令最简单的方法是使用 ping 命令来检查目标 IP 地址是否可达。如果目标 IP 地址已经被其他设备使用,ping 命令会返回响应;如果没有设备使用该 IP 地址,则不会收到响应。
ping -c 1 192.168.1.81-c 1 表示只发送一次 ICMP 请求。arp-scan 工具arp-scan 是一个更强大的工具,可以扫描局域网内的所有设备并显示它们的 MAC 地址和 IP 地址。首先需要安装 arp-scan:
sudo apt-get install arp-scan然后运行以下命令来扫描局域网:
sudo arp-scan --localnet在输出结果中查找 192.168.1.81,如果有匹配的条目,则表示该 IP 地址已被使用。
nmap 工具nmap 是一个网络扫描和安全审计工具,也可以用来检查 IP 地址的可用性。首先安装 nmap:
sudo apt-get install nmap然后运行以下命令来检查特定的 IP 地址:
nmap -sn 192.168.1.81-sn 表示进行 ping 扫描,不进行端口扫描。如果 nmap 显示目标 IP 地址是“up”的,则表示该 IP 地址已被使用。
在确定 IP 地址 192.168.1.81 可用后,可以使用以下步骤带起 eth0 接口并配置 IP 地址。
编辑网络接口配置文件 /etc/network/interfaces(对于 Debian/Ubuntu 系统)或 /etc/sysconfig/network-scripts/ifcfg-eth0(对于 Red Hat/CentOS 系统)。
sudo nano /etc/network/interfaces添加或修改以下内容:
auto eth0
iface eth0 inet static
address 192.168.1.81
netmask 255.255.255.0
gateway 192.168.1.1
dns-nameservers 8.8.8.8 8.8.4.4sudo nano /etc/sysconfig/network-scripts/ifcfg-eth0添加或修改以下内容:
DEVICE=eth0
BOOTPROTO=static
ONBOOT=yes
IPADDR=192.168.1.81
NETMASK=255.255.255.0
GATEWAY=192.168.1.1
DNS1=8.8.8.8
DNS2=8.8.4.4保存文件后,重启网络服务以应用更改。
sudo systemctl restart networkingsudo systemctl restart network使用 ifconfig 或 ip addr 命令验证 eth0 接口是否已正确配置并带起。
ifconfig eth0或
ip addr show eth0在Linux系统中,当网络接口(如eth0)被激活时,系统会尝试分配一个IP地址,并检查该IP地址是否已经被其他设备使用。这个过程通常通过arping命令来实现。以下是一个实际的应用场景和相应的示例代码,用于检查IP地址192.168.1.81是否已经被使用。

假设你正在管理一个Linux服务器,需要确保在激活网络接口eth0时,分配给它的IP地址192.168.1.81没有被网络中的其他设备占用。如果该IP地址已被占用,系统将不会分配该地址,并可能记录一条日志或发送通知。
arping命令检查IP地址arping命令可以用来发送ARP请求,检查某个IP地址是否已经在网络中被使用。以下是一个简单的Shell脚本示例:
#!/bin/bash
# 定义要检查的IP地址
IP_ADDRESS="192.168.1.81"
# 使用arping命令检查IP地址是否已被使用
# -c 1 表示发送1次ARP请求
# -w 1 表示等待1秒后超时
arping -c 1 -w 1 -I eth0 $IP_ADDRESS > /dev/null 2>&1
# 检查arping命令的返回值
if [ $? -eq 0 ]; then
echo "IP address $IP_ADDRESS is already in use."
# 可以在这里添加日志记录或通知逻辑
else
echo "IP address $IP_ADDRESS is available."
# 激活网络接口并分配IP地址
ifconfig eth0 $IP_ADDRESS netmask 255.255.255.0 up
echo "Interface eth0 has been brought up with IP address $IP_ADDRESS."
fiIP_ADDRESS="192.168.1.81": 定义要检查的IP地址。arping -c 1 -w 1 -I eth0 $IP_ADDRESS: 使用arping命令发送一次ARP请求,检查指定的IP地址是否已被使用。-I eth0指定使用eth0接口。if [ $? -eq 0 ]; then: 检查arping命令的返回值。如果返回值为0,表示IP地址已被使用。echo "IP address $IP_ADDRESS is already in use.": 输出提示信息,表示IP地址已被使用。ifconfig eth0 $IP_ADDRESS netmask 255.255.255.0 up: 如果IP地址可用,则激活eth0接口并分配IP地址。echo "Interface eth0 has been brought up with IP address $IP_ADDRESS.": 输出提示信息,表示接口已成功激活并分配了IP地址。arping工具。如果没有安装,可以使用包管理器进行安装,例如在Debian/Ubuntu系统中使用sudo apt-get install arping。
通过上述脚本,你可以确保在网络接口激活时,分配的IP地址不会与网络中的其他设备冲突。在Linux系统中,网络接口的配置通常通过命令行工具如ifconfig、ip或网络管理脚本(如NetworkManager)来完成。你提到的“Bringing up interface eth0: Determining if IP address 192.168.1.81 is already in use”这一过程,通常是网络接口启动时的一部分检查。
eth0)的过程。eth0是Linux系统中最常见的网络接口名称之一,通常指第一个以太网接口。Who has 192.168.1.81? Tell <source IP>192.168.1.81 is at <MAC address of the device>eth0。
ifconfig eth0 192.168.1.81 netmask 255.255.255.0 upip addr add 192.168.1.81/24 dev eth0ip link set eth0 uparping -I eth0 192.168.1.81当你看到“Bringing up interface eth0: Determining if IP address 192.168.1.81 is already in use”这样的消息时,系统正在执行一个重要的步骤,以确保网络配置的安全性和正确性。通过发送ARP请求,系统可以避免IP地址冲突,确保网络接口能够正常工作。
原创声明:本文系作者授权腾讯云开发者社区发表,未经许可,不得转载。
如有侵权,请联系 cloudcommunity@tencent.com 删除。
原创声明:本文系作者授权腾讯云开发者社区发表,未经许可,不得转载。
如有侵权,请联系 cloudcommunity@tencent.com 删除。