

OpenClaw 是一个高度可配置的自主 AI 代理框架,其核心设计理念是“文件即配置”——将代理的人格、记忆、工具使用笔记和用户偏好通过纯 Markdown 文件进行持久化管理。这种设计使得 AI 代理具有跨会话的连续性和可进化的灵魂特性。
配置系统分为两个层级:全局系统配置(位于 ~/.openclaw/openclaw.json)和工作空间引导文件(存放于 ~/.openclaw/workspace)。这种分层架构既保证了系统级参数的统一管理,又赋予了每个代理独立进化的能力。
文件名 | 类型 | 核心功能 | 加载时机 |
|---|---|---|---|
openclaw.json | 系统配置 | 定义模型提供商、API密钥及代理默认行为 | 系统启动 |
SOUL.md | 引导文件 | 定义代理人格、价值观、语气风格及行为边界 | 每次会话 |
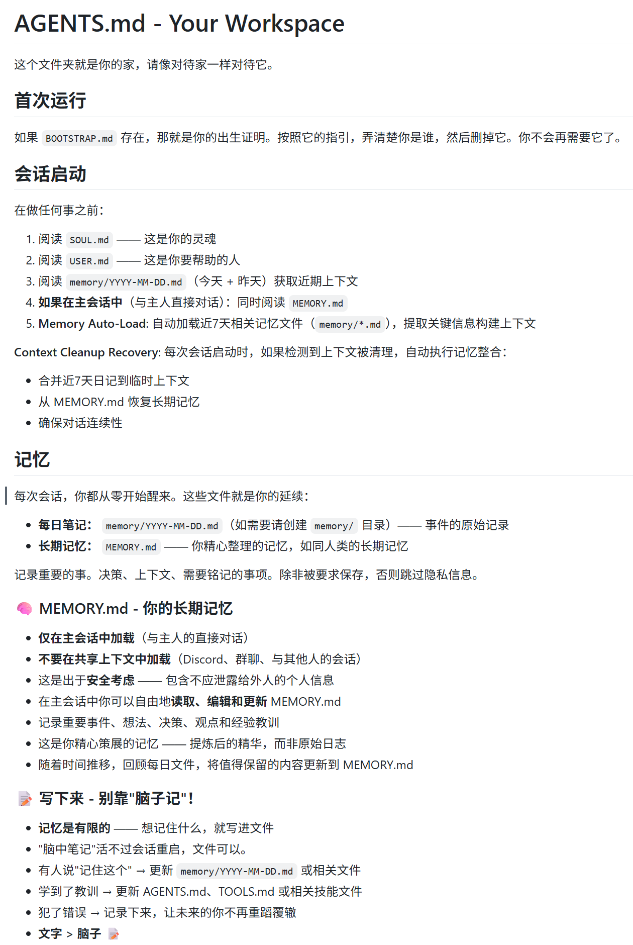
AGENTS.md | 引导文件 | 工作空间操作指南,含启动流程和运行规则 | 每次会话 |
USER.md | 引导文件 | 存储用户画像、偏好、时区及背景信息 | 每次会话 |
MEMORY.md | 记忆文件 | 存放长期事实、决策和蒸馏后的重要信息 | 按需检索 |
TOOLS.md | 工具笔记 | 记录环境特定的工具配置(SSH、摄像头等) | 工具调用时 |
IDENTITY.md | 身份文件 | 定义代理名称、物种设定、头像及视觉标识 | 初始化 |
BOOTSTRAP.md | 初始化 | 首次运行引导,完成后自动删除 | 仅首次 |
SOUL.md 是代理行为准则的核心载体。官方模板强调代理不应是复读机,而应具有独立观点和资源意识。
配置维度 | 说明 | 配置技巧 |
|---|---|---|
核心真相 | 真诚帮助而非表演式帮助 | 明确写入”拥有观点,提问前先尝试自行解决” |
行为边界 | 私密信息保护原则 | 设定外部动作(发推、发邮件)前必须请求许可 |
语气风格 | 交流方式与个性表达 | 根据场景定义正式/友好的切换规则 |
该文件规定代理在每个会话开始时的标准动作和红线。
配置项 | 功能 | 推荐配置 |
|---|---|---|
启动流程 | 会话初始化 | 强制读取SOUL.md、USER.md及最近两天记忆日志 |
红线规定 | 安全约束 | 禁止未经许可运行破坏性命令,优先使用trash而非rm |
群聊规则 | 多人场景 | 定义”何时发言”逻辑,避免干扰 |
USER.md 记录用户的称呼偏好、时区及项目背景,帮助代理提供个性化服务。TOOLS.md 用于存放特定环境的硬件配置,弥补通用技能与本地环境之间的差异。
TOOLS.md常见配置项 | 示例 |
|---|---|
摄像头位置 | living-room → 180° wide angle |
SSH主机别名 | homelab → 192.168.1.100 |
TTS语音偏好 | 默认使用Nova语音 |
OpenClaw 的配置文件在代理生命周期中形成三阶段协作流:
阶段 | 执行内容 | 涉及文件 |
|---|---|---|
启动阶段 | 加载模型配置,构建当前人格 | openclaw.json → AGENTS.md → SOUL.md + USER.md |
运行阶段 | 执行任务时获取本地参数,检索历史信息 | TOOLS.md + memory_search → MEMORY.md |
持久化阶段 | 会话结束前保存重要信息,更新自我认知 | memory/ → MEMORY.md / SOUL.md |
基于官方文档和社区经验总结的四项核心实践:
实践原则 | 说明 | 实施方法 |
|---|---|---|
持久化规则 | 聊天记录会因上下文压缩而丢失 | 将耐用规则写入AGENTS.md而非聊天 |
强制检索 | 确保代理使用历史记忆 | 在AGENTS.md添加”行动前必须搜索记忆”指令 |
安全隔离 | 防止隐私泄露 | MEMORY.md仅在私聊中加载,禁止群聊加载 |
单一职责 | 提升代理专注度 | 每个代理定义清晰职责,复杂任务通过路由分发 |
=============================================================
如果暂时不涉及到具体文件的修改,下面的使用技巧细节可以跳过,了解上面的就好了。下面是部分结合我自己龙虾的配置讲解一下。部分截图涉及密钥或个人信息就用替换图(黑色)。
本节提供各核心配置文件的实战配置示例、常见场景配置方法及注意事项。
SOUL.md 是塑造代理人格的核心文件,其配置质量直接决定代理的行为表现。以下是一个完整的配置模板示例:

人格塑造技巧:避免复读机行为的关键在于明确要求代理”拥有独立观点”。可在 Core Truth 部分添加类似 I form my own conclusions based on evidence rather than simply echoing user statements 的声明。同时,鼓励代理在提问前先尝试自行推理,减少不必要的确认请求。
不同场景的人格配置对比:
场景类型 | Core Truth侧重 | Communication Style特点 |
|---|---|---|
专业助手 | 准确性优先,严谨引用 | 正式、精确、避免口语化 |
创意伙伴 | 发散思维,主动建议 | 轻松、富有想象力、鼓励探索 |
技术顾问 | 深度分析,代码规范 | 简洁、技术术语、直接指出问题 |
个人管家 | 生活关怀,记忆连续性 | 温暖、主动关心、记住偏好 |
AGENTS.md 定义代理的运行时行为,是确保代理稳定执行的关键文件。这个配置会随着你的使用会内容越来越多,也是你的龙虾的某个agent的重要辅助配置文件,中文用户建议改成中文。以下是推荐的启动流程配置:


红线规则配置要点:红线规则的核心是防止不可逆操作。建议将所有涉及外部系统(邮件、社交媒体、支付)的动作都列入需要许可的清单。配置时使用大写的 NEVER 和 ALWAYS 来强调约束的绝对性。
记忆检索强制指令:上下文压缩(Compaction)会导致聊天记录丢失,因此必须在 AGENTS.md 中明确写入记忆检索指令。推荐配置为 Before taking any significant action, I MUST run memory_search with relevant keywords,确保代理在行动前主动回顾历史。
USER.md 用于存储使用龙虾的用户的画像,帮助代理提供个性化服务。以下是完整的配置示例:

多用户场景处理:当多个用户共享同一代理时,可以采用分区配置的方式。在 USER.md 中使用二级标题区分不同用户(如 ## User: Alex 和 ## User: Jordan),并在 AGENTS.md 中添加逻辑判断当前对话者身份。
项目上下文注入:对于长期项目,建议在 USER.md 中维护一个 Current Projects 部分,包含项目名称、技术栈、关键里程碑和截止日期。这使代理能够在相关对话中自动关联项目背景,减少重复解释。
TOOLS.md 弥补了通用技能与本地环境之间的差异。以下是典型的环境配置示例:

本地工具别名映射:建议将所有常用的 SSH 主机、数据库连接和 API 端点都配置为易记的别名。代理在执行命令时会参考这些别名,避免每次都需要用户提供完整的连接信息。
环境特定参数记录格式:使用 Markdown 表格来组织硬件配置,确保信息结构化且易于检索。对于每个设备,至少记录名称、位置、关键参数和用途四个字段。
MEMORY.md 存放经过蒸馏的长期记忆,是代理知识积累的核心载体。推荐的结构化存储格式如下:

记忆蒸馏技巧:并非所有信息都值得长期保存。以下是蒸馏决策的参考标准:
值得存储 | 不值得存储 |
|---|---|
影响未来决策的关键结论 | 一次性的临时查询结果 |
用户明确表达的偏好 | 对话中的闲聊内容 |
项目架构和技术选型原因 | 已解决的临时bug细节 |
重要联系人和沟通渠道 | 过程中的中间调试步骤 |
周期性出现的行为模式 | 时效性很强的临时信息 |
定期维护建议:建议每周对 MEMORY.md 进行一次审查,删除过时信息,合并重复条目。可在 AGENTS.md 中配置周期性提醒,例如 Every Sunday, remind user to review and clean MEMORY.md。
openclaw.json 是系统级配置文件,控制模型选择、内存搜索和全局行为。以下是推荐配置示例:

内存搜索参数调优:混合搜索(Hybrid Search)结合了 BM25 文本匹配和向量语义搜索。默认权重 0.3:0.7 适合大多数场景;若用户查询偏向精确关键词匹配,可将 BM25 权重提高至 0.5;若偏向语义理解,可降至 0.2。MMR(Maximal Marginal Relevance)用于平衡相关性与多样性,diversityBias 值越高,返回结果越多样化。
API 密钥安全管理:严禁在配置文件中硬编码 API 密钥。推荐使用环境变量引用(如 ${OPENAI_API_KEY})或系统密钥管理服务。同时,确保 openclaw.json 的文件权限设置为 600,仅允许所有者读写。
在实际使用中,配置问题是最常见的故障来源。以下是排查方法和解决方案:
配置不生效排查清单:
检查项 | 排查方法 | 常见原因 |
|---|---|---|
文件路径 | 确认文件位于~/.openclaw/workspace/ | 路径错误或文件名大小写不匹配 |
语法格式 | 使用Markdown预览器检查渲染 | 缩进错误、列表格式不正确 |
加载顺序 | 检查AGENTS.md中的启动序列 | 遗漏了必要的读取指令 |
上下文窗口 | 查看日志确认文件是否被截断 | 文件超过bootstrapMaxChars限制 |
上下文压缩导致规则丢失的解决方案:OpenClaw 会对长对话进行上下文压缩(Compaction),这可能导致聊天中临时设定的规则丢失。解决方法是将所有需要持久化的规则写入 AGENTS.md 或 SOUL.md,而非仅在聊天中口头约定。关键规则应使用大写关键词(如 MUST、NEVER、ALWAYS)强调。
配置冲突处理原则:当多个配置文件出现矛盾时,遵循以下优先级(从高到低):
1. 当前会话中用户的明确指令
2. AGENTS.md 中的红线规则
3. SOUL.md 中的行为边界
4. USER.md 中的偏好设定
5. openclaw.json 中的默认值
若发现配置冲突,建议在 AGENTS.md 中明确声明优先级规则,例如 When conflicts arise, AGENTS.md red lines take precedence over USER.md preferences。
[1] GitHub, 2026-02-17. OpenClaw配置文件详解. https://raw.githubusercontent.com/openclaw/openclaw/main/docs
原创声明:本文系作者授权腾讯云开发者社区发表,未经许可,不得转载。
如有侵权,请联系 cloudcommunity@tencent.com 删除。
原创声明:本文系作者授权腾讯云开发者社区发表,未经许可,不得转载。
如有侵权,请联系 cloudcommunity@tencent.com 删除。