首页
学习
活动
专区
圈层
工具
发布
首页
学习
活动
专区
圈层
工具
MCP广场
社区首页 >问答首页 >超级规模PROFIBUS体系结构+:专家意见请求

超级规模PROFIBUS体系结构+:专家意见请求
EN

Stack Overflow用户
提问于 2020-01-29 11:06:06
回答 2查看 182关注 0票数 0

我正在设计一个基于Xilinx超光化EG SOM的定制载体板。

具体而言,载波(嵌入SoM)应该在特定的工业网络中实现PROFIBUS 主节点

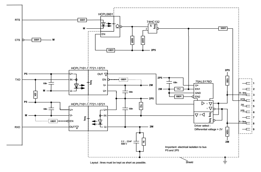
我是这个领域的新手,不过,我的想法是在西里克斯( Ultrascale+ SoM )上创建profibus软件栈,然后利用类似于本文件第90页的原理图将SoM连接到DB9连接器。

为了清楚起见,我附上下面的示意图。

具体来说,我的想法是使用UART端口来驱动TXRRXD引脚,而GPIOs则用于RTSCTS引脚。

,您对上面描述的体系结构有什么看法?这样做可行吗?赞成还是反对?

非常感谢您的好意回答。真心的。

EN

回答 2

Stack Overflow用户

回答已采纳

发布于 2020-02-28 21:19:03

我不会说你打算做什么是不可能的,但我会说这将是一个巨大的努力。

我不知道你对Profibus有多熟悉。与Modbus这样的开发人员不同,您会发现大量的文档和代码可供使用,而且您可以在几个下午内找到一个工作解决方案,从零开始构建自己的Profibus堆栈将需要相当长的时间,即使对于一个经验丰富的开发人员团队来说也是如此。

我已经看了Profibus一段时间了,要想有一个快速工作的网络,唯一的捷径就是使用德州仪器处理器。你可以看看我给这里写的答案。目前,Linux的堆栈没有免费的实现,因此您需要使用TI RTOS。在他们的支持论坛上,他们提到过几次他们在Linux端口上工作,但是现在你必须为它付费(当然,如果您正在开发一个商业产品,这应该不是一个问题)。

硬件方面将是容易的部分。你应该能够复制你从西门子张贴的电路,只要你的董事会支持5V逻辑(我没有检查)。如果,相反,它工作在3.3V,你只需要改变光耦合器。对于测试或家庭环境,您甚至可以完全放弃光耦合器,或者只使用MAX485,您可以发现它可以在PCB上用不到一美元。

另一种快速和肮脏的方式与Profibus奴隶网络的接口是显而易见的:购买一个现成的可编程控制器作为主,并让你的董事会与它交谈。例如,如果您使用PLC作为Profibus到Modbus网关,您可以在任何时间内有一个工作解决方案。您甚至可以使用类似于的东西。

我希望我的回答能给你一些想法。我期待着你的评论。

票数 1
EN

Stack Overflow用户

发布于 2021-08-30 16:53:04

用FPGA实现是一种明智的选择。

然而,你也应该考虑你对上市时间的要求.

在FPGA实现Profibus的方法中,必须开发整个Profibus栈或从第三方公司购买(如软)。这需要时间,对于一个严肃的解决方案,稍后您需要PI认证(也是昂贵的)。另外,应该考虑与网络市场配置器(软件)的兼容性--或者开发自己的配置器。

在您的硬件中,我有一些注意事项:

  1. 我建议您使用ISO1176(ti.com/product/I 1176),而不是使用7ALS176SD。这是一种现代的方法,ISO1176具有很好的电特性。
  2. 请记住,关于物理层: PROFIBUS DP是一种RS-485,但RS-485不是PROFIBUS DP.因此,并非所有的RS-485收发器都适用于Profibus的实现.(https://www.youtube.com/watch?v=lxFeFx2A6dM).
  3. 另一种方法是使用来自Hilscher (https://www.hilscher.com/products/product-groups/embedded-modules/)或Anybus (https://www.anybus.com/products/embedded-index)等公司的嵌入式模块。还有其他公司,但这些公司也提供了与嵌入式模块兼容的配置器(您需要配置您的网络)。
票数 0
EN
页面原文内容由Stack Overflow提供。腾讯云小微IT领域专用引擎提供翻译支持
原文链接:

https://stackoverflow.com/questions/59965713

复制
相关文章

相似问题

领券
问题归档专栏文章快讯文章归档关键词归档开发者手册归档开发者手册 Section 归档