首页
学习
活动
专区
圈层
工具
发布
首页
学习
活动
专区
圈层
工具
MCP广场
社区首页 >问答首页 >UML练习ATM用例图

UML练习ATM用例图
EN

Stack Overflow用户
提问于 2019-09-22 19:21:16
回答 1查看 694关注 0票数 0

我有一项任务,其中规定了下列条件:

目的简述:自动取款机( ATM )是一种用于自动配钱的电子设备。用户在授权后可以快速、方便地取款。用户通过读卡器和数字键盘与系统交互。小屏幕允许向用户显示消息和信息。银行会员可以使用特殊的功能,例如订购一份声明摘要要求: ATM是必需的1.允许持卡人进行交易

withdrawals

  • Card卡持卡人应查看和/或打印账户余额

  • 卡持卡人应支付现金或支票存款

  • 卡持有人应退出会议

允许银行成员获得额外的特殊服务

  1. 银行成员应能订购对账单
  2. 银行成员应能更改安全细节(如PIN号)

允许接触经授权的银行工作人员

machine

  • Authorized工作人员能够进行日常服务,maintenance

  • To跟踪其包含多少资金,并在股票下跌时提醒银行职员

附加备注:用户可以通过输入他们的帐号和密码进入自动取款机。一旦系统确认帐户是活动的,并且PIN与帐号匹配,系统将为用户提供四种选择。用户可以取款、存钱、支票余额或退出会话。用户必须在他/她的帐户中至少有100美元。在任何事务结束时,向用户提供事务的打印副本。交易可以是取款、存钱或支票余额。一旦用户完成了事务,系统将为用户提供相同的四种选择,直到用户决定退出为止。

系统应与设备接口,以分送现金、接受现金或支票的设备以及打印机。由于本课程没有对数据库进行研究,本系统将把所有信息保存在两个RandomAccess文件中。一个文件将保存密码和其他帐户余额。

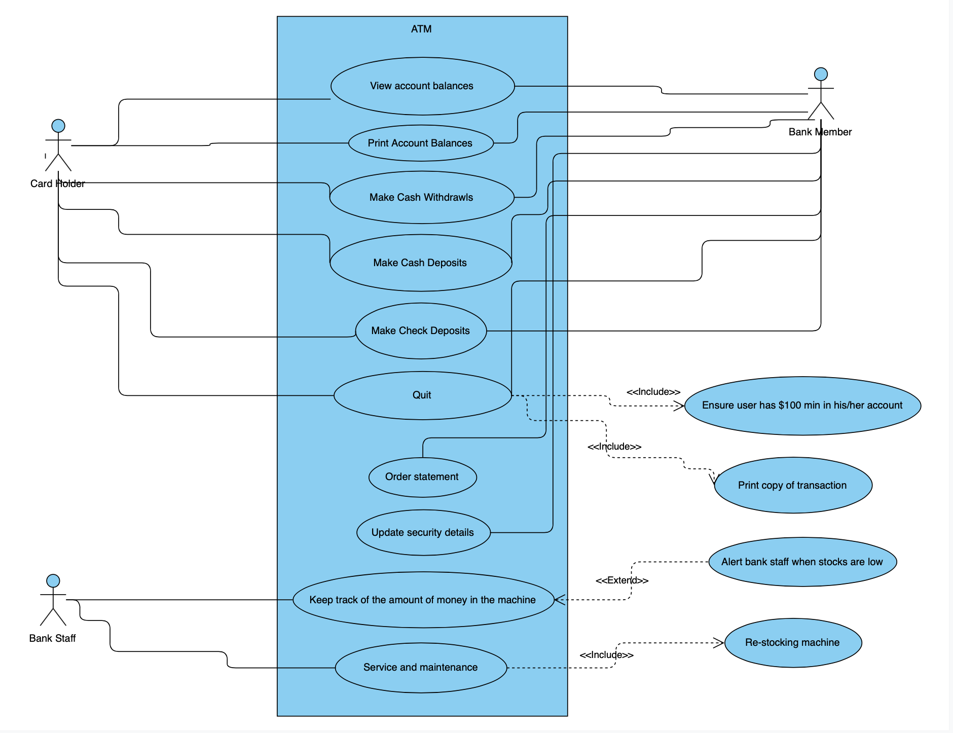
我已经构建了下面的用例图,但是对于它应该有多详细、什么应该是扩展/包含以及什么应该只是一个基本案例感到困惑。欢迎任何反馈意见。

银行会员和持卡人应该分开还是一起?从技术上讲,银行成员可以做的不仅仅是持卡人,比如更新安全细节或订单声明,但不是所有的银行成员都是持卡人吗?

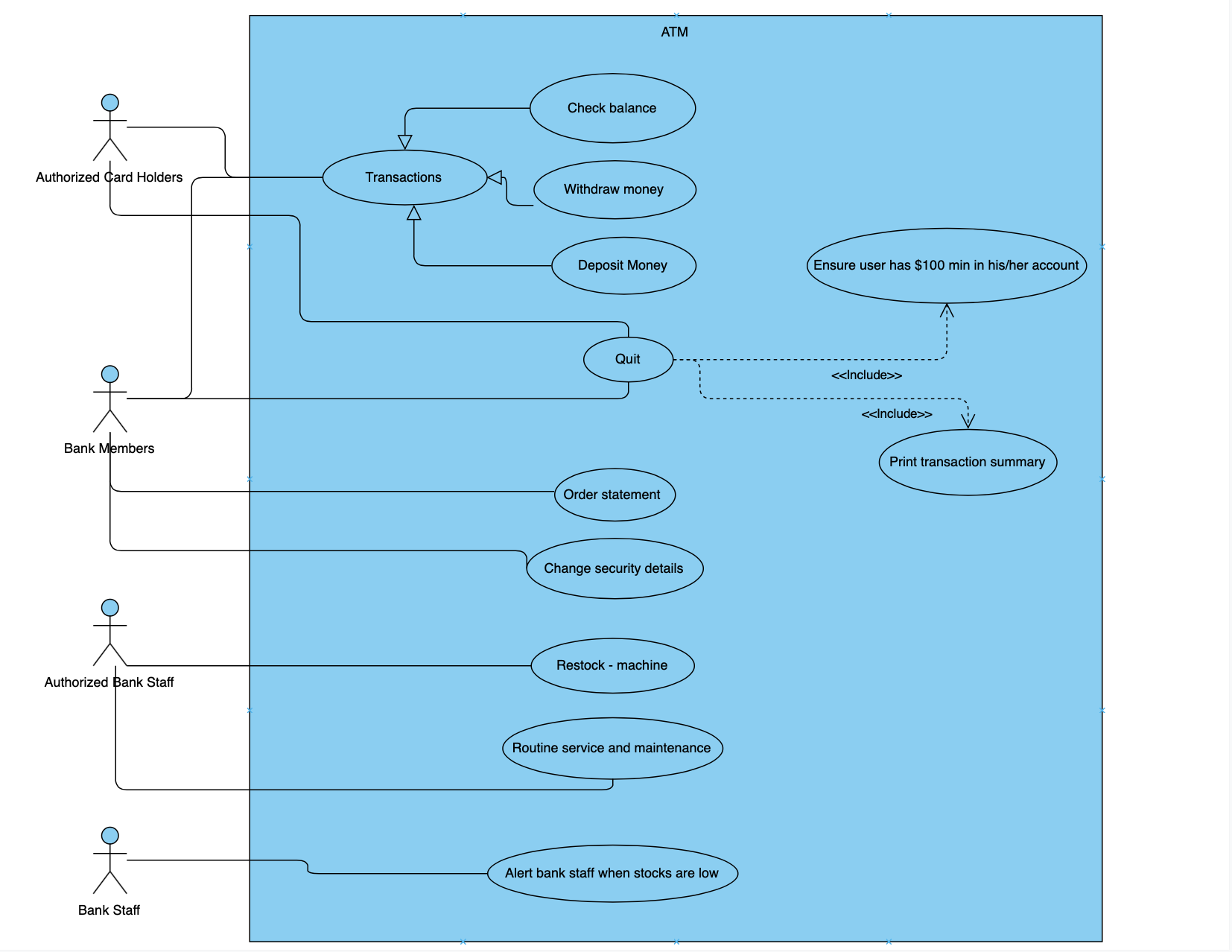
下面是我的另一个版本,减去退出不是用例,还有其他不正确的因素吗?

EN

Stack Overflow用户

发布于 2019-09-23 06:28:04

以下是一些观察结果:

  • 评论说,Quit不是用例,因为它没有为参与者增加任何价值。相反,它看起来像其他用例的后置条件,cases.
  • Generalizing用例是个坏主意(尽管每个UML都是允许的)。用例显示了使用正在考虑的系统的参与者的单个唯一的附加价值。在这种情况下,将服务器用例分组在“公共”用例的帽子下面是没有帮助的。相反,将专门化与参与者直接连接起来,并删除将Transaction.
  • Instead复制Bank Members关联到Quit/Transaction的操作,您可以对Bank Members进行泛化,对参与者使用单数。它是一个通用的角色名称,其本身涵盖了任何数量的实际persons/machines.
  • A,需求/描述的一部分是进入用例的场景。在用例中尝试在功能分解中公开这些是常见的错误。

你的尝试还不错。但是从需求创建用例并不容易,需要大量的经验。因此(一如既往),我建议阅读Bittner/Spence关于用例的文章。(不要阅读UML规范以获得UC合成的概念。他们最多能给出如何使用气泡和粘人的语法。)

正如www.admiraalit.nl所评论的那样,“可能”有一些应用程序用于泛化用例,您可以对此进行有争议的讨论。这是我自己的偏好,不使用它们,因为错误地使用它比正确地使用它更容易。出口/进口也是如此。只要你不知道它有什么好处,就避免这样做。您倾向于开始功能分解,这不是UC的好处。

票数 1
EN
查看全部 1 条回答
页面原文内容由Stack Overflow提供。腾讯云小微IT领域专用引擎提供翻译支持
原文链接:

https://stackoverflow.com/questions/58052670

复制
相关文章

相似问题

领券
问题归档专栏文章快讯文章归档关键词归档开发者手册归档开发者手册 Section 归档