首页
学习
活动
专区
圈层
工具
发布
首页
学习
活动
专区
圈层
工具
MCP广场
社区首页 >问答首页 >在android中活动和视图如何重叠?

在android中活动和视图如何重叠?
EN

Stack Overflow用户
提问于 2020-02-25 02:28:01
回答 3查看 2K关注 0票数 2

在android中有两个生命周期--基本上是一个活动生命周期和一个视图生命周期( View lifecycle )--但是在活动生命周期的哪个阶段启动视图Lifecycle?,从视图生命周期开始的那一刻起,它是一直贯穿于它的生命周期,还是在活动生命周期的各个部分上完成?(如果是,请说明在哪个部分调用了哪些方法)

EN

回答 3

Stack Overflow用户

回答已采纳

发布于 2020-02-25 12:53:35

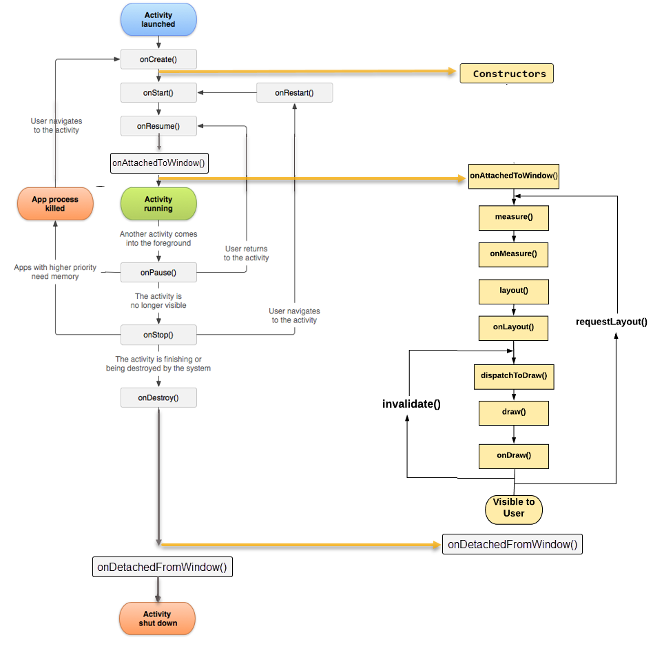
这里不是一个100%的官方图表,我是从正式的活动生命周期图和视图生命周期中混合而来的,因为我在安卓文档中没有看到任何关于视图生命周期的图表(如果我们可以称之为生命周期)。

因此,在图表中,添加橙色箭头是为了观察以下演示应用程序,该应用程序只是为了演示两个生命周期之间的关系;其中我创建了一个虚拟自定义TextView,并记录了它的超类生命周期方法及其保持活动生命周期方法;并相应地添加了橙色箭头。

因此,与图中一样,活动是由其onCreate()创建的,在活动的布局被setContentView()膨胀之后,系统调用布局视图的构造函数来构造它们。

现在,活动刚刚创建,视图的实例被构建;屏幕上仍然什么也看不见;因此,活动的onStart() & onResume()方法分别被调用,因此该活动现在在屏幕上可见;仍然没有在屏幕上绘制任何内容。

然后,当活动的窗口被附加到窗口管理器时,该活动的onAttachedToWindow()被调用,向要在活动上绘制的底层视图发出绿灯。

此时,活动的生命被认为处于运行/活动状态。按照活动的onAttachedToWindow(),当视图附加到活动的窗口时,将调用视图的onAttachedToWindow(),现在视图可以开始在屏幕上绘图。

在屏幕上绘制视图通过一系列调用来确定一些度量,如尺寸和属性;诸如宽度、高度、颜色、文本、填充等。这需要调用measure()几次;随后调用onMeasure()

最后,调用onDraw(),它有一个画布参数,用作绘制视图的目标面。

您可以找到在图形上描述的其他绘图相关方法,并且可以在这里中深入研究它们。

使用onDestroy()销毁活动时,在活动的主窗口与窗口管理器分离之前,底层视图将首先利用机会从活动的窗口中分离出来;在此情况下,将调用视图的onDetachedFromWindow()来声明它已从屏幕上删除,因此该活动现在可以与窗口管理器分离;当发生这种情况时,将相应地调用该活动的onDetachedFromWindow()

因此,除非首先将所有视图从窗口中分离,否则活动不会从窗口管理器中分离。

因此,在视图中没有像onDestroy()这样的东西,视图可以附加或脱离活动的窗口;您可以检查答案。此外,视图的onDetachedFromWindow()与其活动的onDestroy()高度耦合,如果调用活动的onStop(),视图仍然附加到活动的窗口。

所以,没有什么东西我们可以称之为视图被破坏,但一个视图是分离的。

还请注意,活动和视图的onAttachedToWindow()与活动的onCreate()非常耦合;因此,当调用活动的onRestart()时,活动及其视图已经与窗口相关联,因此onAttachedToWindow()没有被调用(在图上这一点不太清楚)。

类似地,视图的onDetachedFromWindow() &活动仅与onDestroy()绑定;因此,当活动暂停或停止时,onDetachedFromWindow()不会调用,因此视图仍然附加到窗口。

您还可以使用parentLayout.removeView(customView);并观察回调。

下面是用于进行此观察的演示示例

布局

代码语言:javascript
运行
复制
<?xml version="1.0" encoding="utf-8"?>
<LinearLayout xmlns:android="http://schemas.android.com/apk/res/android"
    android:layout_width="match_parent"
    android:layout_height="match_parent"
    android:gravity="center"
    android:orientation="vertical">

    <com.example.android.androidxtest.CustomTextView
        android:layout_width="wrap_content"
        android:layout_height="wrap_content"
        android:text="@string/long_text"
        android:textSize="22sp" />

</LinearLayout>

活性

代码语言:javascript
运行
复制
public class LifeCycleActivity extends AppCompatActivity {

    private static final String TAG = "LOG_TAG_ACTIVITY";

    @Override
    protected void onCreate(@Nullable Bundle savedInstanceState) {
        super.onCreate(savedInstanceState);
        Log.d(TAG, "onCreate: ");
        setContentView(R.layout.activity_view_lifecycle);
        Log.d(TAG, "onCreate: after setContentView()");
    }

    @Override
    protected void onPause() {
        super.onPause();
        Log.d(TAG, "onPause: ");
    }

    @Override
    protected void onDestroy() {
        super.onDestroy();
        Log.d(TAG, "onDestroy: ");
    }

    @Override
    protected void onResume() {
        super.onResume();
        Log.d(TAG, "onResume: ");
    }

    @Override
    protected void onStop() {
        super.onStop();
        Log.d(TAG, "onStop: ");
    }

    @Override
    protected void onStart() {
        super.onStart();
        Log.d(TAG, "onStart: ");
    }

    @Override
    protected void onRestart() {
        super.onRestart();
        Log.d(TAG, "onRestart: ");
    }


    @Override
    public void onAttachedToWindow() {
        super.onAttachedToWindow();
        Log.d(TAG, "onAttachedToWindow: ");
    }

    @Override
    public boolean isDestroyed() {
        Log.d(TAG, "isDestroyed: ");
        return super.isDestroyed();
    }

    @Override
    public void onDetachedFromWindow() {
        super.onDetachedFromWindow();
        Log.d(TAG, "onDetachedFromWindow: ");
    }


}

自定义视图

代码语言:javascript
运行
复制
public class CustomTextView extends TextView {

    private static final String TAG = "LOG_TAG_VIEW";

    public CustomTextView(Context context) {
        super(context);
        Log.d(TAG, "CustomTextView: Constructor");
    }

    public CustomTextView(Context context, @Nullable AttributeSet attrs) {
        super(context, attrs);
        Log.d(TAG, "CustomTextView: Constructor");
    }

    public CustomTextView(Context context, @Nullable AttributeSet attrs, int defStyleAttr) {
        super(context, attrs, defStyleAttr);
        Log.d(TAG, "CustomTextView: Constructor");
    }

    public CustomTextView(Context context, @Nullable AttributeSet attrs, int defStyleAttr, int defStyleRes) {
        super(context, attrs, defStyleAttr, defStyleRes);
        Log.d(TAG, "CustomTextView: Constructor");
    }

    @Override
    protected void onAttachedToWindow() {
        super.onAttachedToWindow();
        Log.d(TAG, "onAttachedToWindow: ");
    }

    @Override
    protected void onMeasure(int widthMeasureSpec, int heightMeasureSpec) {
        super.onMeasure(widthMeasureSpec, heightMeasureSpec);
        Log.d(TAG, "onMeasure: ");
    }

    @Override
    public void layout(int l, int t, int r, int b) {
        super.layout(l, t, r, b);
        Log.d(TAG, "layout: ");
    }


    @Override
    protected void onLayout(boolean changed, int left, int top, int right, int bottom) {
        super.onLayout(changed, left, top, right, bottom);
        Log.d(TAG, "onLayout: ");
    }

    @Override
    protected void dispatchDraw(Canvas canvas) {
        super.dispatchDraw(canvas);
        Log.d(TAG, "dispatchDraw: ");
    }

    @Override
    public void draw(Canvas canvas) {
        super.draw(canvas);
        Log.d(TAG, "draw: ");
    }

    @Override
    protected void onDraw(Canvas canvas) {
        super.onDraw(canvas);
        Log.d(TAG, "onDraw: ");
    }

    @Override
    protected void onDetachedFromWindow() {
        super.onDetachedFromWindow();
        Log.d(TAG, "onDetachedFromWindow: ");
    }

}

登录应用程序启动

代码语言:javascript
运行
复制
2020-02-25 14:09:41.859 2043-2043/com.example.android.androidxtest D/LOG_TAG_ACTIVITY: onCreate: 
2020-02-25 14:09:41.945 2043-2043/com.example.android.androidxtest D/LOG_TAG_VIEW: CustomTextView: Constructor
2020-02-25 14:09:41.945 2043-2043/com.example.android.androidxtest D/LOG_TAG_ACTIVITY: onCreate: after setContentView()
2020-02-25 14:09:41.947 2043-2043/com.example.android.androidxtest D/LOG_TAG_ACTIVITY: onStart: 
2020-02-25 14:09:41.954 2043-2043/com.example.android.androidxtest D/LOG_TAG_ACTIVITY: onResume: 
2020-02-25 14:09:41.984 2043-2043/com.example.android.androidxtest D/LOG_TAG_ACTIVITY: onAttachedToWindow: 
2020-02-25 14:09:41.985 2043-2043/com.example.android.androidxtest D/LOG_TAG_VIEW: onAttachedToWindow: 
2020-02-25 14:09:41.993 2043-2043/com.example.android.androidxtest D/LOG_TAG_VIEW: onMeasure: 
2020-02-25 14:09:42.005 2043-2043/com.example.android.androidxtest D/LOG_TAG_VIEW: onMeasure: 
2020-02-25 14:09:42.006 2043-2043/com.example.android.androidxtest D/LOG_TAG_VIEW: onLayout: 
2020-02-25 14:09:42.006 2043-2043/com.example.android.androidxtest D/LOG_TAG_VIEW: layout: 
2020-02-25 14:09:42.032 2043-2043/com.example.android.androidxtest D/LOG_TAG_VIEW: onDraw: 
2020-02-25 14:09:42.032 2043-2043/com.example.android.androidxtest D/LOG_TAG_VIEW: dispatchDraw: 
2020-02-25 14:09:42.032 2043-2043/com.example.android.androidxtest D/LOG_TAG_VIEW: draw: 

登录菜单按钮(应用程序的历史记录)

代码语言:javascript
运行
复制
2020-02-25 13:44:44.462 32357-32357/com.example.android.androidxtest D/LOG_TAG_ACTIVITY: onPause: 
2020-02-25 13:44:44.511 32357-32357/com.example.android.androidxtest D/LOG_TAG_ACTIVITY: onStop: 

从菜单按钮(应用程序的历史记录)登录回我们的应用程序

代码语言:javascript
运行
复制
2020-02-25 14:11:23.387 2043-2043/com.example.android.androidxtest D/LOG_TAG_ACTIVITY: onRestart: 
2020-02-25 14:11:23.392 2043-2043/com.example.android.androidxtest D/LOG_TAG_ACTIVITY: onStart: 
2020-02-25 14:11:23.394 2043-2043/com.example.android.androidxtest D/LOG_TAG_ACTIVITY: onResume: 
2020-02-25 14:11:23.405 2043-2043/com.example.android.androidxtest D/LOG_TAG_VIEW: onMeasure: 
2020-02-25 14:11:23.420 2043-2043/com.example.android.androidxtest D/LOG_TAG_VIEW: onLayout: 
2020-02-25 14:11:23.420 2043-2043/com.example.android.androidxtest D/LOG_TAG_VIEW: layout: 
2020-02-25 14:11:23.424 2043-2043/com.example.android.androidxtest D/LOG_TAG_VIEW: onDraw: 
2020-02-25 14:11:23.424 2043-2043/com.example.android.androidxtest D/LOG_TAG_VIEW: dispatchDraw: 
2020-02-25 14:11:23.424 2043-2043/com.example.android.androidxtest D/LOG_TAG_VIEW: draw: 
2020-02-25 14:11:23.455 2043-2043/com.example.android.androidxtest D/LOG_TAG_VIEW: onMeasure: 
2020-02-25 14:11:23.460 2043-2043/com.example.android.androidxtest D/LOG_TAG_VIEW: onMeasure: 
2020-02-25 14:11:23.460 2043-2043/com.example.android.androidxtest D/LOG_TAG_VIEW: onLayout: 
2020-02-25 14:11:23.460 2043-2043/com.example.android.androidxtest D/LOG_TAG_VIEW: layout: 
2020-02-25 14:11:23.461 2043-2043/com.example.android.androidxtest D/LOG_TAG_VIEW: onDraw: 
2020-02-25 14:11:23.461 2043-2043/com.example.android.androidxtest D/LOG_TAG_VIEW: dispatchDraw: 
2020-02-25 14:11:23.462 2043-2043/com.example.android.androidxtest D/LOG_TAG_VIEW: draw: 

登录配置更改(旋转)

代码语言:javascript
运行
复制
2020-02-25 17:05:00.481 8058-8058/com.example.android.androidxtest D/LOG_TAG_ACTIVITY: onPause: 
2020-02-25 17:05:00.492 8058-8058/com.example.android.androidxtest D/LOG_TAG_ACTIVITY: onStop: 
2020-02-25 17:05:00.493 8058-8058/com.example.android.androidxtest D/LOG_TAG_ACTIVITY: onDestroy: 
2020-02-25 17:05:00.512 8058-8058/com.example.android.androidxtest D/LOG_TAG_VIEW: onDetachedFromWindow: 
2020-02-25 17:05:00.517 8058-8058/com.example.android.androidxtest D/LOG_TAG_ACTIVITY: onDetachedFromWindow: 
2020-02-25 17:05:00.563 8058-8058/com.example.android.androidxtest D/LOG_TAG_ACTIVITY: onCreate: 
2020-02-25 17:05:00.600 8058-8058/com.example.android.androidxtest D/LOG_TAG_VIEW: CustomTextView: Constructor
2020-02-25 17:05:00.601 8058-8058/com.example.android.androidxtest D/LOG_TAG_ACTIVITY: onCreate: after setContentView()
2020-02-25 17:05:00.604 8058-8058/com.example.android.androidxtest D/LOG_TAG_ACTIVITY: onStart: 
2020-02-25 17:05:00.611 8058-8058/com.example.android.androidxtest D/LOG_TAG_ACTIVITY: onResume: 
2020-02-25 17:05:00.626 8058-8058/com.example.android.androidxtest D/LOG_TAG_ACTIVITY: onAttachedToWindow: 
2020-02-25 17:05:00.626 8058-8058/com.example.android.androidxtest D/LOG_TAG_VIEW: onAttachedToWindow: 
2020-02-25 17:05:00.629 8058-8058/com.example.android.androidxtest D/LOG_TAG_VIEW: onMeasure: 
2020-02-25 17:05:00.659 8058-8058/com.example.android.androidxtest D/LOG_TAG_VIEW: onMeasure: 
2020-02-25 17:05:00.659 8058-8058/com.example.android.androidxtest D/LOG_TAG_VIEW: onLayout: 
2020-02-25 17:05:00.660 8058-8058/com.example.android.androidxtest D/LOG_TAG_VIEW: layout: 
2020-02-25 17:05:00.674 8058-8058/com.example.android.androidxtest D/LOG_TAG_VIEW: onDraw: 
2020-02-25 17:05:00.674 8058-8058/com.example.android.androidxtest D/LOG_TAG_VIEW: dispatchDraw: 
2020-02-25 17:05:00.674 8058-8058/com.example.android.androidxtest D/LOG_TAG_VIEW: draw: 

背压式

代码语言:javascript
运行
复制
2020-02-25 16:10:24.743 7314-7314/com.example.android.androidxtest D/LOG_TAG_ACTIVITY: onPause: 
2020-02-25 16:10:25.341 7314-7314/com.example.android.androidxtest D/LOG_TAG_ACTIVITY: onStop: 
2020-02-25 16:10:25.343 7314-7314/com.example.android.androidxtest D/LOG_TAG_ACTIVITY: onDestroy: 
2020-02-25 16:10:25.343 7314-7314/com.example.android.androidxtest D/LOG_TAG_VIEW: onDetachedFromWindow: 
2020-02-25 16:10:25.344 7314-7314/com.example.android.androidxtest D/LOG_TAG_ACTIVITY: onDetachedFromWindow: 
票数 12
EN

Stack Overflow用户

发布于 2020-02-25 02:58:00

每个android组件都有自己的生命周期。服务,查看,碎片,活动,..。我建议您首先使用Android文档来获得它的基本概念。

票数 0
EN

Stack Overflow用户

发布于 2020-02-25 04:22:49

视图生命周期不影响活动生命周期。和其他类型的生命周期是一样的。视图的生命周期只有在视图被添加到屏幕上时才会启动。

票数 0
EN
页面原文内容由Stack Overflow提供。腾讯云小微IT领域专用引擎提供翻译支持
原文链接:

https://stackoverflow.com/questions/60386703

复制
相关文章

相似问题

领券
问题归档专栏文章快讯文章归档关键词归档开发者手册归档开发者手册 Section 归档