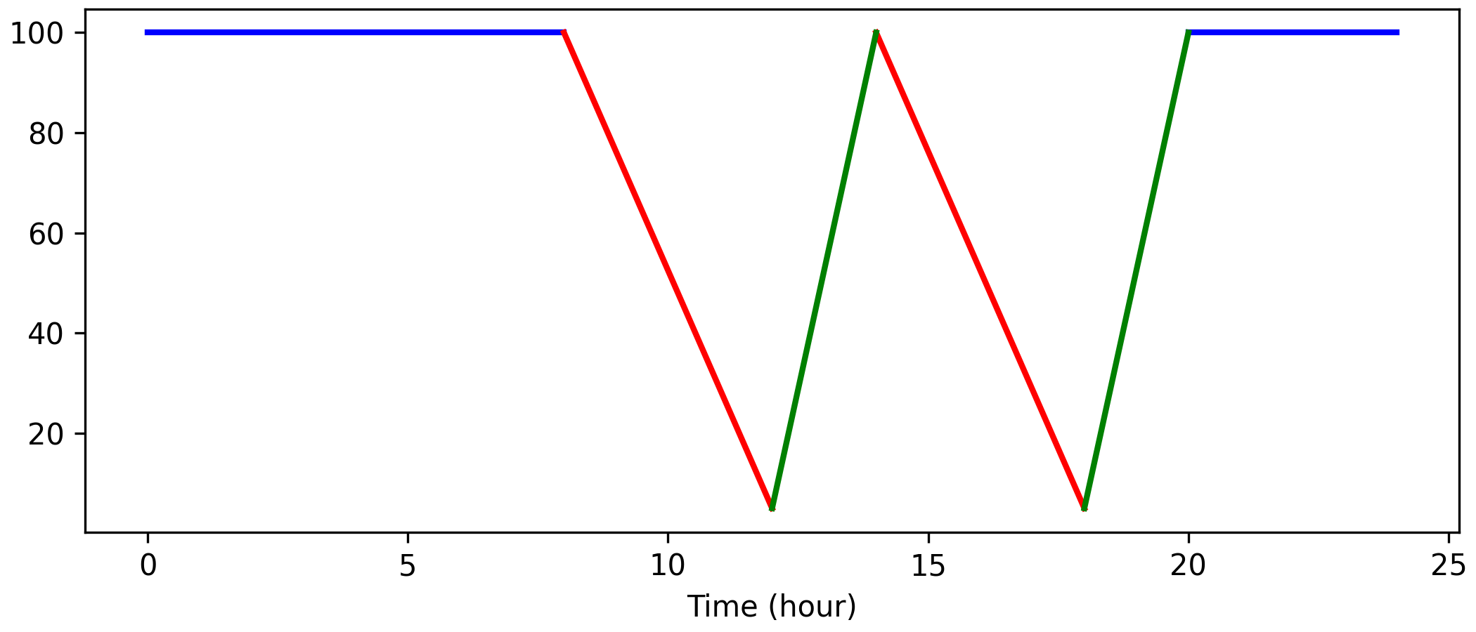
我正在用以下代码构造一个简单的图:
plt.figure(figsize=(7, 3))
plt.plot(idl_t, idl_q, color="blue", lw=2)
plt.plot(dsc_t, dsc_q, color="red", lw=2)
plt.plot(cha_t, cha_q, color="green", lw=2)
plt.xlabel("Time (hour)")
plt.show()输入数据如下:
idl_t, idl_q = [[0, 20], [8, 24]], [[100, 100], [100, 100]]
dsc_t, dsc_q = [[8, 14], [12, 18]], [[100, 100], [5, 5]]
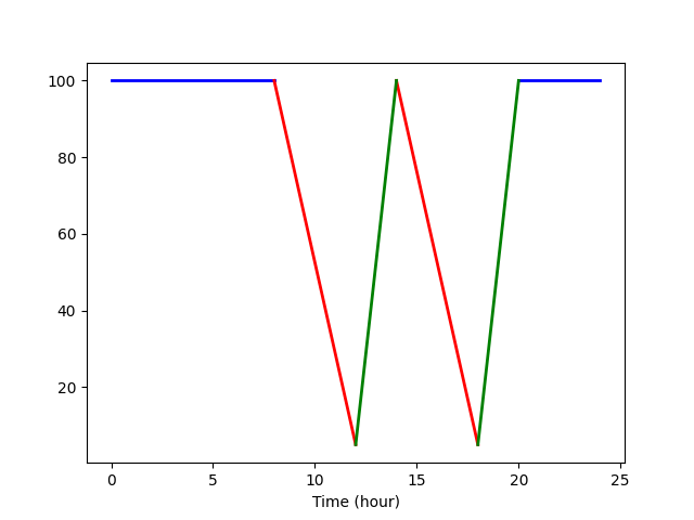
cha_t, cha_q = [[12, 18], [14, 20]], [[5, 5], [100, 100]]但是,代码以某种方式将x标签在图中删除如下:

我非常肯定,这是因为更改了figsize,并且似乎它按比例分配了标签空间。请参见下面的正常figsize图:

如何为具有不同xlabel的figsize保留足够的空间?对我来说,它真的应该是这样的吗?
我非常感谢你的建议!
编辑1:
谢谢大家的答复。虽然我选择了tight_layout作为更好的解决方案,但我肯定会建议您使用Jody Klymak提出的方法。请在下面的答案中找到他的实现!
发布于 2021-12-02 14:31:40
使用constrained_layout。它比tight_layout (通常)更灵活:
import matplotlib.pyplot as plt
idl_t, idl_q = [[0, 20], [8, 24]], [[100, 100], [100, 100]]
dsc_t, dsc_q = [[8, 14], [12, 18]], [[100, 100], [5, 5]]
cha_t, cha_q = [[12, 18], [14, 20]], [[5, 5], [100, 100]]
fig, ax = plt.subplots(figsize=(7, 3), constrained_layout=True)
ax.plot(idl_t, idl_q, color="blue", lw=2)
ax.plot(dsc_t, dsc_q, color="red", lw=2)
ax.plot(cha_t, cha_q, color="green", lw=2)
ax.set_xlabel("Time (hour)")
plt.show()

https://stackoverflow.com/questions/70195707
复制相似问题