这是“算法入门”中的一个问题,其数字为4.4-5,描述如下:
用递归树确定递推T(n) = T(n-1) + T(n/2) + n.Use的一个较好的渐近上界,替代法验证你的答案。
我发现很难计算递归树的递归。我给出的答案
Math.pow(2,n)
似乎太loose.Maybe,有一些更好的猜测existed.Thanks提供任何帮助。
发布于 2013-01-10 13:41:39
递归关系似乎产生了一个次指数和超线性计算时间,这意味着任何选择的基都将作为一个上界工作,给定一个足够大的n。
您选择的2^n是一个很好的答案,可能是他们在书中寻找的答案。这是一个简单的解决方案,即使对于非常小的n值也是有效的。(不过,我理解您为什么要问这个问题,因为即使对于中等大的T(n),它的增长也比n快得多。)
给定T(1) = 1 (或其他常量),递归方程给出n前几个值的运行时间如下。
T(1) = 1 n^1 = 2
T(2) = 4 n^2 = 4
T(3) = 11 n^3 = 8
T(4) = 19 n^4 = 16
T(5) = 35 n^5 = 32
T(6) = 52 n^6 = 64
T(7) = 78 n^7 = 128
T(8) = 105 n^8 = 256
T(9) = 149 n^9 = 512我们可以看到,选择2^n作为上限对于所有值T(6)及以上都是有效的。
如果您想要一个比2^n更低的界限,您可以选择一个较低的基数(通过权衡,它只对较高数量的n有效)。但我必须补充一点,这基本上仍将是你已有的解决办法。
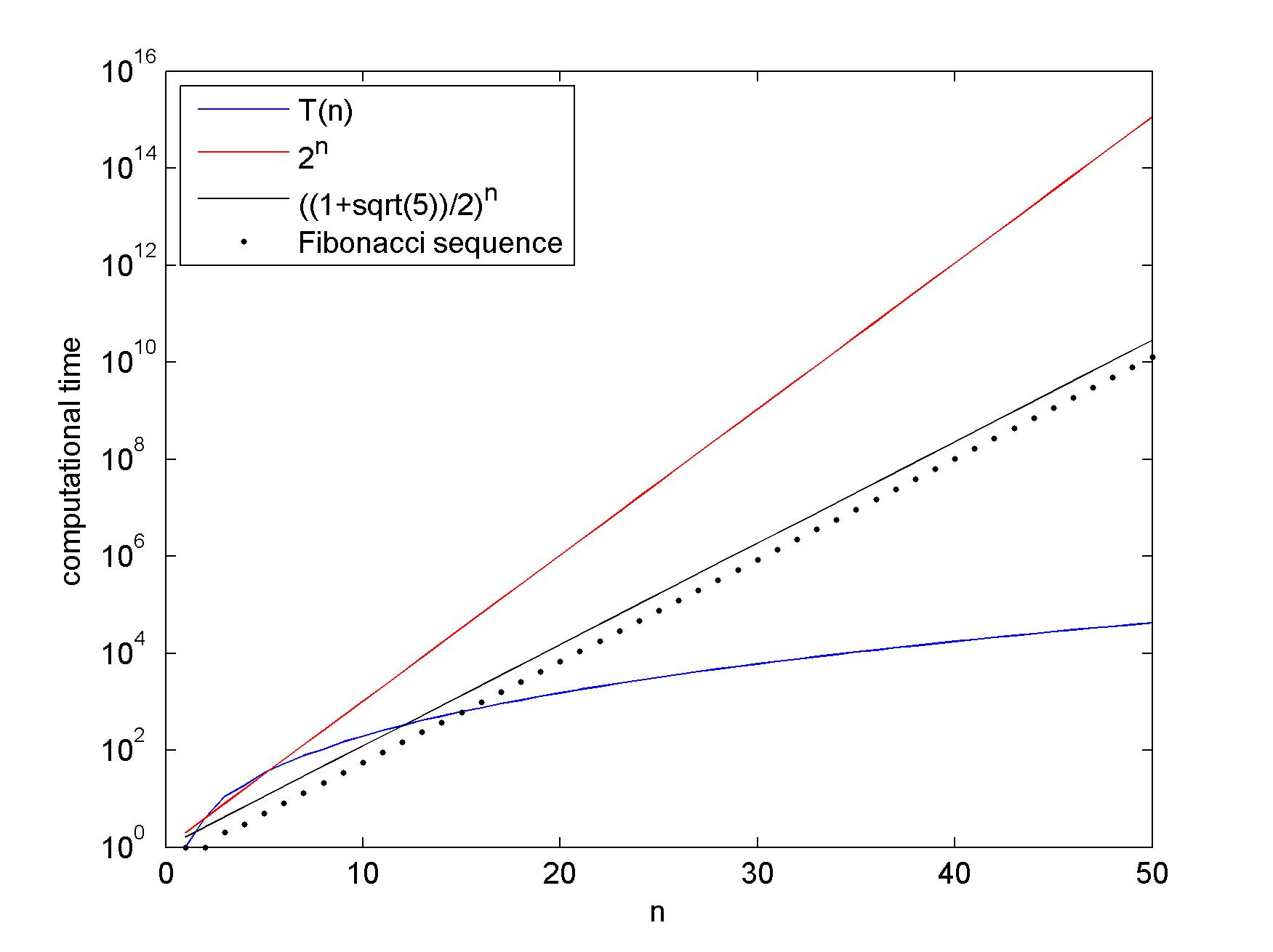
任何比一个大的基都可以,但是更具体一点,例如,我们可以看到递归方程T(n) = T(n-1) + T(n/2) + n被n>5的方程T(n) = T(n-1) + T(n-2)所限制。
这是与Fibonacci序列相同的递归关系,按照this问题答案中的步骤,它具有一个计算复杂度,将黄金比率(1+sqrt(5))/2 = 1,618与n的幂相匹配。
绘制我们可以看到的n的实际值,T(n)的值以((1+sqrt(5))/2)^n为界。从图中看,它似乎是值n=13及以上。

所有这一切,我已经考虑了一些关于用一些次指数函数来逼近运行时间。这似乎是不容易做到的,正如我说的,我相信你已经找到了预期的答案。
https://stackoverflow.com/questions/14195011
复制相似问题