我正在试图绘制类似于以下内容的内容:

我用的是Matlab。我画了等高线图。然而,我无法画出判断力。有人能给出一个例子Matlab代码或给出一些想法来绘制鉴别吗?
发布于 2014-04-21 20:59:03
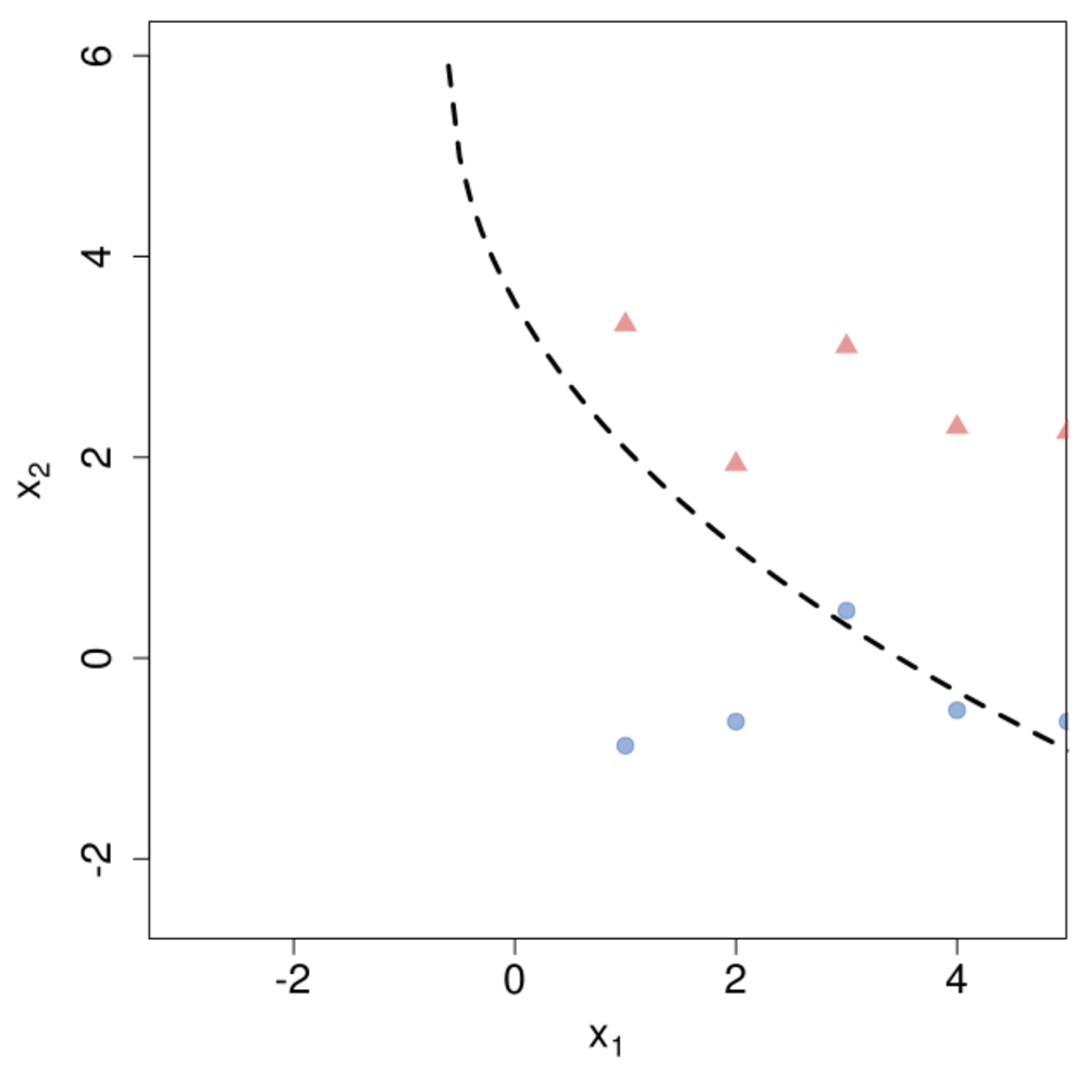
下面是我解析地解决这个问题的方法:您将这两个判别函数等同起来
g1(x)=x' W1 x + w1' x + w10
g2(x)=x' W2 x + w2' x + w20
g1(x) = g2(x)
==> x' (W2 - W1) x + (w2-w1)'x + w20 - w10然后,我认为W2 - W1是这个矩阵。
W2-W1 = [a b; c d]然后,通过展开向量x=x1 x2',我们得到:
a x1^2 + (b+c) x1 x2 + d x2^2 + (w21-w11) x1 + (w22-w12) x2 + w20-w10 = 0这是椭圆的方程,所以你可以把它简化成下面的形式:
(x1 - a0)^2/h + (x2-b0)^2/g = r^2或者,您可以假设您知道x1的范围,例如x1=-2:0.1:2,然后求解抛物线。

https://stackoverflow.com/questions/19576761
复制相似问题