首页
学习
活动
专区
圈层
工具
发布
首页
学习
活动
专区
圈层
工具
MCP广场
社区首页 >问答首页 >如何将任意数组输入Simulink?

如何将任意数组输入Simulink?
EN

Stack Overflow用户
提问于 2015-12-24 13:18:21
回答 1查看 1K关注 0票数 0

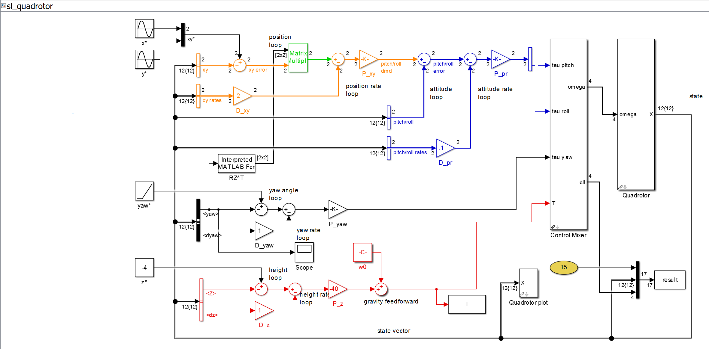
下面的图像是simulink中的四转子模型,现在它遵循由x和y的正弦波构成的路径。

如果我想让四转子遵循一条由预先定义的x,y,z值组成的路径,我怎么能指定它呢?

EN

Stack Overflow用户

回答已采纳

发布于 2015-12-24 18:59:04

最符合逻辑的方法是在MATLAB中创建任意的时刻表变量,然后使用"从工作区读取数据“块作为Simulink中的输入。

票数 1
EN
查看全部 1 条回答
页面原文内容由Stack Overflow提供。腾讯云小微IT领域专用引擎提供翻译支持
原文链接:

https://stackoverflow.com/questions/34453413

复制
相关文章

相似问题

领券
问题归档专栏文章快讯文章归档关键词归档开发者手册归档开发者手册 Section 归档