首页
学习
活动
专区
圈层
工具
发布
首页
学习
活动
专区
圈层
工具
MCP广场
社区首页 >问答首页 >碎片有其生命周期的意义

碎片有其生命周期的意义
EN

Stack Overflow用户
提问于 2016-09-09 19:07:27
回答 2查看 5.1K关注 0票数 1

到处都写着碎片有自己的生命周期。另外,如果片段生命周期依赖于活动的生命周期,那么依赖于活动的lifecycle.What是片段自身生命周期的含义吗?

EN

回答 2

Stack Overflow用户

回答已采纳

发布于 2016-09-09 19:24:40

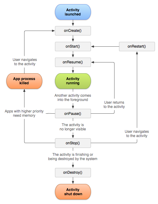
首先,您需要了解生命周期方法是什么以及它们何时被调用/调用。生命周期方法基本上是在活动/片段的不同状态下调用的。例如,当您第一次启动活动时,将根据活动的状态调用以下事件/方法流。例如:当您的活动第一次启动时,调用OnCreate,当您的活动不再可见时,则调用onStop。因此,基本上,您首先需要了解这些不同的活动处于什么状态,called.Below是相同的一个很好的参考流程图。

活动生命周期方法:

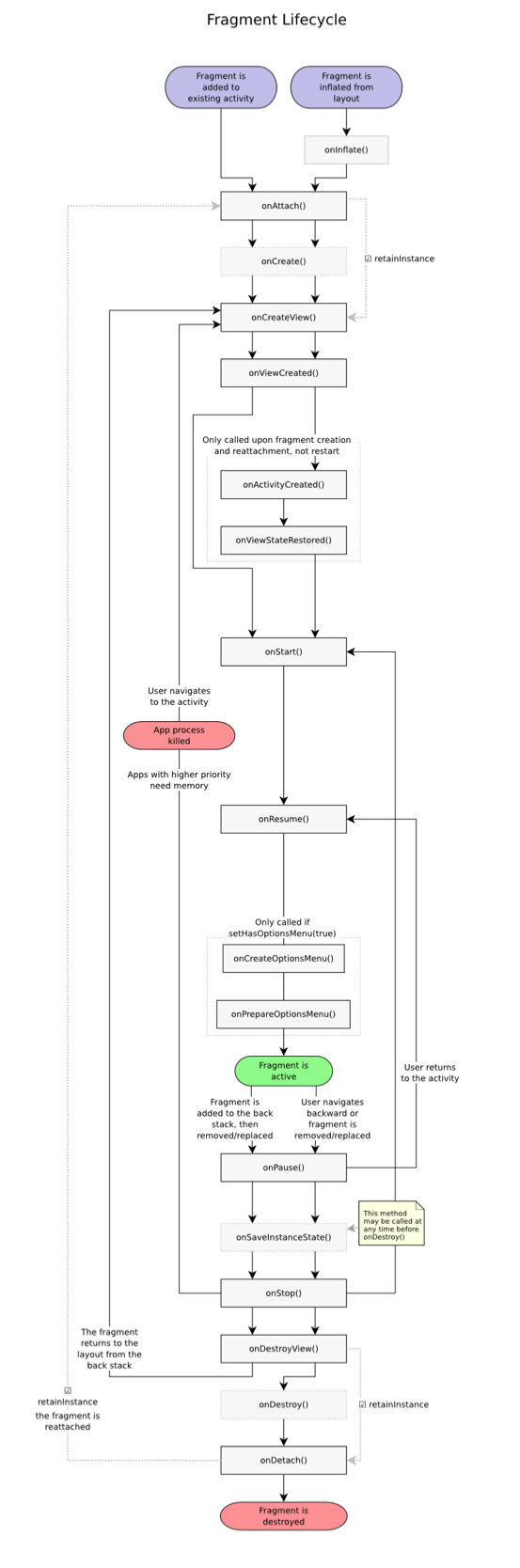
片段生命周期方法:

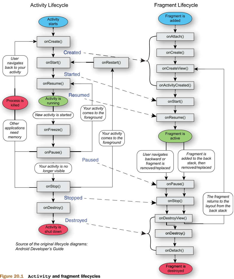
现在,当您创建一个片段时,它会被充气到活动中。它有自己的一组生命周期事件/方法,这些事件/方法被调用,并且由于片段被充气到活动中,当您的活动状态发生变化时,它会影响片段,并相应地调用片段的不同生命周期方法。下面是活动的生命周期方法与片段之间关系的另一个图形表示。

图片来源:谷歌图片

票数 10
EN

Stack Overflow用户

发布于 2016-09-09 19:39:17

活动生命周期与片段棒状周期(Square倡导反对Android片段的图像)相比相当简单。

票数 2
EN
页面原文内容由Stack Overflow提供。腾讯云小微IT领域专用引擎提供翻译支持
原文链接:

https://stackoverflow.com/questions/39418249

复制
相关文章

相似问题

领券
问题归档专栏文章快讯文章归档关键词归档开发者手册归档开发者手册 Section 归档