我已经建立了一个自动化帐户和图形化的工作流程与PowerShell备份到blob存储。
我意识到Azure自动化缺少所需的APIM命令,所以我导入了它们。我现在可以在我的自动化资产中看到这些:

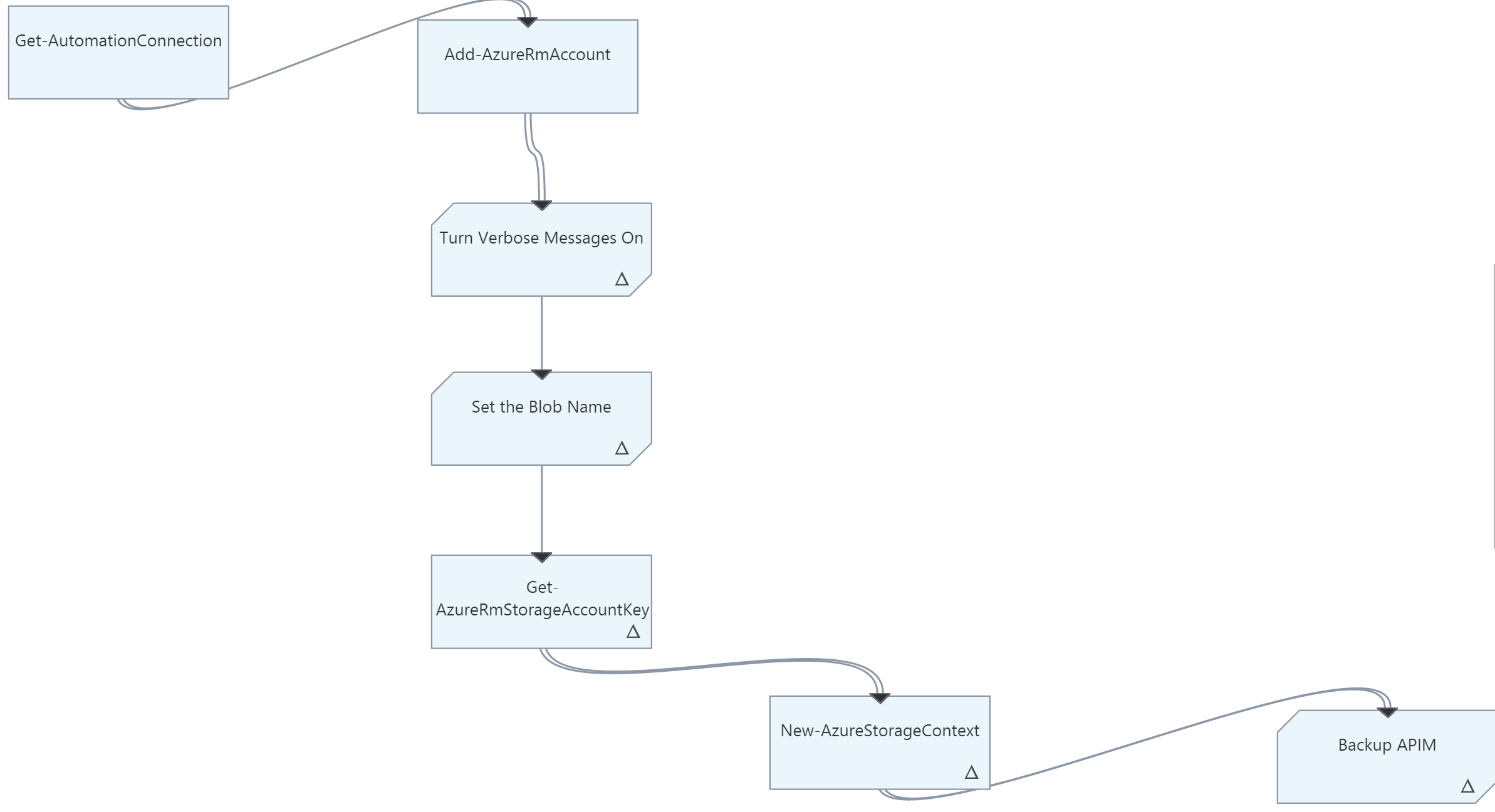
下面是我的图形化PowerShell工作流:

但是,Backup-AzureRmApiManagement不可用:

有人能告诉我为什么吗?
谢谢拉斯
发布于 2016-10-05 02:08:06
好的,
我不认为这有什么正当的理由。我删除了我的导入模块(尽管azure说它们是可用的(导入正确))并重新导入。
现在可以使用备份-AzureRmApiManagement:

在将PowerShell模块导入Azure时要小心。它可能看起来是正确的导入,但有些东西可能丢失或损坏。
https://stackoverflow.com/questions/39843807
复制相似问题