因为我想单独使用nls模型,所以我对geom_smooth函数中的数据进行了拟合,并在ggplot之外进行了拟合:
library(ggplot2)
set.seed(1)
data <- data.frame(x=rnorm(100))
a <- 4
b <- -2
data$y <- with(data, exp(a + b * x) + rnorm(100) + 100)
mod <- nls(formula = y ~ (exp(a + b * x)), data = data, start = list(a = a, b = b))
data$fit <- predict(mod, newdata=data)
plot <- ggplot(data, aes(x=x, y=y)) +
geom_point() +
geom_smooth(method = "nls", colour = "red", formula=y ~ exp(a + b * x),
method.args = list(start = c(a = a, b = b)), se=F, span=0) +
geom_line(aes(x=x, y=fit), colour="blue") +
scale_y_log10()

我只是在想,为什么这两种方法,尽管参数相同,却给出了不同的拟合?geom_smooth是否使用某种转换?
发布于 2017-03-08 16:13:01
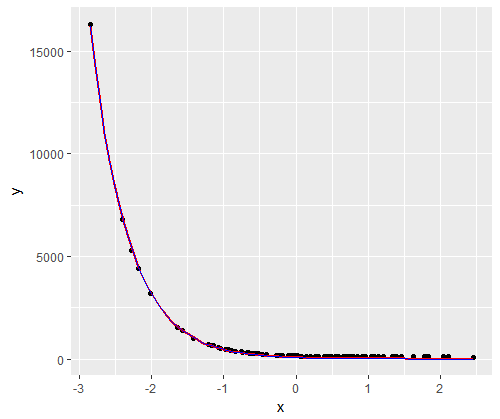
geom_smooth不根据原始数据集进行预测,而是创建用于预测的数据集。默认情况下,此数据集有80行,但可以使用n参数更改此数据集。
要确保通过geom_smooth与nls匹配的模型是相同的,您需要使用相同的数据集进行预测。您可以通过geom_smooth通过ggplot_build将其提取出来。用于预测的数据集是列表中的第二个。
dat2 = ggplot_build(plot)$data[[2]]现在使用dat2从nls模型中进行预测并重新绘制图。
dat2$fit2 = predict(mod, newdata = dat2)
ggplot(data, aes(x=x, y=y)) +
geom_point() +
geom_smooth(method = "nls", colour = "red", formula=y ~ exp(a + b * x),
method.args = list(start = c(a = 4, b = -2)), se = FALSE) +
geom_line(data = dat2, aes(x=x, y=fit2), colour="blue")

请注意,如果您希望在将log10与预测行进行比较时显示geom_smooth,则需要使用coord_trans(y = "log10")而不是scale_y_log10。尺度转换发生在模型拟合之前,因此,如果使用scale_y_log10,则将模型拟合到日志10转换的y中。
https://stackoverflow.com/questions/42673665
复制相似问题