发布于 2017-04-16 20:39:36
使用?phyloglm中的示例
library(ape)
library(phylolm)
set.seed(123456)
tre = rtree(50)
x = rTrait(n=1,phy=tre)
X = cbind(rep(1,50),x)
y = rbinTrait(n=1,phy=tre, beta=c(-1,0.5), alpha=1 ,X=X)
dat = data.frame(trait01 = y, predictor = x)
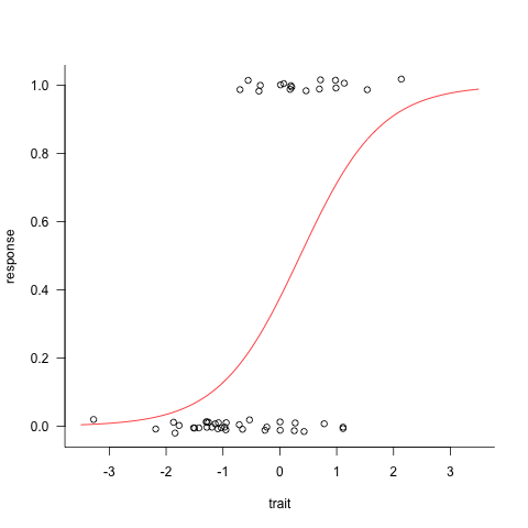
fit = phyloglm(trait01~predictor,phy=tre,data=dat,boot=100)图(抖动)数据和响应(plogis()是逻辑函数)。预测值是logistic(a+b*x);我们使用curve()和add=TRUE来画线)
par(las=1,bty="l") ## cosmetic
plot(x,jitter(y,factor=0,amount=0.02),
xlab="trait",ylab="response",xlim=c(-3.5,3.5))
cc <- coef(fit)
curve(plogis(cc[1]+cc[2]*x),col="red",add=TRUE)

OP对这个情节的描述是

它(虽然我们看不到y轴尺度)与逻辑拟合完全一致,在预测值的中间范围内近似线性(曲线的上端有减速的迹象)。
https://stackoverflow.com/questions/43441467
复制相似问题