WeData Studio 提供一站式大数据和 AI 开发 IDE,支持 Notebook 文件、SQL 脚本,以及 Python、Shell 等类型文件的在线开发。
功能特性
1. 基于 Notebook 的远程内核机制,支持将代码文件提交到大数据引擎中执行,便于访问大数据引擎中的数据,以及使用引擎的计算资源。
2. 基于 Serverless 资源组,提供项目和用户维度隔离的个人运行环境,确保文件权限互相隔离。
3. 个人运行环境内置 Git 应用,支持将 Studio 中的代码文件连接远程 Git 仓库进行托管,目前支持的Git供应商包括:GitLab、GitLab 企业版。
4. Serverless 资源组采用按量计费的收费模式,个人运行环境处于活跃状态则进行资源计费,个人运行环境的自动释放时间支持自定义配置。
核心使用流程

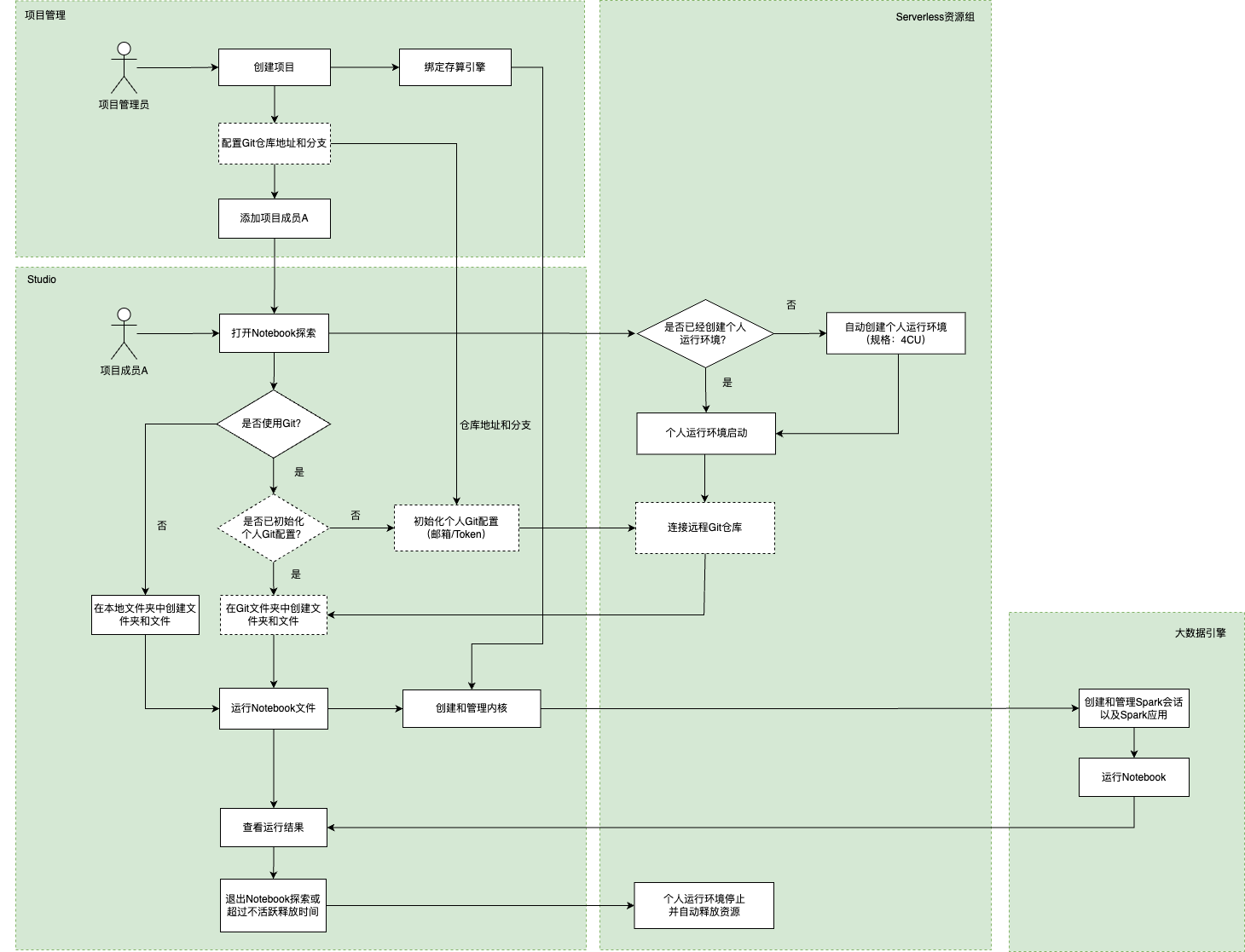
1. 项目管理员创建项目,为项目绑定存算引擎,并配置当前项目的 Git 仓库地址和分支。
2. 项目成员 A 进入 Studio Notebook 开发页面,则需要判断是否已经创建了个人运行环境:
如果已经创建,则启动个人运行环境。
如果没有创建,则自动为用户 A 创建个人运行环境,且内置 Git 应用。
3. 如果用户不使用 Git 进行源代码管理,则直接在本地文件夹中创建文件夹和文件。
4. 如果用户需要使用 Git 进行源代码管理,则需要初始化个人 Git 配置,然后连接到项目绑定的远程 Git 仓库,后续就可以在 Git 文件夹中创建文件夹和文件。
5. 运行 Notebook 文件,需要创建或选择一个 Kernel,然后将任务提交到引擎的 Spark 集群中执行并返回运行结果。
6. 用户 A 退出 Notebook 开发页面,或者10min不活跃,则自动停止个人运行环境并释放资源。