腾讯云
最新活动
HOT
产品
解决方案
定价
企业中心
云市场
开发者
客户支持
合作与生态
了解腾讯云
关闭
搜索
账号相关
文档中心
入门中心
API 中心
SDK 中心
文档活动
我的反馈
文档反馈官招募中,报名立赚积分兑换代金券!>
HOT
文档中心
>
账号相关
>
产品简介
>
账号管理流程
账号管理流程
最近更新时间:2025-11-10 17:19:22
微信扫一扫
QQ
新浪微博
复制链接
链接复制成功
我的收藏
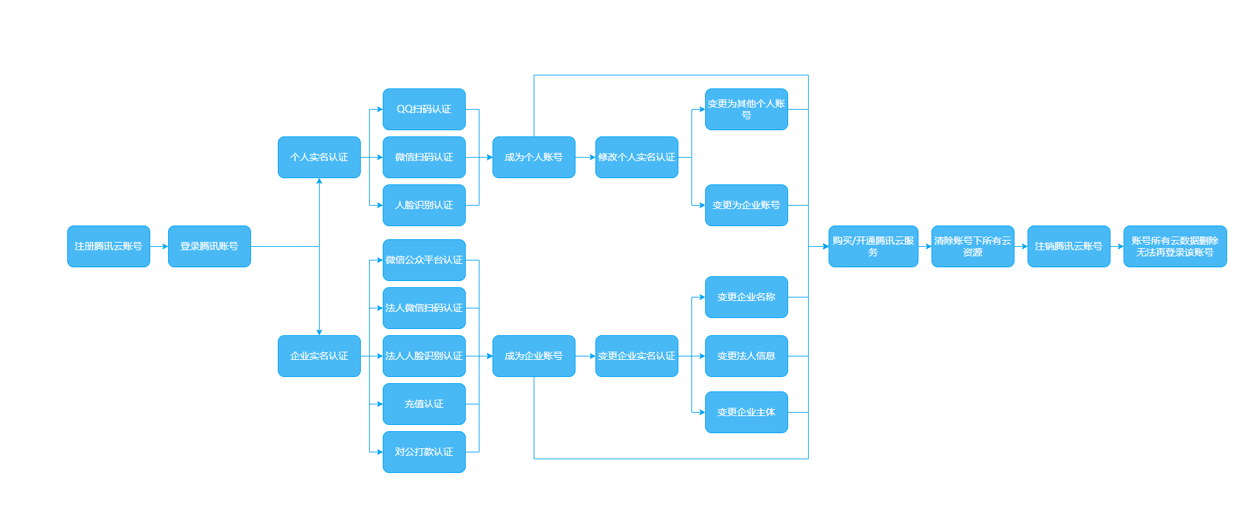
本篇介绍腾讯云账号在腾讯云账号中心的整个生命历程,包括:注册账号、账号实名认证、账号注销等,您需要进入
账号中心
进行这一系列操作。
详情如下图所示:
上一篇: 腾讯云账号限制
下一篇: 快速入门
文档“捉虫”活动
检视指定产品文档,发现和反馈有效问题,奖!
API专项"捉虫"
反馈API文档问题,代金券、周边好礼奖不停!
文档建议,你提了吗
快来使用腾讯云产品文档,提出有效建议,奖!
在
线
咨
询
目录
返回顶部