
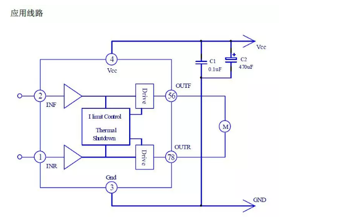
L9170 LGCN 5A电流双向马达驱动芯片电路IC L9170 LGCN是一款专为驱动电流双向马达而设计的芯片电路,具有高可靠性、低功耗、高性能等优点。它能够驱动5A电流的双向马达,适用于各种需要高精度、高效率的马达控制的应用场景。 L9170 LGCN采用先进的芯片设计技术,内置了过温保护、过电流保护等多种保护功能,能够有效地保护电路和马达的安全。同时,它还具有高精度、高效率、低噪音等优点,能够为各种需要高精度、高效率的马达控制的应用场景提供最优质的解决方案。 L9170 LGCN的封装形式为SOP8,引脚排列紧凑,方便焊接和调试。此外,它还支持多种工作模式,包括PWM控制、速度控制等,可以满足不同用户的需求。 总之,L9170 LGCN是一款高性能、高可靠性的双向马达驱动芯片电路,适用于各种需要高精度、高效率的马达控制的应用场景。如果您需要一款可靠的、高效的马达驱动芯片,不妨考虑使用L9170 LGCN。

原创声明:本文系作者授权腾讯云开发者社区发表,未经许可,不得转载。
如有侵权,请联系 cloudcommunity@tencent.com 删除。
原创声明:本文系作者授权腾讯云开发者社区发表,未经许可,不得转载。
如有侵权,请联系 cloudcommunity@tencent.com 删除。