
Cell首发:单细胞 × CRISPR = Perturb-seq,机制研究神器!
📍 本文阅读时间 7 分钟

https://www.science.org/doi/10.1126/science.aaz6063自闭症谱系障碍(ASD)和神经发育迟缓(ND), 这俩病一直让神经科学家“又爱又恨”。
因为它们的遗传图谱太复杂了—— 几百个基因、不同突变、不同脑区、不同发育阶段, 每一个都像“隐藏副本”,你永远猜不到谁才是主线。
更麻烦的是: 大多数风险基因,动物模型都没做。 要一个个敲小鼠、做行为学、测转录组? ——做完博士都不够用。
于是,MIT + 哈佛的黄金三人组出手了: 张锋(Feng Zhang)+ Aviv Regev + Paola Arlotta。 他们发明了一种堪称“神操作”的技术👇 👉 In vivo Perturb-seq。
一句话:
在小鼠脑子里做高通量CRISPR敲基因 + 单细胞测序, 一次搞定35个ASD风险基因的功能验证。
Science 当年刊出后,全场惊呼: “这不就是功能基因组学的未来吗?”
先别怕名词,下面用“生信通俗体”解释👇
研究团队挑了35个ASD/ND风险基因, 每个基因都配了若干条 sgRNA(CRISPR靶向序列)。
把带 sgRNA 的 CRISPR 病毒打进发育中的小鼠大脑, (准确说是子宫内电转入胚胎大脑皮层) → 每个细胞被“打标签”:你被敲了哪个基因。
等小鼠出生,取出脑组织做单细胞RNA-seq。 因为每个细胞都带“扰动条码”, 所以就能知道: 哪个基因被敲 → 哪些转录通路变 → 哪类细胞受影响。
一句话:在小鼠体内做 Perturb-seq。

核心问题:这些高异质性基因到底在脑里干啥? 它们在哪些细胞类型里重要? 在发育哪个阶段“出问题”?
传统做法:一个基因一个模型。 现在:一次打包35个。
1️⃣ 文库设计 35个ASD/ND基因 → sgRNA文库(CRISPRko形式)
2️⃣ 体内转染 CRISPR-Cas9系统导入胚胎脑皮层(电转法)
3️⃣ 单细胞测序 出生后第7天(P7),取出BFP阳性细胞做scRNA-seq。 BFP阳性 = 成功导入的扰动细胞。

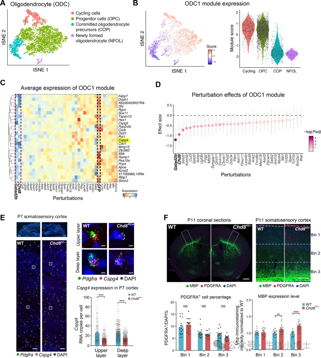
单细胞测序 + Louvain聚类分析后, 研究者把细胞分成5类👇
细胞类型 | 功能 | 变化情况 |
|---|---|---|
皮质兴奋性神经元 | 传递兴奋信号 | 稳定存在 |
皮质抑制性神经元 | 抑制调控 | 稳定存在 |
星形胶质细胞 | 支持神经元代谢 | 表达略变 |
少突胶质细胞 | 髓鞘形成 | 部分基因受影响 |
小胶质细胞 / 巨噬细胞 | 免疫调节 | 无显著比例变化 |
结论很意外:
多数ASD风险基因的敲除不会大幅改变细胞比例, 但会重塑这些细胞内部的基因表达网络。

研究团队发现👇 敲掉 Chd8 和 Gatad2b → 少突胶质细胞的 ODC1 模块表达显著下降。
而这个 ODC1 模块,正是 少突胶质前体 → 成熟少突胶质细胞 转变的关键程序。
也就是说:
这俩ASD基因让髓鞘细胞“长不大”。
(这为ASD患者中“白质发育异常”提供了机制解释!)

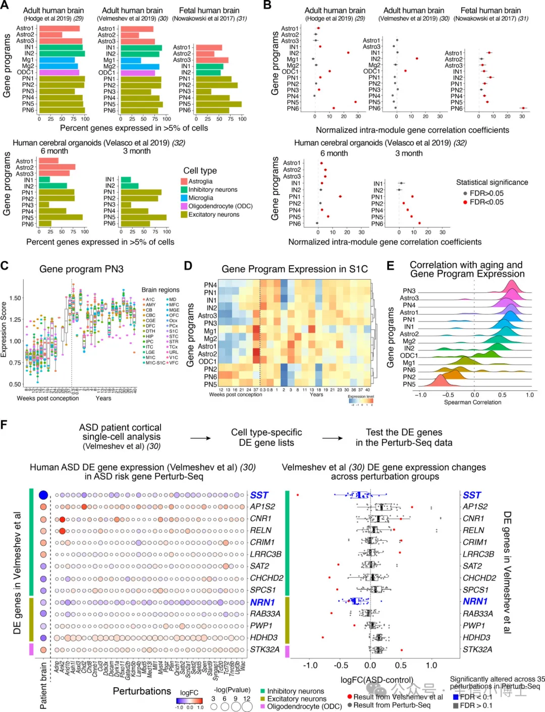
研究者把小鼠 Perturb-seq 数据 与人类 ASD 患者死后脑的 snRNA-seq 数据对比。
结果惊人一致👇
这三种类型的表达模块变化方向几乎完全吻合。
👉 说明小鼠体内的 Perturb-seq 实验 真能重现人类神经发育异常的核心通路。

这项工作意义非常大👇
1️⃣ 验证了 Perturb-seq 可以“搬到体内”用。 以前都在细胞系里搞,这次直接在大脑。
2️⃣ 能一次看几十个基因的功能差异。 解决了神经发育疾病那种“多基因+异质性”的痛点。
3️⃣ 给AI模型提供了最珍贵的数据集。 以后做ASD基因功能预测,有实锤训练数据了。
一句话总结👇
“In vivo Perturb-seq,让基因功能研究从‘一口一个’变成‘一锅炖完’。”
📌 我们要做的,不只是看“基因在哪表达”, 而是看“表达改变了谁的命运”。
Perturb-seq 的威力就在于👇
参考:Perturb-seq Dixit et al., Cell, 2016Regev & Zhang labs, Science, 2020Liu Qi lab, Nat Methods, 2024 (scPerturb)Liu Qi lab, Nat Comput Sci, 2024 (STAMP)Science 2020《In vivo Perturb-seq reveals neuronal and glial abnormalities associated with autism risk genes》原创声明:本文系作者授权腾讯云开发者社区发表,未经许可,不得转载。
如有侵权,请联系 cloudcommunity@tencent.com 删除。
原创声明:本文系作者授权腾讯云开发者社区发表,未经许可,不得转载。
如有侵权,请联系 cloudcommunity@tencent.com 删除。