
今天按计划是想讲一些RAG的高阶属性的,但连着几天的烧脑模式,着实脑袋也有点疲惫,经常长篇大论的理论学说,看着可能也觉得枯燥了,今天计划结合前面的几篇文章,做个综合性的演示,温故而知新,同时也让大脑短暂的放松放松,事缓则圆,多几分从容!
考虑良久,决定搭建一个基于 Gradio 与 DashScope Qwen-Image 模型的文生图演示应用!此应用通过Gradio 直接生成简洁直观的 Web 界面,使用通义的Qwen-Image模型提供文生图能力。只需输入文字描述,选择风格与尺寸,即可快速生成高质量图像,顺便看看不同组合的prompt生成的图片有什么独特之处。
首先,看看整体界面:


这是一个集成了DashScope Qwen-Image 模型Gradio 框架构建的交互式文生图演示应用,考虑到便捷性,特意采用 Gradio 库构建用户界面。应用支持多种图像风格(3D卡通、动漫、油画、水彩等)和尺寸规格,提供负面提示词功能和示例模板,同时也能够输入,通过简单文本输入快速生成精美图像,并支持结果下载与分享。
代码主要功能包括:

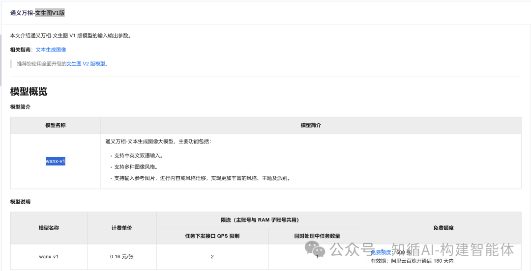
模型使用的是文生图V1版(wanx-v1),是最早期的版本,但它的丰富性足以够我们多场景、多风格、多尺寸的演示,可以根据实际需求切换更新的模型版本,下图是V1版的官网介绍:

相比其他版本文生图模型的介绍,按需选择合适的即可:

负面提示词是AI图像生成中的一个重要概念,它在代码中的作用是指导模型避免生成某些特定内容、风格或元素。
负面提示词是指我们不希望出现在生成图像中的内容描述。与正面提示词(描述希望看到的内容)相反,负面提示词告诉模型应该避免生成什么。
负面提示词的作用:
1. 排除不需要的元素,避免生成特定物体、人物或场景,如果生成自然风景,可以添加"人物、建筑物"作为负面提示词,确保画面纯净
2. 改善图像质量,减少常见的图像缺陷,如使用"模糊、扭曲、畸形、低质量"等负面提示词可以提高图像清晰度
3. 控制风格和氛围,避免不想要的风格倾向,如果希望生成写实风格,可以添加"卡通、漫画、水彩"作为负面提示词
4. 符合内容政策,避免生成不当或敏感内容,如添加"暴力、血腥、裸露"等负面提示词确保生成内容符合规范
"""
Qwen-Image 文生图演示应用
基于阿里云 DashScope API 和 Gradio 框架构建的文本到图像生成演示界面
功能特点:
- 支持多种图像风格选择 (3D卡通、动漫、油画、水彩等)
- 提供多种图像尺寸选项 (正方形、横屏、竖屏)
- 支持负面提示词输入,排除不希望出现在图像中的内容
- 提供示例提示词,一键尝试不同风格
- 实时状态反馈和图像下载功能
使用方法:
1. 替换 DASHSCOPE_API_KEY 为您的实际API密钥
2. 运行脚本启动Gradio Web界面
3. 在浏览器中访问 http://localhost:7860 使用应用
注意: 使用前需在阿里云DashScope平台申请API密钥
"""
import gradio as gr
import dashscope
from dashscope import ImageSynthesis
import requests
import tempfile
import os
import time
from PIL import Image
import io
import base64
import json
# 设置您的 DashScope API Key
# 注意: 此处需要替换为实际的API密钥,可从阿里云DashScope控制台获取
DASHSCOPE_API_KEY = os.environ.get("DASHSCOPE_API_KEY", "") # 请替换为您的实际API Key
# 初始化 DashScope
dashscope.api_key = DASHSCOPE_API_KEY
# DashScope Qwen-Image 支持的风格参数
# 映射用户友好的中文名称到API实际支持的参数格式
SUPPORTED_STYLES = {
"自动": "auto",
"3D卡通": "<3d cartoon>",
"动漫": "<anime>",
"油画": "<oil painting>",
"水彩": "<watercolor>",
"素描": "<sketch>",
"中国画": "<chinese painting>",
"扁平插画": "<flat illustration>",
"摄影": "<photography>",
"肖像": "<portrait>"
}
# DashScope Qwen-Image 支持的尺寸参数
# 使用星号(*)作为分隔符,这是API要求的格式
SUPPORTED_SIZES = {
"正方形 (1024x1024)": "1024*1024",
"横屏 (1280x720)": "1280*720",
"竖屏 (720x1280)": "720*1280"
}
def generate_image_direct(prompt, size, style=None, negative_prompt=None):
"""
直接使用HTTP请求调用DashScope API,避免dashscope库的问题
参数:
prompt: 图像描述文本
size: 图像尺寸 (API格式,如"1024*1024")
style: 图像风格 (可选)
negative_prompt: 负面提示词 (可选)
返回:
成功: 图像文件路径
失败: 错误信息字符串
"""
# DashScope API端点
url = "https://dashscope.aliyuncs.com/api/v1/services/aigc/text2image/image-synthesis"
# 设置请求头
headers = {
"Content-Type": "application/json",
"Authorization": f"Bearer {DASHSCOPE_API_KEY}",
"X-DashScope-Async": "enable" # 启用异步调用
}
# 构建请求体
payload = {
"model": "wanx-v1", # 使用wanx-v1模型
"input": {
"prompt": prompt
},
"parameters": {
"size": size,
"n": 1 # 生成1张图像
}
}
# 添加风格参数(如果提供且不是"自动")
if style and style != "自动":
# 将中文风格名称转换为API支持的格式
style_code = SUPPORTED_STYLES.get(style, "auto")
payload["parameters"]["style"] = style_code
# 添加负面提示(如果提供)
if negative_prompt and negative_prompt.strip():
payload["parameters"]["negative_prompt"] = negative_prompt
try:
# 打印请求详情便于调试
print(f"发送请求到DashScope API: {json.dumps(payload, ensure_ascii=False)}")
# 发送POST请求到DashScope API
response = requests.post(url, headers=headers, json=payload)
response_data = response.json()
# 打印API响应便于调试
print(f"API响应: {json.dumps(response_data, ensure_ascii=False, indent=2)}")
# 检查响应状态码
if response.status_code == 200:
# 检查是否为异步任务
if "output" in response_data and "task_status" in response_data["output"]:
task_id = response_data["output"]["task_id"]
print(f"异步任务已创建,任务ID: {task_id}")
# 轮询任务状态
return poll_task_result(task_id)
elif "output" in response_data and "results" in response_data["output"]:
# 同步响应,直接获取结果
if len(response_data["output"]["results"]) > 0:
image_url = response_data["output"]["results"][0]["url"]
return download_and_save_image(image_url)
else:
return "API响应中未包含有效结果"
else:
return "API响应格式不正确"
else:
# 处理API错误响应
error_msg = f"API调用失败,状态码: {response.status_code}"
if "message" in response_data:
error_msg += f", 错误信息: {response_data['message']}"
return error_msg
except Exception as e:
# 处理异常情况
error_msg = f"发生异常: {str(e)}"
print(error_msg)
import traceback
traceback.print_exc() # 打印完整堆栈跟踪便于调试
return error_msg
def poll_task_result(task_id, max_attempts=30, delay=2):
"""
轮询异步任务结果
参数:
task_id: 异步任务ID
max_attempts: 最大轮询次数
delay: 每次轮询间隔(秒)
返回:
成功: 图像文件路径
失败: 错误信息字符串
"""
# 构建任务状态查询URL
url = f"https://dashscope.aliyuncs.com/api/v1/tasks/{task_id}"
headers = {
"Authorization": f"Bearer {DASHSCOPE_API_KEY}"
}
attempt = 0
# 轮询任务状态
while attempt < max_attempts:
try:
print(f"轮询任务状态,尝试 {attempt + 1}/{max_attempts}")
# 发送GET请求获取任务状态
response = requests.get(url, headers=headers)
response_data = response.json()
# 打印任务状态响应便于调试
print(f"任务状态响应: {json.dumps(response_data, ensure_ascii=False, indent=2)}")
if response.status_code == 200:
task_status = response_data["output"]["task_status"]
if task_status == "SUCCEEDED":
# 任务成功,提取图像URL
if ("output" in response_data and
"results" in response_data["output"] and
len(response_data["output"]["results"]) > 0):
image_url = response_data["output"]["results"][0]["url"]
return download_and_save_image(image_url)
else:
return "任务成功但未包含有效结果"
elif task_status in ["FAILED", "CANCELED"]:
# 任务失败,提取错误信息
error_msg = f"任务失败,状态: {task_status}"
if "message" in response_data["output"]:
error_msg += f", 错误信息: {response_data['output']['message']}"
return error_msg
else:
# 任务仍在处理中,等待后再次尝试
time.sleep(delay)
attempt += 1
else:
return f"获取任务状态失败,状态码: {response.status_code}"
except Exception as e:
# 处理轮询过程中的异常
error_msg = f"轮询任务时发生异常: {str(e)}"
print(error_msg)
time.sleep(delay)
attempt += 1
return "任务处理超时"
def download_and_save_image(image_url):
"""
下载图像并保存到临时文件
参数:
image_url: 图像下载URL
返回:
成功: 图像文件路径
失败: 错误信息字符串
"""
try:
# 下载图像
img_response = requests.get(image_url)
if img_response.status_code == 200:
# 创建临时文件保存图像
with tempfile.NamedTemporaryFile(delete=False, suffix='.png') as f:
f.write(img_response.content)
image_path = f.name
print("图像下载成功!")
return image_path
else:
return f"下载图像失败,状态码: {img_response.status_code}"
except Exception as e:
return f"下载图像时发生异常: {str(e)}"
# 创建 Gradio 界面
with gr.Blocks(title="Qwen-Image 文生图演示", theme=gr.themes.Soft()) as demo:
gr.Markdown("# 🎨 Qwen-Image 文生图演示")
gr.Markdown("使用阿里云 DashScope 的 Qwen-Image 模型根据文本描述生成图像")
# 使用行布局分割输入和输出区域
with gr.Row():
# 左侧输入区域
with gr.Column(scale=1):
# 提示词输入框
prompt = gr.Textbox(
label="提示词",
placeholder="请输入详细的图像描述,例如:一只戴着礼帽、拿着手杖的卡通猫,背景是城市夜景",
lines=3
)
# 负面提示词输入框
negative_prompt = gr.Textbox(
label="负面提示词 (可选)",
placeholder="请输入不希望出现在图像中的内容",
lines=1
)
# 图像尺寸选择下拉菜单
size = gr.Dropdown(
choices=list(SUPPORTED_SIZES.keys()),
value="正方形 (1024x1024)",
label="图像尺寸"
)
# 图像风格选择下拉菜单
style = gr.Dropdown(
choices=list(SUPPORTED_STYLES.keys()),
value="自动",
label="图像风格"
)
# 生成图像按钮
generate_btn = gr.Button("生成图像", variant="primary")
# 使用说明
gr.Markdown("### 使用说明")
gr.Markdown("""
1. 在提示词框中输入您想要生成的图像描述
2. 可选:在负面提示词框中输入不希望出现在图像中的内容
3. 选择图像尺寸和风格,点击"生成图像"按钮
4. 等待几秒钟,生成的图像将显示在右侧
**注意**: 首次使用需要设置您的 DashScope API Key
**支持的尺寸**: 1024x1024, 1280x720, 720x1280
**支持的风格**: 3D卡通, 动漫, 油画, 水彩, 素描, 中国画, 扁平插画, 摄影, 肖像
""")
# 右侧输出区域
with gr.Column(scale=1):
# 生成的图像显示区域
output_image = gr.Image(
label="生成的图像",
interactive=False
)
# 状态信息显示文本框
status_text = gr.Textbox(
label="状态信息",
interactive=False,
lines=3
)
# 操作按钮行
with gr.Row():
download_btn = gr.Button("下载图像")
clear_btn = gr.Button("清除")
# 示例提示词区域
examples = gr.Examples(
examples=[
["一只戴着礼帽、拿着手杖的卡通猫,背景是城市夜景", "正方形 (1024x1024)", "3D卡通", "模糊"],
["宁静的湖边日落,天空中有粉红色的云彩,水面有倒影", "横屏 (1280x720)", "中国画", "人物"],
["未来科技城市,飞行汽车穿梭在高楼大厦之间,霓虹灯光", "正方形 (1024x1024)", "自动", "传统建筑"],
["一只可爱的熊猫在竹林里吃竹子,阳光透过竹叶洒下", "竖屏 (720x1280)", "自动", "人工建筑物"]
],
inputs=[prompt, size, style, negative_prompt],
label="示例提示词 (点击尝试)"
)
# 处理生成按钮点击事件
def on_generate_click(prompt, size, style, negative_prompt):
# 验证提示词是否为空
if not prompt.strip():
return None, "请输入提示词"
# 验证API密钥是否已设置
if not DASHSCOPE_API_KEY or DASHSCOPE_API_KEY == "您的API_KEY":
return None, "请先设置您的 DashScope API Key"
# 将用户友好的尺寸名称转换为API格式
api_size = SUPPORTED_SIZES.get(size, "1024*1024")
# 调用API生成图像
result = generate_image_direct(prompt, api_size, style, negative_prompt)
# 检查结果是图像路径还是错误信息
if isinstance(result, str) and result.endswith('.png') and os.path.exists(result):
return result, "图像生成成功!"
else:
return None, f"生成失败: {result}"
# 绑定生成按钮点击事件
generate_btn.click(
fn=on_generate_click,
inputs=[prompt, size, style, negative_prompt],
outputs=[output_image, status_text]
)
# 处理下载按钮点击事件
def on_download_click(image):
# 检查是否有图像可下载
if image is None:
return "没有可下载的图像"
# 生成基于时间戳的文件名
timestamp = int(time.time())
filename = f"qwen_image_{timestamp}.png"
try:
# 如果图像是文件路径,复制到当前目录
if isinstance(image, str) and os.path.exists(image):
import shutil
shutil.copy2(image, filename)
return f"图像已保存为 {filename}"
else:
return "无法保存图像:无效的图像路径"
except Exception as e:
return f"保存图像时发生错误: {str(e)}"
# 绑定下载按钮点击事件
download_btn.click(
fn=on_download_click,
inputs=output_image,
outputs=status_text
)
# 处理清除按钮点击事件
def on_clear_click():
return None, "已清除图像"
# 绑定清除按钮点击事件
clear_btn.click(
fn=on_clear_click,
inputs=None,
outputs=[output_image, status_text]
)
# 应用启动入口
if __name__ == "__main__":
# 检查API密钥是否已设置
if not DASHSCOPE_API_KEY or DASHSCOPE_API_KEY == "您的API_KEY":
print("警告: 请先设置您的 DashScope API Key")
print("您可以在代码中设置 DASHSCOPE_API_KEY 变量")
# 启动 Gradio 界面
demo.launch(
server_name="0.0.0.0", # 允许外部访问
server_port=7860, # 设置端口
share=False, # 不创建公开链接
debug=True # 启用调试模式
)1. 用户通过Gradio界面输入提示词和参数
2. 调用生成图像函数(使用HTTP请求)
3. 如果是异步任务,则轮询任务状态直到完成
4. 从返回的结果中获取图像URL并下载图像
5. 将图像显示在Gradio界面上
6. 用户可以选择下载图像或清除结果

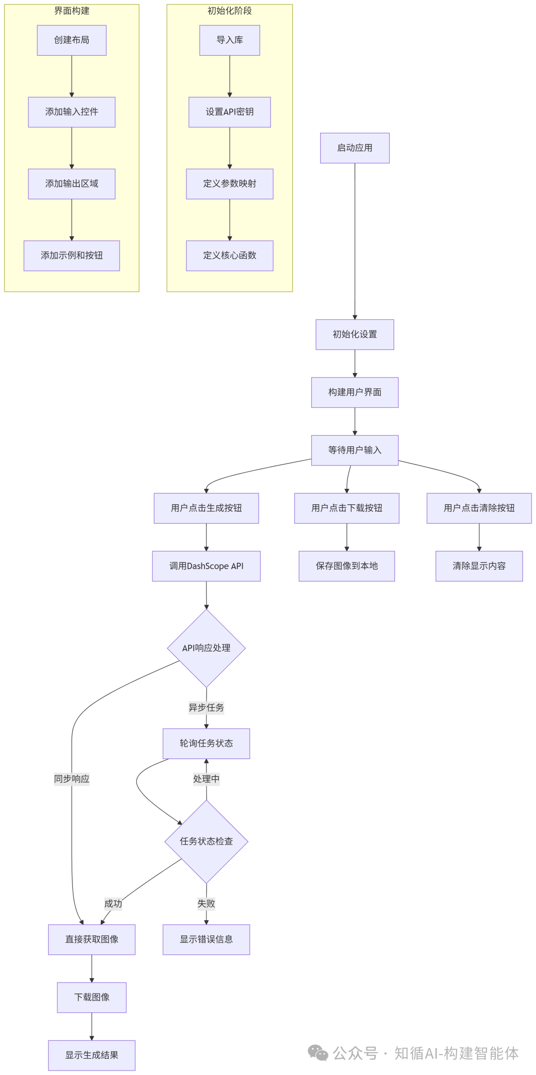
1. 初始化阶段:应用启动时完成库导入、API密钥设置、参数映射定义和核心函数定义
2. 界面构建:创建Gradio用户界面,包括输入控件、输出区域和功能按钮
3. 用户交互:
import gradio as gr
import dashscope
from dashscope import ImageSynthesis
import requests
import tempfile
import os
import time
from PIL import Image
import io
import base64
import json
# 设置您的 DashScope API Key
DASHSCOPE_API_KEY = os.environ.get("DASHSCOPE_API_KEY", "") # 请替换为您的实际API Key
# 初始化 DashScope
dashscope.api_key = DASHSCOPE_API_KEY导入必要的库:
API密钥设置:从环境变量中获取名为DASHSCOPE_API_KEY的API key。
# DashScope Qwen-Image 支持的风格参数
SUPPORTED_STYLES = {
"自动": "auto",
"3D卡通": "<3d cartoon>",
"动漫": "<anime>",
"油画": "<oil painting>",
"水彩": "<watercolor>",
"素描": "<sketch>",
"中国画": "<chinese painting>",
"扁平插画": "<flat illustration>",
"摄影": "<photography>",
"肖像": "<portrait>"
}
# DashScope Qwen-Image 支持的尺寸参数
SUPPORTED_SIZES = {
"正方形 (1024x1024)": "1024*1024",
"横屏 (1280x720)": "1280*720",
"竖屏 (720x1280)": "720*1280"
}def generate_image_direct(prompt, size, style=None, negative_prompt=None):
# 构建请求头和请求体
headers = {
"Content-Type": "application/json",
"Authorization": f"Bearer {DASHSCOPE_API_KEY}",
"X-DashScope-Async": "enable" # 启用异步调用
}
payload = {
"model": "wanx-v1",
"input": {
"prompt": prompt
},
"parameters": {
"size": size,
"n": 1
}
}
# 处理可选参数
if style and style != "自动":
style_code = SUPPORTED_STYLES.get(style, "auto")
payload["parameters"]["style"] = style_code
if negative_prompt and negative_prompt.strip():
payload["parameters"]["negative_prompt"] = negative_prompt
# 发送请求并处理响应
response = requests.post(url, headers=headers, json=payload)
response_data = response.json()
# 处理同步和异步响应
if response.status_code == 200:
if "output" in response_data and "task_status" in response_data["output"]:
task_id = response_data["output"]["task_id"]
return poll_task_result(task_id) # 异步任务,需要轮询
elif "output" in response_data and "results" in response_data["output"]:
# 同步响应,直接获取结果
if len(response_data["output"]["results"]) > 0:
image_url = response_data["output"]["results"][0]["url"]
return download_and_save_image(image_url)def poll_task_result(task_id, max_attempts=30, delay=2):
url = f"https://dashscope.aliyuncs.com/api/v1/tasks/{task_id}"
headers = {"Authorization": f"Bearer {DASHSCOPE_API_KEY}"}
attempt = 0
while attempt < max_attempts:
response = requests.get(url, headers=headers)
response_data = response.json()
if response.status_code == 200:
task_status = response_data["output"]["task_status"]
if task_status == "SUCCEEDED":
if ("output" in response_data and
"results" in response_data["output"] and
len(response_data["output"]["results"]) > 0):
image_url = response_data["output"]["results"][0]["url"]
return download_and_save_image(image_url)
elif task_status in ["FAILED", "CANCELED"]:
error_msg = f"任务失败,状态: {task_status}"
if "message" in response_data["output"]:
error_msg += f", 错误信息: {response_data['output']['message']}"
return error_msg
else:
time.sleep(delay)
attempt += 1def download_and_save_image(image_url):
try:
img_response = requests.get(image_url)
if img_response.status_code == 200:
with tempfile.NamedTemporaryFile(delete=False, suffix='.png') as f:
f.write(img_response.content)
image_path = f.name
return image_path
else:
return f"下载图像失败,状态码: {img_response.status_code}"
except Exception as e:
return f"下载图像时发生异常: {str(e)}"def on_generate_click(prompt, size, style, negative_prompt):
if not prompt.strip():
return None, "请输入提示词"
if not DASHSCOPE_API_KEY or DASHSCOPE_API_KEY == "您的API_KEY":
return None, "请先设置您的 DashScope API Key"
# 将用户友好的尺寸名称转换为API格式
api_size = SUPPORTED_SIZES.get(size, "1024*1024")
# 调用API
result = generate_image_direct(prompt, api_size, style, negative_prompt)
# 检查结果是图像路径还是错误信息
if isinstance(result, str) and result.endswith('.png') and os.path.exists(result):
return result, "图像生成成功!"
else:
return None, f"生成失败: {result}"
generate_btn.click(
fn=on_generate_click,
inputs=[prompt, size, style, negative_prompt],
outputs=[output_image, status_text]
)with gr.Blocks(title="Qwen-Image 文生图演示", theme=gr.themes.Soft()) as demo:
gr.Markdown("# 🎨 Qwen-Image 文生图演示")
with gr.Row():
with gr.Column(scale=1):
# 输入控件
prompt = gr.Textbox(label="提示词", lines=3)
negative_prompt = gr.Textbox(label="负面提示词 (可选)", lines=2)
size = gr.Dropdown(choices=list(SUPPORTED_SIZES.keys()), value="正方形 (1024x1024)", label="图像尺寸")
style = gr.Dropdown(choices=list(SUPPORTED_STYLES.keys()), value="自动", label="图像风格")
generate_btn = gr.Button("生成图像", variant="primary")
with gr.Column(scale=1):
# 输出控件
output_image = gr.Image(label="生成的图像", interactive=False)
status_text = gr.Textbox(label="状态信息", interactive=False, lines=3)
with gr.Row():
download_btn = gr.Button("下载图像")
clear_btn = gr.Button("清除")
# 示例提示词
examples = gr.Examples(
examples=[
["一只戴着礼帽、拿着手杖的卡通猫,背景是城市夜景", "正方形 (1024x1024)", "3D卡通", "模糊"],
# 更多示例...
],
inputs=[prompt, size, style, negative_prompt],
label="示例提示词 (点击尝试)"
)gr.Textbox: 用于提示词和负面提示词输入
gr.Dropdown: 用于选择尺寸和风格
gr.Button: 生成图像按钮
gr.Image: 显示生成的图像
gr.Textbox: 显示状态信息
def on_download_click(image):
if image is None:
return "没有可下载的图像"
timestamp = int(time.time())
filename = f"qwen_image_{timestamp}.png"
try:
if isinstance(image, str) and os.path.exists(image):
import shutil
shutil.copy2(image, filename)
return f"图像已保存为 {filename}"
else:
return "无法保存图像:无效的图像路径"
except Exception as e:
return f"保存图像时发生错误: {str(e)}"
download_btn.click(
fn=on_download_click,
inputs=output_image,
outputs=status_text
)
def on_clear_click():
return None, "已清除图像"
clear_btn.click(
fn=on_clear_click,
inputs=None,
outputs=[output_image, status_text]
)if __name__ == "__main__":
# 检查API密钥是否已设置
if not DASHSCOPE_API_KEY or DASHSCOPE_API_KEY == "您的API_KEY":
print("警告: 请先设置您的 DashScope API Key")
print("您可以在代码中设置 DASHSCOPE_API_KEY 变量")
# 启动 Gradio 界面
demo.launch(
server_name="0.0.0.0", # 允许外部访问
server_port=7860, # 设置端口
share=False, # 不创建公开链接
debug=True # 启用调试模式
)1.示例提示词:宁静的湖边日落,天空中有粉红色的云彩,水面有倒影

大图预览:

2.示例提示词:未来科技城市,飞行汽车穿梭在高楼大厦之间,霓虹灯光

大图预览:

3.示例提示词:一只可爱的熊猫在竹林里吃竹子,阳光透过竹叶洒下

大图预览:

1. 提示词:一位绝美的仙侠古风女子,面容精致无瑕,肌肤胜雪,淡妆容,眼眸如秋水含情。身着飘逸的雪纱汉服,衣袂飘飘,上有淡淡的青莲暗纹,发丝边缘闪烁着柔光,站在云雾缭绕的仙境山巅。大师级摄影,胶片质感,超高细节,8K分辨率。

大图预览:

2. 提示词:中国桂林漓江,春雨后,雾气缭绕如薄纱,江面如镜,倒映着喀斯特地貌的翠绿山峰。一叶扁舟点缀江心,远处山峦层层叠叠,意境如水墨画般诗意朦胧。柔和散射光,宁静氛围。

大图预览:

3. 提示词:江南古典园林的夏夜,一轮明月倒映在荷花盛开的池塘中,九曲回廊和亭台在水面形成对称倒影。荷花与荷叶上有晶莹的露珠,远处有薄雾和萤火虫微光,氛围宁静梦幻。蓝金色调,工笔细腻。

大图预览:

4. 提示词:险峻的悬崖绝壁上,一座古老的寺庙腾空而起,四周是深谷和缭绕的云雾。红墙灰瓦,古松斜出,夕阳的金光恰好打在寺庙的屋檐上,神圣而危险。中国山水画意境,细节惊人。

大图预览:

5. 提示词:一位绝美的古风少女,面容精致无瑕,鹅蛋脸,柳叶细眉,眼眸清澈如秋水含情,眼神略带疏离感。肌肤白皙透亮如雪,吹弹可破。背景虚化,焦点完全集中在完美的脸庞上。柔光照明,肤色均匀,超级细节。

大图预览:

经过今天的部署,我们能构建了一个功能完整、用户友好的Web应用程序,通过Gradio界面连接Qwen-Image模型实现了从文本描述生成高质量图像的功能。使用前务必将 DASHSCOPE_API_KEY 替换为阿里云平台获取的真实密钥。
使用时过程中要注意,从提供的示例提示词开始,逐步修改以探索模型能力;善用负面提示词来排除不想要的元素,能极大提升出图质量;仔细观察生成结果和后台打印的日志,根据错误信息调整参数。
原创声明:本文系作者授权腾讯云开发者社区发表,未经许可,不得转载。
如有侵权,请联系 cloudcommunity@tencent.com 删除。
原创声明:本文系作者授权腾讯云开发者社区发表,未经许可,不得转载。
如有侵权,请联系 cloudcommunity@tencent.com 删除。