告别“SOP工程师”,AIGC浪潮下,Java开发者如何从“编码者”进化为“Agent架构师”
“卷不动了。”
这可能是过去一年里,我们听过最多的三个字。从GitHub Copilot的“结对编程”到Devin的“全栈AI工程师”演示,到Cursor、 CodeBuddy 、Qoder等等编程工具的诞生,整个技术圈都弥漫着一种复杂的情绪:兴奋、好奇,以及一丝无法掩饰的焦虑。
我们,作为Java程序员,这个星球上最庞大的“代码工匠”群体,更是首当其冲。我们引以为傲的“一次编写,到处运行”的JVM,我们烂熟于心的Spring全家桶,在“自然语言生成一切”的叙事面前,似乎突然变得“古典”。
我们会被替代吗?
我的答案是:不会。但我们会“进化”。
AI不会取代那些“会使用AI”的程序员。未来不属于“只会写代码”的人,也不属于“只会点按钮”的AI,而是属于那些能够设计、构建和驾驭AI智能体(Agent)的“架构师”。
而这,正是我们Java程序员的“终局”之战,也是我们的“超级外挂”。
为什么?因为Agent的“思考”和“行动”离不开严谨的工程化、可观测性、稳定性和生态——而这,恰恰是Java生态最擅长的。
今天,这篇万字长文,不是一篇科幻小说,也不是一篇贩卖焦虑的快餐。它是一份极其详细、高可用的技术蓝图。我们将从Java程序员最熟悉的“代码生成”开始,一步步解构,直到亲手构建出一个能够自主决策、自我修复、Coding驱动的“自我编程”Agent。
准备好了吗?让我们开始这场“终局”之战。
pom.xml与关键代码LangChain4j:给Java插上LLM的翅膀JavaParser:Agent的“代码手术刀”在开始堆代码之前,我们必须在“理念”上达成共识。
Jenkinsfile或shell脚本。它很强大,但很“笨”,遇到预案之外的错误(比如mvn test内存溢出),它只会失败并“通知”你。这是本文的核心理念。这个Agent的“思考过程”和“行动方案”不是固定的脚本,而是动态生成并执行的代码。
举个例子。
想象一下,收到一个“支付接口超时”的Sentry警报。
script: rollback-payment-service.sh。然后结束,等你来处理烂摊子。[Action: GitClone('payment-service')][Action: ReadFile('src/main/../PaymentController.java')][Action: ReadFile('src/main/../PaymentService.java')][Decision: Analyze(error, code, '找出超时原因')]CreditCardService的HTTPClient未设置超时。”[Plan: 1. 定位HTTPClient. 2. 增加.setReadTimeout(5000). 3. 重新编译测试.][Action: JavaParser(..)] 动态修改Java文件。[Action: ProcessBuilder('mvn test')]看到区别了吗?Agent不是在“执行”,而是在“编程”。它拥有“双手”(JGit)、“手术刀”(JavaParser)和“大脑”(LLM),它在实时地、动态地、自主地与我们的代码库进行交互。
这个宏大的目标不可能一蹴而就。一个“自主Agent”的进化,在Java生态中有着清晰的路径。我们将其分为五个成熟度等级:
git push)。我们大多数Java团队目前都处在L2(框架)和L3(CI/CD)。而我们的目标,是迈向 L4 和 L5。
在谈论“未来”之前,我们必须认识到:Java天生就具备“自我编程”的基因。
我们每天都在用的@Data (Lombok) 和 @Mapper (MapStruct),就是L1 Agent。
javax.annotation.processing.AbstractProcessor (APT - 注解处理器)javac在编译时,会扫描@注解,并调用注册的Processor。Processor可以读取AST(抽象语法树),并使用JavaPoet等工具生成全新的.java文件,这些新文件会和你的手写代码一起被编译。我们每天都在用的@Transactional (Spring AOP),就是L2 Agent。
@Transactional注解,它不会修改你的.java文件,而是在运行时,在内存中,动态地为你生成一个UserService的子类(UserService$$EnhancerBySpringCGLIB)。super.yourMethod()前后,插入了connection.beginTransaction()和connection.commit()的逻辑。L1和L2是基石。它们证明了Java系统从诞生之初就不是“铁板一块”,而是一个动态的、可修改的生态。

L1 vs L2 "自我编程" 对比图
L3是“DevOps”的领域,是Agent“行动能力”的雏形。
git push到release分支。mvn clean package -DskipTestsdocker build -t my-app:v1.2docker pushkubectl apply -f app.yamlmvn package失败了,它只会“躺平”并Email你,而不会尝试(比如)mvn clean install。L3 Agent是我们最好的“SRE助手”,但它不是“开发者”。

这是本文的绝对核心。 我们将从0到1,设计一个L4 Agent的架构。它不再是一个“工具”,而是一个“系统”。

L4 Agent 核心架构
Agent如何知道“该工作了”?它需要“眼观六路,耳听八方”。在Java中,这再简单不过了。
被动监听 (Webhooks):
// 使用Spring Boot接收来自GitHub, GitLab, Jira, Sentry的"求救信号"
@RestController
@RequestMapping("/webhooks")
public class WebhookReceiver {
@PostMapping("/sentry-alert")
public ResponseEntity<Void> handleSentryAlert(@RequestBody SentryAlertPayload payload) {
// 收到警报,立即转给"大脑"处理
decisionService.processAlert(payload);
return ResponseEntity.ok().build();
}
}
主动消费 (MQ):
// 监听内部消息总线
@Component
public class KafkaBugListener {
@KafkaListener(topics = "platform.bugs.critical", groupId = "agent-processor")
public void handleCriticalBug(BugReport bug) {
decisionService.processBug(bug);
}
}
定时轮询 (Scheduler):
// 每天早上9点,检查"技术债"
@Scheduled(cron = "0 0 9 * * ?")
public void scanTechDebt() {
actionService.runSonarScan();
}
这是从“自动化”到“自主”的飞跃。当“感知模块”收到信号后,“大脑”必须决定“做什么”和“怎么做”。
“大脑”有三种进化形态:
工具: Drools, Easy Rules
逻辑:IF...THEN...
示例 (Drools的.drl文件):
rule "Critical NPE in PaymentService"
when
$alert: SentryAlert(
serviceName == "payment-service",
exceptionType == "java.lang.NullPointerException",
level == "fatal"
)
then
// 动作:立即执行回滚脚本
actions.execute("rollback-payment.sh");
// 动作:通知SRE
actions.pageSRE("payment-team", $alert.getMessage());
end
适用: 简单、确定的SOP(标准操作程序)。
[Bug Received] -> [Analyze Impact] --(If Critical?)--> [Page SRE] -> [Auto-Rollback] | --(Else)--> [Create Jira Ticket] -> [Assign to Team]v1和v2都依赖“人类预定义的规则”。而v3,Agent开始拥有“创造力”,能处理“开放式问题”。
工具:LangChain4j (推荐), Spring AI
逻辑:Prompt 替代 IF...THEN...
示例(使用LangChain4j):
// 你只需要定义一个Java接口,LangChain4j会把它变成一个AI服务
interface CodeAnalysisService {
@SystemMessage("""
You are a senior Java architect. You will be given a Sentry stack trace
and related code snippets. Analyze the root cause.
Respond in JSON format: { "rootCause": "...", "fixSuggestion": "..." }
""")
String analyzeBug(
@UserMessage String stackTrace,
@UserMessage String relevantCode
);
}
// 在你的服务中注入并使用
@Service
publicclass AiDecisionService {
privatefinal CodeAnalysisService analyzer;
public AiDecisionService() {
// "OPENAI_API_KEY" 从环境变量读取
this.analyzer = AiServices.builder(CodeAanalysisService.class)
.chatLanguageModel(OpenAiChatModel.builder()
.apiKey(System.getenv("OPENAI_API_KEY"))
.modelName("gpt-4-turbo")
.build())
.build();
}
public void process(SentryAlertPayload payload) {
String code = actionService.fetchCode(payload.getFile(), payload.getLine());
String analysisJson = analyzer.analyzeBug(payload.getStackTrace(), code);
// ... 接下来,根据"大脑"的分析,指挥"双手"行动
}
}
“大脑”的终极形态:是三者的结合。
payment-service?”“大脑”思考完毕,必须要有“双手”来执行。这正是Java生态的强项。
工具:org.eclipse.jgit:org.eclipse.jgit
能力: Agent不再是“外部系统”,它成为了“代码库的参与者”。
示例:
public String cloneAndCreateBranch(String repoUrl, String branchName) throws GitAPIException {
File localRepoDir = new File("/path/to/agent/workspace/" + UUID.randomUUID());
// 1. 克隆
Git git = Git.cloneRepository()
.setURI(repoUrl)
.setDirectory(localRepoDir)
.call();
// 2. 切分支
git.checkout()
.setCreateBranch(true)
.setName(branchName)
.call();
return localRepoDir.getAbsolutePath();
}
public void commitAndPush(Git git, String commitMessage) throws GitAPIException {
// 3. 提交
git.add().addFilepattern(".").call();
git.commit().setMessage("[Agent Auto-Fix] " + commitMessage).call();
// 4. 推送
git.push().setRemote("origin").call();
}
工具:com.github.javaparser:javaparser-core
能力: Agent的“手术刀”。它能精确地、结构化地读取和修改Java源代码。
这比“字符串替换”高级一百倍!
示例: 假设“大脑”决定在UserService.java的getUser方法开头加一个“空值检查”。
import com.github.javaparser.StaticJavaParser;
import com.github.javaparser.ast.CompilationUnit;
import com.github.javaparser.ast.body.MethodDeclaration;
import com.github.javaparser.ast.stmt.BlockStmt;
public void applyNullCheck(String javaFilePath, String methodName) throws Exception {
Path path = Paths.get(javaFilePath);
// 1. 解析Java文件为AST (抽象语法树)
CompilationUnit cu = StaticJavaParser.parse(path);
// 2. 查找目标方法
MethodDeclaration method = cu.findAll(MethodDeclaration.class).stream()
.filter(m -> m.getNameAsString().equals(methodName))
.findFirst()
.orElseThrow(() -> new RuntimeException("Method not found: " + methodName));
// 3. 构造要插入的代码
// 注意:我们不是在"拼接字符串",我们是在"操作AST"
BlockStmt newCodeBlock = StaticJavaParser.parseBlock(
"{ if (userId == null) { return null; } }"
);
// 4. 将代码插入到方法的*最开头*
method.getBody().ifPresent(body -> {
// body.getStatements() 是一个有序列表
body.getStatements().add(0, newCodeBlock.getStatements().get(0));
});
// 5. 将修改后的AST写回文件
Files.writeString(path, cu.toString());
}
工具:java.lang.ProcessBuilder (Java原生)
能力: 执行“大脑”无法处理的、L3层级的任务(如:编译、测试、部署)。
示例:
public BuildResult runTests(String repoPath) throws IOException, InterruptedException {
ProcessBuilder pb = new ProcessBuilder("mvn", "clean", "test");
pb.directory(new File(repoPath)); // 在克隆下来的代码库里执行
pb.redirectErrorStream(true); // 合并stdout和stderr
Process process = pb.start();
// 必须捕获输出,这是给"大脑"的"反馈"
String output = new String(process.getInputStream().readAllBytes());
int exitCode = process.waitFor();
return new BuildResult(exitCode == 0, output);
}
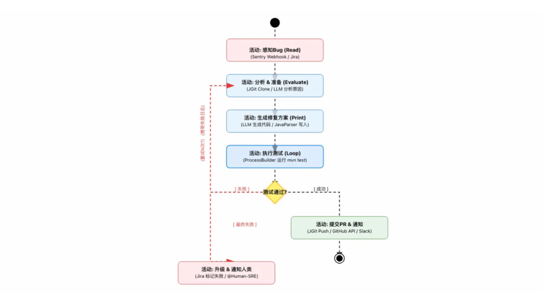
L4的Agent已经非常强大,但它在“失败”时,仍然需要“人类”介入。 L5的Agent,则是“自主”的。它将L4的组件串联起来,形成一个REPL(Read-Evaluate-Print-Loop)的“自我纠错”闭环。

L5 Agent 自我纠错闭环
一个完整的“自我修复”工作流(L5):
UserService在line 90发生NullPointerException。git clone,git checkout -b agent/fix-npe-123。UserService.java的line 85-95。String (例如: if (user != null) { ... })。UserService中的旧方法体。mvn clean test。MAX_RETRIES = 3)output (Maven的编译错误或测试失败日志)。git reset --hard HEAD (撤销刚才的“魔改”)。String。git commit -m "Fix: NPE in UserService (Auto-generated by Agent)"@mention 你的团队Leader。mvn test 成功! (exitCode == 0)mvn test 失败! (exitCode != 0)这个L5的循环,才是“自主Agent”的真正形态。它不是一个“一次性”的脚本,而是一个“永不言弃”的开发者。
pom.xml与关键代码理论讲完了,上“军火库”。以下是构建一个L4/L5 Agent的核心pom.xml。
<dependencies>
<dependency>
<groupId>org.springframework.boot</groupId>
<artifactId>spring-boot-starter-web</artifactId>
</dependency>
<dependency>
<groupId>org.springframework.boot</groupId>
<artifactId>spring-boot-starter-quartz</artifactId>
</dependency>
<dependency>
<groupId>dev.langchain4j</groupId>
<artifactId>langchain4j</artifactId>
<version>0.33.0</version></dependency>
<dependency>
<groupId>dev.langchain4j</groupId>
<artifactId>langchain4j-open-ai</artifactId>
<version>0.33.0</version>
</dependency>
<dependency>
<groupId>org.eclipse.jgit</groupId>
<artifactId>org.eclipse.jgit</artifactId>
<version>6.9.0.202403050737-r</version></dependency>
<dependency>
<groupId>com.github.javaparser</groupId>
<artifactId>javaparser-core</artifactId>
<version>3.25.10</version></dependency>
<dependency>
<groupId>org.drools</groupId>
<artifactId>drools-core</artifactId>
<version>8.44.0.Final</version></dependency>
</dependencies>
警告:在您兴奋地mvn spring-boot:run之前,请务必阅读本节。
一个可以读写代码库、执行mvn命令、调用kubectl的Agent,是您能想象到的最恐怖的安全漏洞。
它是一个“超级管理员”,如果它“叛变”或“犯傻”(LLM幻觉),后果不堪设想。
在生产中部署它,你必须,必须,必须解决以下问题:
ProcessBuilder。mvn test, git push)必须在一个隔离的、短暂的、无权限的Docker容器中执行。Testcontainers**。Testcontainers这个库不仅能用于测试,它还是你Agent的“完美监狱”。
// 使用Testcontainers作为沙箱
public BuildResult runTestsInSandbox(String repoPath) {
// 创建一个基于Maven镜像的容器
try (GenericContainer<?> mavenContainer = new GenericContainer<>("maven:3.8-openjdk-17")
.withFileSystemBind(repoPath, "/workspace") // 把代码库挂载进去
.withWorkingDirectory("/workspace")
.withCommand("mvn", "clean", "test")) {
mavenContainer.start();
// 等待容器执行完毕
// ... (省略了等待和日志捕获逻辑)
String logs = mavenContainer.getLogs();
int exitCode = ... // 获取容器退出码
returnnew BuildResult(exitCode == 0, logs);
}
}
rm -rf /的pom.xml插件,它也只能删掉这个短暂容器,而你的宿主机毫发无损。clone和push到agent/*分支的权限。main分支的合并权限或force-push权限。kubectl凭据(如果需要)应被严格限制在它自己的namespace,且只能apply,不能delete。mvn test之前,先运行Checkstyle或SonarScanner(同样在沙箱里!)进行扫描。如果扫描不通过,直接打回给LLM重做。System.exit(1)或包含安全漏洞(如SQL注入)的代码。MAX_RETRIES = 3)。main分支。回顾Java的20多年,我们从EJB的“重量级”跑到了Spring Boot的“微服务”;我们从手写DAO跑到了JPA/MyBatis的“自动化”;我们从“刀耕火种”跑到了“云原生”。
每一次“进化”,都是为了“将人从重复劳动中解放出来”。
而今天,AIGC和Agent带来的,是迄今为止最大的一次“解放”。
“自我编程”Agent不是要取代Java程序员,而是要“杀死”我们工作中那些最无聊、最重复、最“SOP”的部分(修复NPE、处理告警、编写样板代码),把我们“解放”到更有价值的领域:系统设计、领域建模、业务创新,以及——Agent架构设计。
你的角色,正在从“编码者”(Coder)进化为“Agent架构师”(Agent Architect)和“AI监督者”(AI Supervisor)。
你不再是逐行编写CRUD,而是设计、训练和维护这些自主的编码Agent。我们使用JavaParser (手术刀), JGit (双手) 和 LangChain4j (大脑) 作为我们的新工具,构建一个能够自我维护和进化的、永不疲倦的“7x24小时”的数字员工。
Java的生态——以其稳定性、强大的库(Spring)、类型安全和无与伦比的工程化能力——为构建这种复杂、高风险但回报巨大的Agent提供了最坚实的基础。
未来已来,它将用Java编写。