
一、Ooder框架8步编码流程:必要性、设计目的与核心优势
在企业级软件开发场景中,项目规模大、协作角色多元、需求迭代频繁、质量管控严苛等特点尤为突出,传统开发流程普遍面临更严峻的痛点:一是跨部门协作壁垒高,项目管理人员、开发、业务、运维等多角色沟通链路长,职责划分模糊导致需求传递偏差频发;二是开发效率与规模不匹配,企业级项目需处理海量重复性编码、目录构建等工作,人工开发模式成本高、周期长;三是AI工具应用碎片化,缺乏标准化的企业级AI实施流程,大模型、自动化工具等赋能价值无法充分释放;四是质量管控难度大,企业级软件对稳定性、安全性要求极高,传统质量管控模式滞后,易出现上线后故障。在此背景下,Ooder框架构建的企业级AI实施流程应运而生,核心目标是通过标准化的人机协作体系,系统性解决企业级开发痛点,同时凸显大模型协作的不可替代性,实现企业级软件全链路的高效、可控开发。
以企业级软件开发需求为核心,构建一套标准化、可复用的企业级AI实施流程,同时明确大模型在全流程中的协作定位与价值。通过规范各环节的执行标准、角色分工(人工+AI)与输出要求,既适配企业级项目多角色、大规模、高要求的开发特性,又最大化发挥大模型在代码生成、需求分析、自动化测试等环节的优势,实现企业级软件开发效率、质量与成本的最优平衡,助力企业快速落地AI驱动的数字化转型。

在企业级数字化转型加速推进的背景下,AI技术已成为提升软件开发效能的核心驱动力。企业级软件开发面临规模大、协作复杂、需求多变、质量要求高等挑战,传统开发模式难以适配。Ooder框架聚焦企业级AI实施流程构建,通过标准化的8步编码流程,深度整合大模型协作能力,实现从需求定义到交付发布的全链路智能化、规范化管理。本文重点阐述Ooder框架的企业级AI实施规范,以及大模型协作在各环节的核心价值与执行要求,为企业级软件开发的AI转型提供可落地的实践指南。
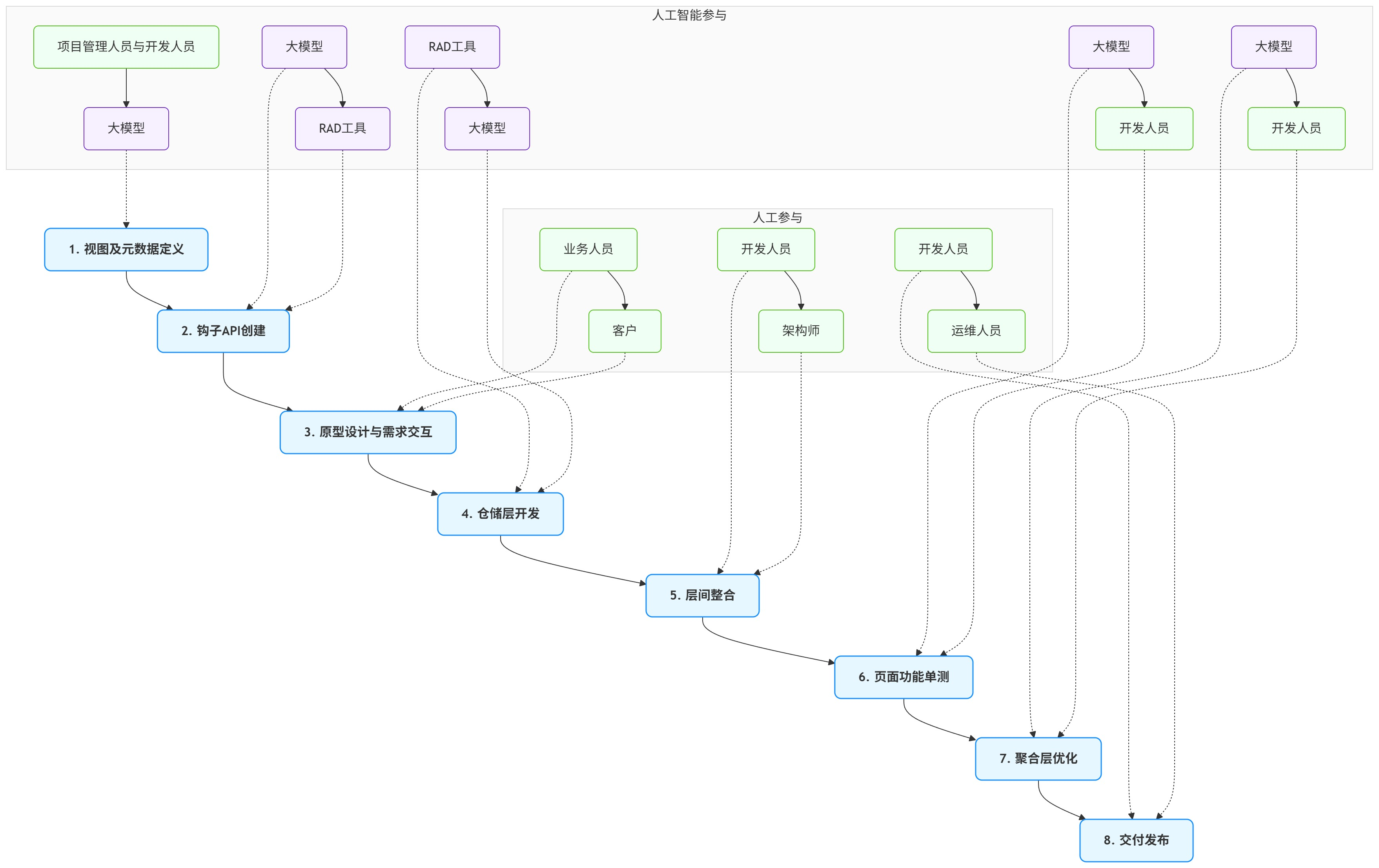
目标:定义清晰的视图结构和元数据,为后续开发奠定基础。
执行流程:
示例代码:
// 视图元数据枚举示例
public enum StatsViewEnum {
COMPONENT_STATS("组件统计", "ri-bar-chart-box-line", "/dsm/stats/component/", "组件使用统计分析", "stats", "component", "view"),
TYPE_DISTRIBUTION("类型分布", "ri-pie-chart-line", "/dsm/stats/component/TypeDistribution", "组件类型分布统计", "stats", "component", "subview"),
USAGE_TREND("使用趋势", "ri-line-chart-line", "/dsm/stats/component/UsageTrend", "组件使用趋势分析", "stats", "component", "subview");
private String name;
private String imageClass;
private String url;
private String description;
private String module;
private String domain;
private String subModule;
// 构造函数和getter方法省略
}复制
目标:创建钩子API,将视图与URL绑定,并自动生成项目结构。
执行流程:
示例代码:
// 钩子API方法示例
@Service
public class DsmComponentStatsService {
// 获取视图URL绑定关系
public List<ViewUrlBinding> getViewUrlBindings() {
List<ViewUrlBinding> bindings = new ArrayList<>();
bindings.add(new ViewUrlBinding("componentStats", "/dsm/stats/component/", "组件统计服务"));
return bindings;
}
// 获取视图间关系
public List<ViewRelation> getViewRelations() {
List<ViewRelation> relations = new ArrayList<>();
relations.add(new ViewRelation("componentStats", "typeDistribution", ViewRelationType.PARENT_CHILD));
relations.add(new ViewRelation("componentStats", "usageTrend", ViewRelationType.PARENT_CHILD));
return relations;
}
}复制
目标:通过可视化设计,快速验证原型并与客户交互,确保需求准确性。
执行流程:
目标:生成高质量的仓储层代码,实现数据访问和业务逻辑。
执行流程:
目标:整合视图层、聚合层和仓储层,确保各层之间的依赖关系清晰。
执行流程:
目标:通过自动化测试,确保页面功能完整性和整洁性。
执行流程:
目标:优化聚合层性能,提高系统响应速度。
执行流程:
目标:完成代码发布,归档文档,清理资源。
执行流程:
Ooder框架采用清晰的分层架构,各层之间职责明确,依赖关系清晰。
通过逻辑架构、物理架构、人机协作三个视图,从不同维度完整呈现Ooder框架分层架构的核心逻辑,各视图相互关联、互为补充。

添加描述

添加描述
图形注解:1. 核心逻辑:自上而下的依赖关系,视图层接收用户请求,通过聚合层编排业务逻辑,由仓储层获取数据层资源,实现“展示-业务-数据”的完整链路;2. 层内组件:每个层级包含核心功能组件,明确各层的职责边界,确保高内聚低耦合;3. 设计目的:通过逻辑分层,使业务逻辑与数据访问分离,便于后续维护和迭代。

添加描述
图形注解:1. 部署逻辑:视图层独立部署于Web服务器,聚合层与仓储层部署于应用服务器,数据层采用分布式存储节点,实现部署隔离与弹性扩展;2. 资源关联:应用服务器是核心枢纽,对接各类数据节点和辅助工具节点;3. 工具集成:大模型服务节点、RAD工具节点通过松耦合方式对接核心部署节点,不侵入业务核心,保障架构稳定性。

添加描述
图形注解:1. 协同逻辑:人工角色与AI工具围绕架构层级分工协作,人工聚焦需求、审核、设计、运维等核心决策环节,AI工具聚焦代码生成、自动化构建等重复性工作;2. 重点协同:大模型主要支撑聚合层、仓储层的开发优化,RAD工具主要支撑视图层、聚合层的自动化构建;3. 价值体现:通过“人工决策+AI赋能”的协同模式,兼顾决策准确性与开发效率,适配企业级项目的复杂需求。
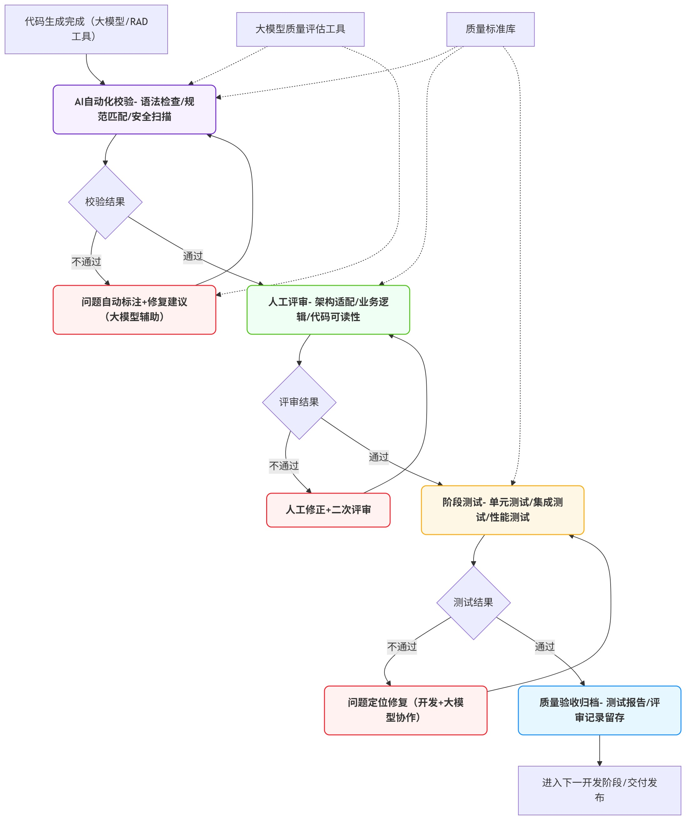
为确保开发质量,Ooder框架制定了严格的全流程质量控制措施,形成“AI自动化校验+人工评审+阶段测试”的三维管控体系。

添加描述
图形注解:1. 管控逻辑:采用“自动化前置校验+人工核心评审+阶段闭环测试”的全流程链路,确保质量问题早发现、早修复;2. AI赋能:大模型贯穿校验、修复建议、质量评估全环节,降低人工管控成本;3. 标准支撑:质量标准库为各环节提供统一判定依据,保障管控一致性;4. 闭环机制:各环节不通过项均需完成修复后重新校验,形成质量管控闭环。
明确不同角色在规范执行监督中的定位,形成分层负责、协同联动的监督体系,确保监督无死角。
注解:1. 分级逻辑:按“整体把控-环节落地-收尾校验”划分监督职责,适配企业级项目多角色协作场景;2. 监督重点:突出AI相关环节(大模型生成代码、RAD工具自动化)的监督,契合框架AI驱动的核心特性;3. 价值:明确的职责划分避免监督推诿,提升监督效率。
建立固定频率的监督评审机制,确保规范执行情况能被及时跟踪、问题能被快速发现。
注解:1. 动静结合:“周度评审(静态)+实时监控(动态)”结合,兼顾周期性全面检查与实时风险预警;2. 聚焦核心:评审重点锚定大模型协作流程,与框架核心的AI实施逻辑深度匹配;3. 落地性:周度频率和自动化工具应用,平衡监督效果与团队工作负荷,避免过度监督。
针对监督中发现的问题,建立“纠正-培训-优化”的闭环机制,推动规范持续完善。
注解:1. 闭环逻辑:形成“发现问题-纠正问题-优化规范”的完整闭环,确保监督不仅能“纠错”还能“赋能”;2. 适配性:规范迭代和大模型协作优化,体现对企业级项目动态发展和AI技术演进的适配;3. 价值:避免规范成为“僵化约束”,通过持续优化让规范始终贴合项目实际需求。
Ooder框架的规范执行计划展示了AI协作驱动的软件开发流程的巨大潜力。通过充分利用大模型和自动化工具,Ooder框架实现了开发流程的标准化、自动化和智能化,提高了代码质量和开发效率。
未来,随着AI技术的进一步发展,Ooder框架将不断完善其8步编码流程,增强大模型的理解能力和生成质量,优化RAD工具的自动化程度,为软件开发带来更大的变革。
通过遵循Ooder框架的规范执行计划,开发团队可以更好地利用AI技术,构建高质量、高效率的软件系统,适应快速变化的市场需求。
制定日期:2025-12-31
作者:Ooder框架团队
原创声明:本文系作者授权腾讯云开发者社区发表,未经许可,不得转载。
如有侵权,请联系 cloudcommunity@tencent.com 删除。
原创声明:本文系作者授权腾讯云开发者社区发表,未经许可,不得转载。
如有侵权,请联系 cloudcommunity@tencent.com 删除。