
ooder 团队是一只对技术有着执着追求的团队,在Agent,Skill的高速发展的今天 , 让我们坚信,AI大爆发的时代可能尽在眼前。但国内的环境与国外有很大的不同,特别是开源开放方面,壁垒非常高。即使拥有Skill 这样跨时代的技术出现仍然是很难以撼动国内IT各自为营的现状。经过认真的考虑我们决定开源我们内部协作使用的基于SpringCloud的分布式的SuperAgent平台。使用MIT协议,允许任意第三方针对协议、代码无限制修改、分发。而ooder 团队则会将更多的精力放到,基于ooder 开源协议的工具链以及Skill底层支持 的开发,会做强做好包括ooderA2UI,SkillFlow产品,同时会继续维护OneCode的代码升级。但因为时间和精力有限,我们除了将现有的Agent标准,Skill规范快速的纳入到我们支持范围,同时还面临强度不小的SuperAgent平台本身的开源重构整理,在后续的发布过程中我们将分步将协议和工程代码以及AI辅助的脚手架工程推出。开源版在重构过程中大量采用了AI来辅助甚至主导完成。但我们坚持所有的设计和测试人工审核会同步发布,不过也必须友情提醒,SuperAgent开源工程仅为开源协议的参考实现,直接商用需要做认真的评估。
我们希望参考版本可以节省后续的开发者在设计、规范方面投入更多的精力,努力做到开箱即用,同时也将致力于以下几点:
使得我们AIAgent 生态能更加健康发展。
下面是正文是:
企业和个人在使用AI能力时面临的诸多挑战:AI能力分散在不同平台、缺乏统一的管理机制、跨系统协作困难、个人AI工具无法有效整合等。SuperAgent诞生了,下文是一个简单的介绍:
ooder SuperAgent是一套基于MIT协议的开源企业级AI能力分发与自动化协作框架,它通过创新的Agent架构和SKILL管理机制,为企业提供了从简单任务到复杂流程的全场景自动化解决方案。
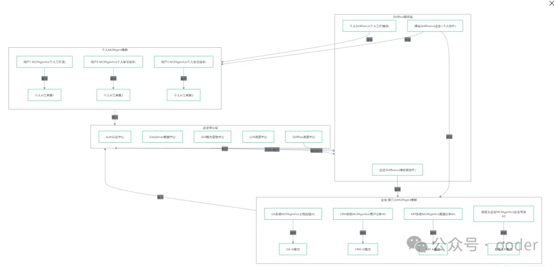
SuperAgent企业总体结构由六大核心组件构成:Auth认证中心、DataServer数据中心、Skill能力管理中心、LLM调度中心、Skillflow调度中心和Agent协作层,形成完整的企业级AI能力协作生态。

核心职责:提供统一的身份认证和授权服务,确保系统安全可靠。
核心职责:统一管理企业数据,支持多种数据类型和存储方式。
核心职责:统一管理SKILL的注册、分类、发现和调用。
核心职责:统一管理LLM资源,实现LLM的高效调度和管控。
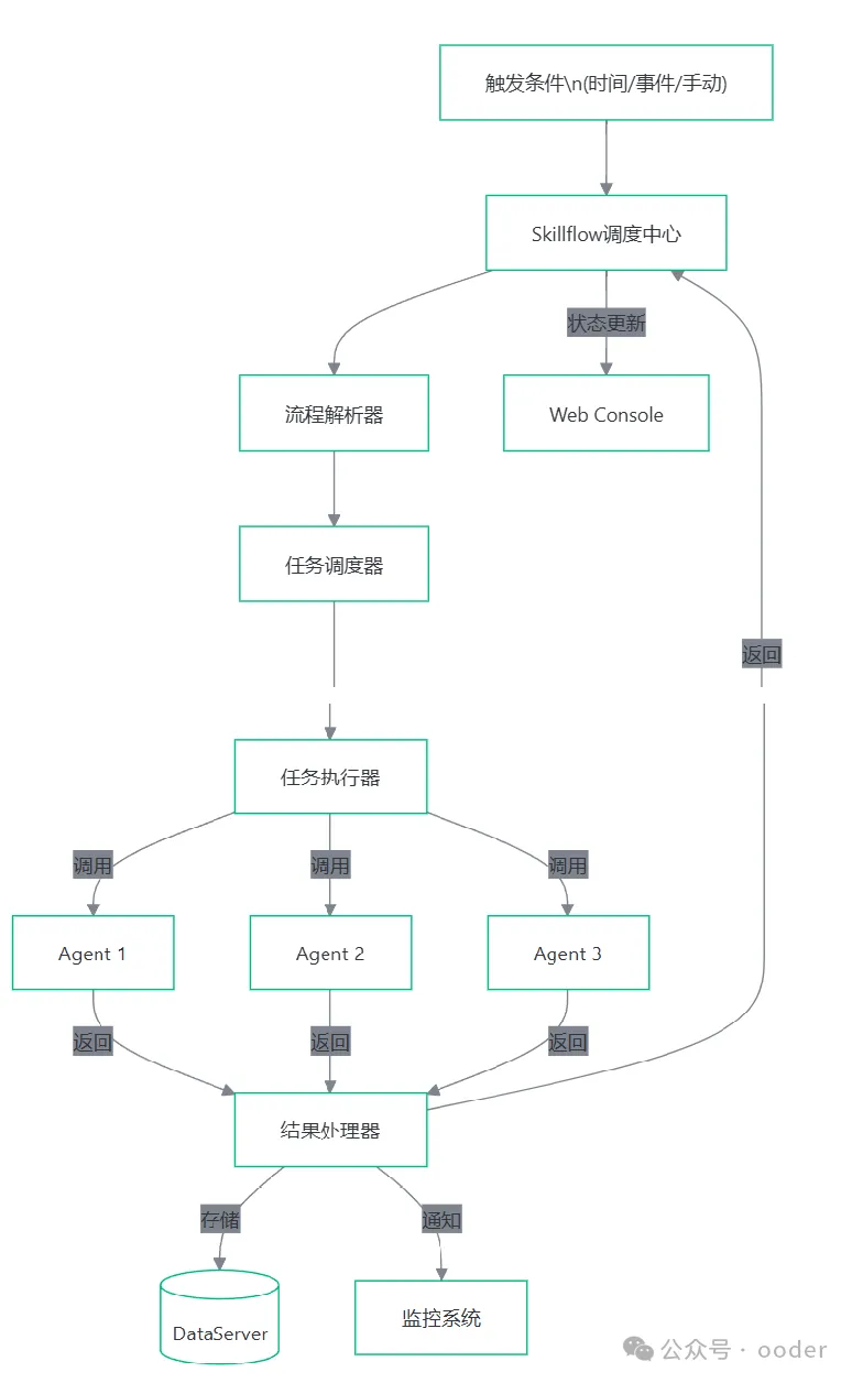
核心职责:统一管理Skillflow的定义、编排、执行和监控。
核心职责:实现不同Agent之间的协作和通信,执行具体的业务流程。
SuperAgent的核心创新在于MCPAgent分发网络,它允许企业/第三方系统和个人用户将自己的MCPAgent接入SuperAgent企业核心层,实现AI能力的统一分发和编排。

SuperAgent支持1:n Capability关系,一个SKILL可以提供多个能力,实现AI能力的模块化设计:

通过Skillflow可视化工具,用户可以轻松设计从简单到复杂的工作流,由Skillflow调度中心负责执行和监控:

主要功能:统一身份管理和权限控制
主要功能:统一数据存储和管理
主要功能:SKILL注册、管理和发现
主要功能:LLM资源管理和调度
主要功能:Skillflow定义、编排和执行
企业用户通过Skillflow整合OA系统的文档处理AI、CRM系统的客户分析AI和ERP系统的数据分析AI,实现自动化的客户报告生成流程。
个人用户通过个人MCPAgent整合常用AI工具,实现自动化的工作提效流程。
ooder SuperAgent项目采用MIT开源协议,欢迎企业和个人自由使用、修改和分发。我们欢迎社区的参与和贡献,共同构建一个强大的AI能力分发生态。
OODER开源公众号是SuperAgent项目的唯一首发渠道,我们将在公众号上发布:
原创声明:本文系作者授权腾讯云开发者社区发表,未经许可,不得转载。
如有侵权,请联系 cloudcommunity@tencent.com 删除。
原创声明:本文系作者授权腾讯云开发者社区发表,未经许可,不得转载。
如有侵权,请联系 cloudcommunity@tencent.com 删除。