首页
学习
活动
专区
圈层
工具
发布
社区首页 >专栏 >嵌入式 ARM Linux 系统构成(1):Bootloader层

嵌入式 ARM Linux 系统构成(1):Bootloader层

作者头像
byte轻骑兵
发布2026-01-21 15:46:51
发布2026-01-21 15:46:51
1310
举报

嵌入式ARM Linux系统因其高效、低功耗的特点,在智能手机、家用电器、汽车控制系统等领域得到了广泛应用。作为系统启动的第一道门槛,Bootloader层在嵌入式Linux系统中扮演着至关重要的角色。

一、Bootloader 概述

1.1 核心作用

Bootloader 是嵌入式系统的"第一行代码",承担着从冷启动到操作系统加载的关键桥梁作用。其主要功能包括:

  • 硬件初始化:时钟、DDR、外设控制器
  • 介质检测:识别存储设备(NOR/NAND Flash, eMMC, SD卡)
  • 镜像加载:定位并加载内核及设备树
  • 协议支持:实现TFTP、USB、UART等传输协议
  • 安全启动:验签机制(可选)

1.2 典型启动流程

  1. ROM Code → 2. SPL → 3. TPL → 4. U-Boot → 5. Linux Kernel

二、ARM Bootloader 架构详解

2.1 多阶段启动设计

代码语言:javascript
复制
┌────────────┐   ┌───────────────┐   ┌───────────┐
│  Boot ROM  │ → │ Secondary PL  │ → │  U-Boot   │
└────────────┘   └───────────────┘   └───────────┘
 (固化在芯片)       (SPL/TPL)           (完整功能)

①SPL(Secondary Program Loader)

  • 特点体积 < 64KB,无动态内存
  • 功能
    • 初始化基础时钟
    • 配置DDR控制器
    • 加载TPL/U-Boot到RAM

② U-Boot 主体

  • 功能集:
    • 设备树解析
    • 文件系统支持(FAT, EXT4)
    • 网络协议栈(PING, TFTP)
    • 命令交互接口

2.2 关键代码流程

代码语言:javascript
复制
// arch/arm/lib/crt0.S
_start:
    b   reset
    ldr pc, _undefined_instruction
    /* ... 异常向量表 ... */

reset:
    /* 关闭MMU/Cache */
    mrc p15, 0, r0, c1, c0, 0
    bic r0, r0, #0x00002000
    bic r0, r0, #0x00000007
    mcr p15, 0, r0, c1, c0, 0

    /* 设置栈指针 */
    ldr sp, =CONFIG_SYS_INIT_SP_ADDR

    /* 跳转到C入口 */
    bl  board_init_f

2.3. Bootloader的加载过程

Bootloader的启动过程通常分为两个阶段:Stage1和Stage2。

①Stage1(硬件初始化阶段)

  • 硬件初始化:此阶段,Bootloader会执行基本的硬件初始化,包括屏蔽中断、设置CPU速度和时钟频率、初始化RAM、初始化LED系统指示灯以及关闭CPU内部指令/数据cache等。这些初始化操作为后续阶段和操作系统的执行提供了必要的硬件环境。
  • 准备RAM空间:为了加载Stage2,Bootloader需要准备一段可用的RAM空间。通常涉及测试RAM的读写能力,以确保所选地址范围是有效的RAM空间。
  • 拷贝Stage2到RAM:将Stage2的可执行映像从固态存储设备(如ROM、EEPROM、FLASH等)拷贝到准备好的RAM空间中。
  • 设置堆栈指针:为执行C语言代码,需要设置堆栈指针。
  • 跳转到Stage2:完成以上步骤后,Bootloader会跳转到Stage2的C语言入口点开始执行。

②Stage2

  • 初始化硬件设备:在Stage2中,Bootloader会进一步初始化本阶段需要使用的硬件设备,如串口、计时器等。
  • 检测系统内存映射:内存映射是指在整个物理地址空间中,哪些地址范围被分配以用作寻址系统的RAM单元。Stage2会检测系统内存映射,以便正确加载和访问操作系统或应用程序。
  • 加载操作系统或应用程序:根据预定义的引导策略,Bootloader会从选定的引导设备(如闪存、外部存储器、串口等)中读取操作系统镜像或应用程序,并将其加载到内存中。
  • 设置启动参数:为操作系统或应用程序设置必要的启动参数,如内核命令行参数等。
  • 启动操作系统或应用程序:一旦操作系统或应用程序加载到内存中并设置好启动参数,Bootloader会跳转到该程序的入口点,启动执行。对于操作系统,这意味着将控制权移交给操作系统内核;对于应用程序,则开始执行应用程序的主函数。

2.4. Bootloader的加载方式

Bootloader的加载方式取决于具体的硬件平台和引导需求。常见的加载方式包括:

  • 从Flash存储器加载:如果Bootloader已经烧录到Flash存储器中,系统上电后会自动从Flash加载Bootloader到内存并启动。
  • 通过UART接口加载:可以通过UART接口使用特定的命令(如loadb)将Bootloader加载到内存中。这种方式通常用于调试和更新Bootloader。
  • 通过网络加载:如TFTP(Trivial File Transfer Protocol)等网络协议,可以将Bootloader从主机下载到目标机的内存中。这种方式适用于远程调试和升级。
  • 从SD卡加载:可以将Bootloader写入SD卡,然后通过SD卡启动系统。这种方式常用于嵌入式系统的固件升级和恢复。

2.5. Bootloader 的移植

①移植步骤

  • 硬件相关代码修改:首先需要根据目标硬件平台,修改 Bootloader 中与硬件初始化相关的代码。包括修改时钟配置、内存控制器配置、串口等设备驱动代码。例如,对于新的 ARM 芯片,可能需要重新计算 PLL 的分频系数,以获得合适的时钟频率。
  • 设备树修改:如果目标硬件平台使用设备树,需要根据实际硬件情况修改设备树文件。添加或修改硬件设备节点,确保设备树能够准确描述硬件设备的信息。例如,添加新的 GPIO 控制器节点,并配置其相关属性。
  • 编译和下载:完成代码修改后,使用交叉编译工具链对 Bootloader 进行编译,生成可执行文件。然后通过 JTAG、串口等方式将 Bootloader 下载到目标硬件平台上进行测试和调试。

②注意事项

  • 在移植过程中,仔细阅读目标硬件平台的参考手册,确保对硬件的理解准确无误。例如,对于内存控制器的配置,不同的芯片可能有不同的寄存器设置方式。
  • 注意 Bootloader 与内核之间的兼容性。一些内核版本可能对 Bootloader 传递的启动参数有特定要求,需要根据内核版本进行相应的调整。
  • 调试移植过程中的问题时,可以充分利用串口输出的调试信息。通过在关键代码位置添加打印语句,逐步排查问题。

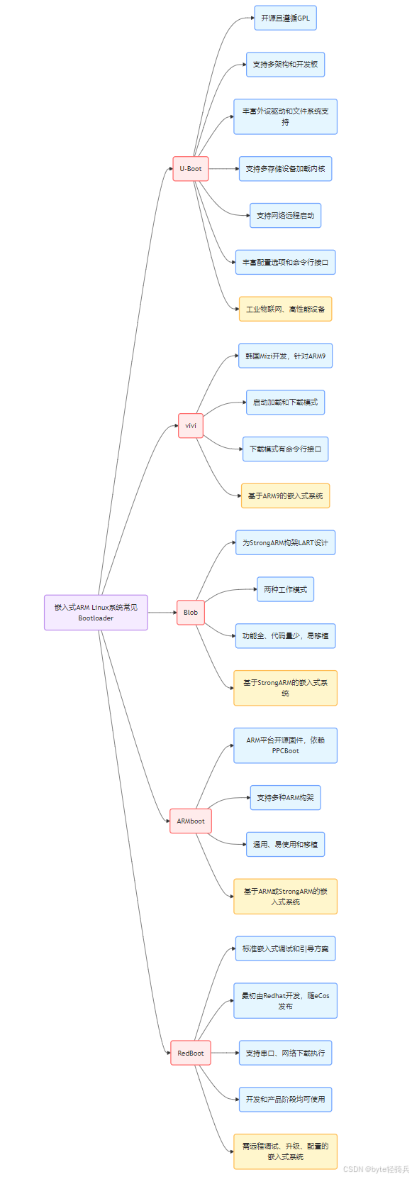
三、常见的Bootloader介绍

在嵌入式ARM Linux系统中,常见的Bootloader包括U-Boot、vivi、Blob等。

3.1. U-Boot

U-Boot是一种广泛应用于嵌入式ARM系统的开源Bootloader。U-Boot是遵循GPL条款的开放源码项目,支持多种处理器架构如PowerPC、ARM、X86、MIPS等,能够适配上百种开发板。提供了丰富的外设驱动支持,支持多个文件系统,并附带调试、脚本、引导等工具。U-Boot特别支持Linux系统,为板级移植做了大量工作,是功能最多、灵活性最强且开发最积极的开源Bootloader之一。

  • 功能特点
    • 支持从多种存储设备中加载内核镜像,如Flash存储器、硬盘等。
    • 可以通过网络进行远程启动,方便进行远程系统升级和设备部署。
    • 提供了丰富的配置选项和命令行接口,方便开发者进行调试和定制。
  • 应用场景:在工业物联网设备的批量生产中,U-Boot可以方便地对大量设备进行内核更新和配置。同时,它也广泛应用于智能手机、平板电脑等高性能嵌入式设备中。

3.2. vivi

  • 特点:vivi是由韩国Mizi公司开发的一种Bootloader,专门针对ARM9处理器而设计,支持S3C2410x处理器。提供了两种工作模式:启动加载模式和下载模式。在下载模式下,vivi为用户提供一个命令行接口,方便用户进行调试和烧写操作。
  • 应用:vivi主要应用于基于ARM9处理器的嵌入式系统中。

3.3. Blob(BootLoader Object)

  • 特点:Blob是由Jan-Derk Bakker和Erik Mouw发布的Bootloader,专为StrongARM构架下的LART设计。它支持SA1100的LART主板,但用户也可以自行修改移植。Blob提供了两种工作模式,并具备较齐全的功能和较少的代码量,适合进行修改移植来引导Linux系统。
  • 应用:Blob主要应用于基于StrongARM构架的嵌入式系统中,如S3C44B0板等。

3.4. ARMboot

  • 特点:ARMboot是一个ARM平台的开源固件项目,它严重依赖于PPCBoot。ARMboot支持的处理器构架有StrongARM、ARM720T、PXA250等,是为基于ARM或StrongARM CPU的嵌入式系统所设计的。ARMboot的目标是成为通用的、容易使用和移植的引导程序,非常轻便地运用于新的平台上。
  • 应用:ARMboot应用于基于ARM或StrongARM处理器的嵌入式系统中,提供了一个轻便且功能完备的引导解决方案。

3.5. RedBoot

  • 特点:RedBoot是标准的嵌入式调试和引导解决方案,是一个专门为嵌入式系统定制的引导工具。它最初由Redhat开发,是嵌入式操作系统eCos的一个最小版本,并随eCos发布。RedBoot支持串口、网络下载和执行嵌入式应用程序,既可以用在产品的开发阶段(调试功能),也可以用在最终的产品上(Flash更新、网络启动)。
  • 应用:RedBoot广泛应用于各种嵌入式系统中,特别适用于需要远程调试、升级和配置的场景。

四、典型问题解决方案

4.1 启动卡死问题排查

①串口日志分析

代码语言:javascript
复制
U-Boot 2023.07 (Oct 10 2023 - 14:20:00 +0800)

CPU: i.MX6ULL rev1.2 792 MHz (running at 396 MHz)
Reset cause: POR
Model: Freescale i.MX6 ULL 14x14 EVK Board
DRAM:  512 MiB
MMC:  FSL_SDHC: 0, FSL_SDHC: 1
*** Warning - bad CRC, using default environment

常见错误标识:CRC错误、时钟配置警告

②JTAG 调试流程

  • 设置断点:board_init_f()
  • 寄存器检查:
    • CP15 控制寄存器
    • DDRCTL 配置寄存器
  • 内存测试:
代码语言:javascript
复制
=> md 0x80000000 100
=> mw 0x80000000 0xdeadbeef

4.2 环境变量修复

代码语言:javascript
复制
# 重置默认环境
env default -a
saveenv

# 手动设置启动参数
setenv bootcmd 'mmc dev 0; ext4load mmc 0:1 0x80800000 zImage; bootz 0x80800000 - 0x83000000'
setenv bootargs console=ttymxc0,115200 root=/dev/mmcblk0p2 rootwait
saveenv

4.3 安全启动配置

U-Boot 签名验证示例:

代码语言:javascript
复制
# 生成密钥
openssl genrsa -out key.pem 2048

# 签名镜像
tools/mkimage -F -k keydir/ -K u-boot.dtb -r -o signed -K key.pem u-boot.bin

# 验证配置
CONFIG_FIT_SIGNATURE=y
CONFIG_RSA_VERIFY=y

五、性能优化技巧

5.1 启动时间优化

①精简功能:

代码语言:javascript
复制
# configs/imx6ull_defconfig
-CONFIG_CMD_NET=y
-CONFIG_USB=y
+CONFIG_BOOTDELAY=0

②时钟优化策略:

  • 提前提升CPU主频
  • 使用SPL跳过重复初始化

③并行初始化:

代码语言:javascript
复制
// 启用DMA初始化存储设备
mmc_init_stream(dev);

5.2 存储布局优化

典型分区方案:

代码语言:javascript
复制
Device     Boot  Start     End Sectors  Size Id Type
/dev/mmcblk0p1  2048   34815   32768   16M  a U-Boot
/dev/mmcblk0p2 34816  262143  227328  111M 83 Linux
/dev/mmcblk0p3 262144 1048575 786432  384M 83 Linux

六、 高级调试技术

6.1 异常跟踪方法

①未定义指令处理:

代码语言:javascript
复制
void show_regs(struct pt_regs *regs)
{
    printf("PC : [<%08lx>] LR : [<%08lx>]\n",
           regs->ARM_pc, regs->ARM_lr);
    /* 打印完整寄存器上下文 */
}

②内存保护调试:

代码语言:javascript
复制
=> cp.b 0x80000000 0x81000000 0x100000
=> cmp.b 0x80000000 0x81000000 0x100000

七、 常见问题 FAQ

Q1: 如何判断DDR初始化是否成功? A: 使用内存测试命令,或观察串口输出的DRAM容量信息

Q2: U-Boot无法保存环境变量怎么办? A: 检查存储设备分区,确认环境变量区偏移量设置正确

Q3: 启动卡在"Starting kernel..."可能原因? A: 设备树地址错误、内核镜像损坏或启动参数不匹配

Q4: 如何实现双系统启动? A: 通过bootcmd脚本实现条件分支:

代码语言:javascript
复制
if mmc dev 1; then run boot_linux; else run boot_rtos; fi

八、总结

Bootloader层在嵌入式ARM Linux系统中扮演着至关重要的角色。它负责初始化系统硬件、加载操作系统,并将控制权转移到操作系统的启动过程。了解Bootloader的功能、作用、加载过程以及常见问题对于嵌入式系统开发者来说至关重要。


九、参考资料


本文参与 腾讯云自媒体同步曝光计划,分享自作者个人站点/博客。
原始发表:2025-03-05,如有侵权请联系 cloudcommunity@tencent.com 删除

本文分享自 作者个人站点/博客 前往查看

如有侵权,请联系 cloudcommunity@tencent.com 删除。

本文参与 腾讯云自媒体同步曝光计划  ,欢迎热爱写作的你一起参与!

评论
登录后参与评论
0 条评论
热度
最新
推荐阅读
目录
  • 一、Bootloader 概述
    • 1.1 核心作用
    • 1.2 典型启动流程
  • 二、ARM Bootloader 架构详解
    • 2.1 多阶段启动设计
    • 2.2 关键代码流程
    • 2.3. Bootloader的加载过程
    • 2.4. Bootloader的加载方式
    • 2.5. Bootloader 的移植
  • 三、常见的Bootloader介绍
    • 3.1. U-Boot
    • 3.2. vivi
    • 3.3. Blob(BootLoader Object)
    • 3.4. ARMboot
    • 3.5. RedBoot
  • 四、典型问题解决方案
    • 4.1 启动卡死问题排查
    • 4.2 环境变量修复
    • 4.3 安全启动配置
  • 五、性能优化技巧
    • 5.1 启动时间优化
    • 5.2 存储布局优化
  • 六、 高级调试技术
    • 6.1 异常跟踪方法
  • 七、 常见问题 FAQ
  • 八、总结
  • 九、参考资料
领券
问题归档专栏文章快讯文章归档关键词归档开发者手册归档开发者手册 Section 归档