首页
学习
活动
专区
圈层
工具
发布
社区首页 >专栏 >从架构师和产品经理角度来看 A2UI 的企业级应用

从架构师和产品经理角度来看 A2UI 的企业级应用

原创
作者头像
OneCode
发布2026-01-30 12:01:12
发布2026-01-30 12:01:12
400
举报

前言:企业级应用的新视角

在数字化转型的浪潮中,企业面临着快速构建高质量应用的巨大压力。架构师需要确保系统的可扩展性和稳定性,而产品经理则需要快速响应市场需求并保证用户体验。ooderAgent 的发布为这一挑战提供了新的解决方案,通过 A2UI(Architect-to-UI)技术,实现了从架构设计到用户界面的直接转换。

核心价值:A2UI 技术不仅是一个开发工具,更是连接架构设计与产品实现的桥梁,为企业级应用开发提供了全新的范式,同时满足架构师对技术质量的要求和产品经理对开发速度的期望。

一、企业级应用的 A2UI 技术背景

1.1 A2UI 技术背景

A2UI(Architect-to-UI)是一种面向企业级应用的智能界面设计理念,旨在通过 AI 辅助,将架构师的设计意图直接转换为高质量的用户界面。它解决了传统开发中架构设计与前端实现之间的鸿沟,实现了从架构到 UI 的直接映射,为企业级应用开发提供了全新的范式。

企业级价值

  • 架构一致性:确保前端实现与架构设计保持一致,减少架构漂移
  • 开发效率:缩短从设计到实现的周期,加速产品上市
  • 质量保证:通过标准化流程提高代码质量和系统稳定性

1.2 ooderAI 技术背景

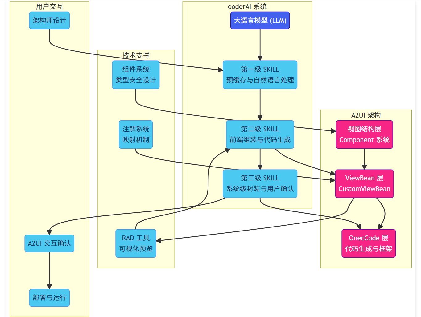
ooderAI 是 Ooder 生态系统的智能核心,基于大语言模型(LLM)构建,专注于代码生成、架构理解和开发流程优化。它通过三级 SKILLS 体系,实现从自然语言到完整系统的转换,为 A2UI 提供了强大的智能引擎,满足企业级应用的复杂性和可靠性要求。

二、A2UI 企业级应用架构设计

2.1 企业级核心架构

A2UI 采用分层架构设计,将 UI 生成过程分为三个核心层次,满足企业级应用的复杂性和可维护性要求:

视图结构层
  • Component 基础组件类,支持企业级应用的复杂界面需求
  • ComponentList 组件列表管理,确保大型应用的组件组织清晰
  • 自定义组件实现,满足企业业务的个性化需求
  • 组件层次树构建,支持复杂企业应用的界面结构
ViewBean 层
  • CustomViewBean 抽象基类,支持企业级应用的复杂数据结构
  • 1:1 前端 JSON 对应,确保前后端数据一致性
  • Annotation 映射机制,简化企业级应用的开发流程
  • 领域模型驱动设计,符合企业级应用的设计理念
OnecCode 层
  • 注解驱动代码生成,提高企业级应用的开发效率
  • 前后端代码结构,确保企业级应用的技术栈一致性
  • 服务支撑框架,满足企业级应用的安全和可用性要求
  • 部署配置管理,简化企业级应用的运维管理

2.2 企业级工作流程

需求分析与架构设计

架构师视角:分析业务需求,设计系统架构,确定技术栈和组件选型,定义系统边界和集成点。

产品经理视角:参与需求分析,确保用户体验,定义产品功能和交互流程,确定优先级和发布计划。

前端组装与代码生成

customViewBean 转换:根据架构设计生成 customViewBean (JSON 结构),构建符合领域模型的视图结构。

前端组件组装:基于 customViewBean 组装前端 components,通过 RAD 工具提供可视化预览,架构师和产品经理共同审核和调整。

代码组装:LLM 根据调整后的结构生成代码,确保代码符合企业级工程规范。

系统级封装与发布

系统级封装:集成菜单导航系统、实现企业级安全认证机制,构建代码部署结构,完成系统级配置。

企业级发布流程:通过 A2UI 向架构师和产品经理展示生成结果,提供权限配置、流程审批、性能指标等企业级选项,多角色确认后进行最终部署。

三、企业级技术实现要点

3.1 企业级组件系统设计

A2UI 的组件系统基于泛型设计,支持类型安全的组件创建和管理,满足企业级应用的复杂需求:

  • Component<T extends Properties, K extends EventKey>:基础组件类,支持属性和事件的类型安全管理,确保企业级应用的代码质量
  • 组件生命周期:实现组件的创建、初始化、更新、销毁完整生命周期,支持企业级应用的复杂状态管理
  • 事件系统:基于类型的事件分发机制,支持组件间的通信,满足企业级应用的复杂交互需求
  • 序列化支持:与前端 JSON 结构的双向转换,确保企业级应用的前后端数据一致性

3.2 企业级 CustomViewBean 设计

CustomViewBean 采用领域驱动设计思想,实现了与前端 JSON 的 1:1 对应,满足企业级应用的复杂业务需求:

  • 层次化结构:通过继承体系支持多种视图类型,适应企业级应用的多样化需求
  • 注解映射:通过注解实现与后端代码的自动映射,简化企业级应用的开发流程
  • 扩展性:支持自定义视图类型和属性,满足企业级应用的个性化需求

3.3 企业级 LLM 集成策略

A2UI 的核心优势在于 LLM 的深度集成,为企业级应用提供智能支持:

上下文管理:维护设计上下文,确保生成结果的一致性,满足企业级应用的复杂业务逻辑需求

多模态交互:支持文本、图像等多种输入方式,适应企业级应用的多样化需求

反馈机制:基于用户反馈不断优化生成结果,持续提升企业级应用的质量

工程感知:分析当前工程环境,生成符合企业级工程规范的代码

四、架构师与产品经理的企业级价值

4.1 架构师视角的企业级价值

4.1.1 技术效率与质量

A2UI 为架构师提供了从设计到实现的直接路径,显著提升企业级应用的开发效率和质量:

  • 架构设计直接转换:减少中间环节,提高设计到实现的转化率,确保架构意图的准确落地
  • 智能代码生成:避免重复劳动,专注于核心设计,提高企业级应用的开发速度
  • 系统级封装:自动处理通用功能,减少样板代码,确保企业级应用的一致性
  • 符合工程规范的代码结构:遵循企业级最佳实践和编码标准,提高代码可维护性
  • 完整的系统集成:自动处理依赖和配置,确保企业级应用的稳定性
4.1.2 技术决策支持

在企业级应用的关键决策点提供智能建议:

  • 架构选择建议:基于企业级项目需求推荐合适的架构模式
  • 技术栈匹配:根据企业工程环境选择合适的技术栈
  • 性能优化建议:识别潜在的性能瓶颈并提供企业级优化方案
  • 安全合规建议:确保企业级应用符合安全标准和法规要求

4.2 产品经理视角的企业级价值

4.2.1 产品交付速度

A2UI 为产品经理提供了快速将想法转化为实际产品的能力:

  • 需求快速落地:减少从需求到实现的时间,加速企业级产品上市
  • 可视化预览:通过 RAD 工具实时查看设计效果,提前验证产品概念
  • 快速迭代:支持快速调整和优化,适应企业级市场的快速变化
  • 多版本并行:支持同时开发多个版本,满足企业级产品的复杂发布计划
4.2.2 用户体验与业务价值

确保企业级产品的用户体验和业务价值:

  • 一致的设计风格:确保 UI 的视觉一致性,提升企业级产品的品牌形象
  • 用户流程优化:基于最佳实践优化用户交互流程,提高用户满意度
  • 业务逻辑清晰:确保业务逻辑的准确实现,提升企业级产品的业务价值
  • 数据可视化:提供直观的数据展示,帮助企业用户做出更明智的决策

4.3 企业级协作价值

A2UI 促进了架构师和产品经理之间的有效协作:

  • 共同审核机制:通过可视化工具,架构师和产品经理可以共同审核和调整设计
  • 需求变更管理:快速响应需求变更,减少企业级项目的风险
  • 跨团队沟通:提供统一的设计语言,促进架构团队和产品团队的沟通
  • 项目透明性:实时了解项目进展,提高企业级项目的管理效率

五、企业级应用挑战与解决方案

5.1 架构师面临的企业级挑战

企业级组件管理

挑战:企业级应用需要大量自定义组件,传统枚举方式难以管理

解决方案:采用动态注册机制,支持组件类型的插件式扩展,满足企业级应用的多样化需求

企业级生命周期管理

挑战:企业级应用的组件生命周期复杂,需要更精细的管理

解决方案:实现完整的组件生命周期钩子,支持创建、初始化、更新、销毁各阶段的自定义逻辑,满足企业级应用的复杂状态管理需求

企业级错误处理

挑战:企业级应用对错误处理要求高,需要更完善的异常体系

解决方案:建立统一的异常体系,提供详细的错误信息和恢复机制,确保企业级应用的稳定性和可维护性

企业级安全合规

挑战:企业级应用需要满足严格的安全和合规要求

解决方案:集成企业级安全框架,提供安全审计和合规检查机制,确保应用符合企业安全标准

5.2 产品经理面临的企业级挑战

企业级需求管理

挑战:企业级产品需求复杂,变更频繁,难以快速响应

解决方案:提供需求版本管理和变更追踪机制,支持快速调整和优化,适应企业级市场的快速变化

企业级用户体验

挑战:企业级用户对界面的专业性和易用性要求高

解决方案:提供企业级设计系统和组件库,确保 UI 的一致性和专业性,提升企业用户的满意度

企业级数据可视化

挑战:企业级应用需要处理和展示大量复杂数据

解决方案:集成企业级数据可视化组件,提供直观的数据展示和分析能力,帮助企业用户做出更明智的决策

5.3 企业级集成挑战

前端框架集成

挑战:企业级应用可能需要集成多种前端框架

解决方案:提供适配器机制,支持与现代前端框架的无缝集成,实现组件属性的自动映射

后端服务集成

挑战:企业级应用需要集成多种后端服务和系统

解决方案:实现与后端服务的自动集成,完善数据绑定机制,提供与数据库的映射工具,支持企业级应用的复杂集成需求

企业级工具链集成

挑战:企业级开发环境工具链复杂,集成难度大

解决方案:开发组件可视化编辑工具,实现与 IDE 的集成插件,提供组件调试和诊断能力,适应企业级开发环境的复杂性

六、企业级应用未来发展

6.1 技术演进趋势

6.1.1 企业级 AI 能力增强
  • 智能架构设计:提升 LLM 对企业级复杂架构的理解能力,实现更智能的架构设计和优化
  • 自动化代码审查:利用 AI 自动进行企业级代码审查,确保代码质量和安全合规
  • 智能性能优化:基于企业级应用的运行数据,提供智能化的性能优化建议
  • 预测性维护:通过 AI 分析企业级应用的运行状态,实现预测性维护和故障预防
6.1.2 企业级云原生支持
  • 容器化部署:增强对云原生架构的支持,提供企业级容器化部署能力
  • 微服务集成:支持企业级微服务架构的自动生成和部署
  • 多云适配:提供跨云平台的适配能力,满足企业级应用的多云部署需求
  • 边缘计算支持:扩展对边缘计算场景的支持,适应企业级物联网应用需求
6.1.3 企业级协作能力
  • 实时协作设计:支持多人实时协作设计,实现企业级架构设计的版本控制
  • 跨团队协作:提供架构团队、产品团队和开发团队的协作平台
  • 知识管理:建立企业级架构知识管理系统,积累和共享架构设计经验
  • 决策支持系统:基于企业级数据和最佳实践,提供智能化的决策支持

6.2 企业级生态扩展

6.2.1 行业解决方案
  • 垂直行业模板:针对金融、制造、医疗等特定行业提供定制化解决方案
  • 行业最佳实践:积累行业特定的模板和最佳实践,加速企业级应用开发
  • 合规性框架:提供行业特定的合规性框架,确保企业级应用符合行业法规要求
6.2.2 企业级技能生态
  • 企业技能市场:建立企业级技能市场,支持技能的发布、共享和交易
  • 行业技能库:构建行业特定的技能库,提供专业化的企业级应用能力
  • 技能认证体系:建立技能认证体系,确保企业级技能的质量和可靠性
6.2.3 企业级低代码平台
  • 高级低代码能力:发展为完整的企业级低代码开发平台,支持更复杂的业务场景
  • 专业组件库:构建企业级专业组件库,满足特定行业的需求
  • 集成中心:提供企业级集成中心,简化与现有系统的集成
  • 治理与合规:内置企业级治理和合规功能,确保低代码开发的质量和安全性

结论:企业级应用的新范式

A2UI 技术代表了企业级应用开发的重要方向,通过 AI 辅助实现了从架构设计到 UI 实现的直接映射。它不仅是一个技术工具,更是一种新的企业级开发范式,为架构师和产品经理提供了前所未有的协作体验。

架构师的新工具

对于架构师而言,A2UI 不是替代而是增强,让架构师能够:

  • 更专注于核心架构设计,将实现细节交给 AI 处理
  • 获得智能化的技术决策支持,确保企业级应用的质量和安全性
  • 建立企业级架构知识体系,积累和共享架构设计经验
  • 与产品团队更有效地协作,确保架构设计与产品需求的一致性

产品经理的新能力

对于产品经理而言,A2UI 提供了:

  • 快速将产品想法转化为实际应用的能力,加速企业级产品上市
  • 可视化的产品设计和预览工具,提前验证产品概念
  • 灵活的需求变更管理机制,适应企业级市场的快速变化
  • 与架构团队更有效的沟通渠道,确保产品愿景的准确落地

企业级价值

A2UI 技术为企业级应用开发带来了显著价值:

  • 效率提升:缩短从设计到实现的周期,降低企业级应用的开发成本
  • 质量保证:通过标准化流程和 AI 辅助,提高企业级应用的质量和可靠性
  • 创新加速:为企业级产品创新提供更灵活、更快速的开发环境
  • 协作优化:促进架构团队、产品团队和开发团队的有效协作

未来展望

随着 AI 技术的不断发展和企业级应用需求的持续增长,A2UI 技术将继续演进,为企业级应用开发带来更多可能性。它不仅是当前企业级应用开发的有力工具,更是未来企业数字化转型的重要支撑。

这一技术的发展,标志着企业级应用开发正在进入一个新的时代:架构驱动、AI 辅助、高效实现、协作共赢。

© 2026 Ooder Project | 企业级应用开发新范式:架构驱动、AI 辅助、高效实现

原创声明:本文系作者授权腾讯云开发者社区发表,未经许可,不得转载。

如有侵权,请联系 cloudcommunity@tencent.com 删除。

原创声明:本文系作者授权腾讯云开发者社区发表,未经许可,不得转载。

如有侵权,请联系 cloudcommunity@tencent.com 删除。

评论
登录后参与评论
0 条评论
热度
最新
推荐阅读
目录
  • 前言:企业级应用的新视角
  • 一、企业级应用的 A2UI 技术背景
    • 1.1 A2UI 技术背景
    • 1.2 ooderAI 技术背景
  • 二、A2UI 企业级应用架构设计
    • 2.1 企业级核心架构
      • 视图结构层
      • ViewBean 层
      • OnecCode 层
    • 2.2 企业级工作流程
      • 需求分析与架构设计
      • 前端组装与代码生成
      • 系统级封装与发布
  • 三、企业级技术实现要点
    • 3.1 企业级组件系统设计
    • 3.2 企业级 CustomViewBean 设计
    • 3.3 企业级 LLM 集成策略
  • 四、架构师与产品经理的企业级价值
    • 4.1 架构师视角的企业级价值
      • 4.1.1 技术效率与质量
      • 4.1.2 技术决策支持
    • 4.2 产品经理视角的企业级价值
      • 4.2.1 产品交付速度
      • 4.2.2 用户体验与业务价值
    • 4.3 企业级协作价值
  • 五、企业级应用挑战与解决方案
    • 5.1 架构师面临的企业级挑战
      • 企业级组件管理
      • 企业级生命周期管理
      • 企业级错误处理
      • 企业级安全合规
    • 5.2 产品经理面临的企业级挑战
      • 企业级需求管理
      • 企业级用户体验
      • 企业级数据可视化
    • 5.3 企业级集成挑战
      • 前端框架集成
      • 后端服务集成
      • 企业级工具链集成
  • 六、企业级应用未来发展
    • 6.1 技术演进趋势
      • 6.1.1 企业级 AI 能力增强
      • 6.1.2 企业级云原生支持
      • 6.1.3 企业级协作能力
    • 6.2 企业级生态扩展
      • 6.2.1 行业解决方案
      • 6.2.2 企业级技能生态
      • 6.2.3 企业级低代码平台
  • 结论:企业级应用的新范式
    • 架构师的新工具
    • 产品经理的新能力
    • 企业级价值
    • 未来展望
领券
问题归档专栏文章快讯文章归档关键词归档开发者手册归档开发者手册 Section 归档