
最近我们被客户要求撰写关于随机波动率SV模型的研究报告,包括一些图形和统计输出。
“随机”一词意味着某些变量是随机确定的,无法精确预测。

在金融建模的背景下,随机建模迭代随机变量的连续值,这些值彼此不独立。非独立的意思是虽然变量的值会随机变化,但其起点将取决于其先前的值,因此取决于其先前的值,依此类推;这描述了所谓的随机游走。

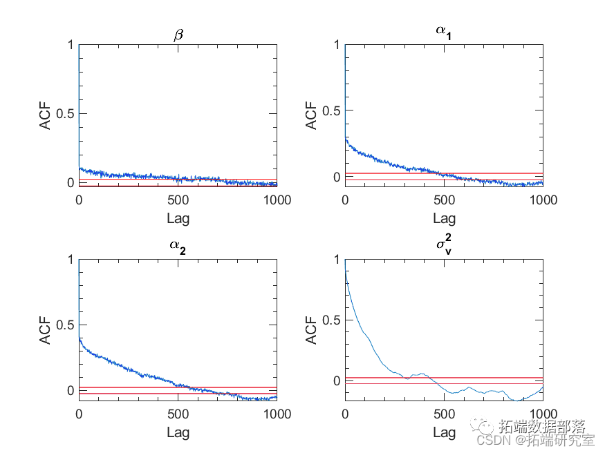
Matlab马尔可夫链蒙特卡罗法(MCMC)估计随机波动率(SV,Stochastic Volatility) 模型
01

02

03

04

在定义了波动率的含义之后,我们现在通过讨论波动率随机变化的证据来引导其余部分。我们(大体上)遵循,对现金和期权市场中观察到的价格行为进行一些实证观察。我们考虑了一些经济解释,并将它们与手头的主题联系起来:
现在普遍接受的是,资产收益的经验分布是尖峰的意思(大致),即关于均值的四阶矩大于具有相同方差的正态分布的相同统计量。这意味着观察到更多的极端回报和更少的中等回报,“尖峰”意味着实际分布中靠近均值的天数更多,“厚尾”表示极端收益率出现的频率高于正态分布的预测,比如出人意料的“黑天鹅事件”。

看一眼金融时间序列通常会立即发现高波动期和低波动期。

事实上,肥尾和波动性聚类是同一枚硬币的两个方面。众所周知,分布的混合,例如根据正态分布分布的价格变化,但具有随机方差,可以复制肥尾。然而,通过直接将基础价格分布建模为具有肥尾,可以同样很好地解释肥尾和波动性聚类。另一个经验事实是波动机制的持续存在,存在高波动期和低波动期,而不仅仅是随机事件。这一观察表明了任何提议的波动率模型的某些内容。
随机建模是一种用于帮助做出投资决策的财务模型。这种类型的建模使用随机变量预测不同条件下各种结果的概率。
随机建模呈现数据并预测结果,这些结果说明了一定程度的不可预测性或随机性。许多行业的公司都可以使用随机模型来改进他们的业务实践并提高盈利能力。在金融服务领域,规划师、分析师和投资组合经理使用随机模型来管理他们的资产和负债并优化他们的投资组合。
要理解随机建模的概念,将其与相反的确定性建模进行比较会有所帮助。
无论您重新计算模型多少次,确定性建模都可以为特定的一组输入提供相同的精确结果。在这里,数学性质是已知的。它们都不是随机的,只有一组特定值和一个问题的答案或解决方案。对于确定性模型,不确定因素是模型外部的。
另一方面,随机建模本质上是随机的,模型中内置了不确定因素。该模型产生了许多答案、估计和结果——例如将变量添加到复杂的数学问题中——以查看它们对解决方案的不同影响。然后在各种情况下重复多次相同的过程。
资产的波动性是期权定价的关键组成部分。随机波动率模型是出于对期权定价的 Black Scholes 模型进行修改的需要而开发的,该模型未能有效地考虑到标的证券价格波动性可能发生变化的事实。Black Scholes 模型反而做了简化假设,即基础证券的波动性是恒定的。随机波动率模型通过允许基础证券的价格波动率作为随机变量波动来纠正这一点。通过允许价格变化,随机波动率模型提高了计算和预测的准确性。


连续时间金融模型被写成使用随机微分方程的扩散过程。我们正在研究的模型的一般形式是

和

和

这些方程意味着 S 的瞬时回报由一些确定性项加上一些随机噪声给出。本身遵循类似(但更一般)的随机动态。
Heston 模型是由金融学者 Steven Heston 在 1993 年创建的随机波动率模型。该模型使用波动率或多或少是随机的假设,并具有以下区别于其他随机波动率模型的特征:
如下图所示,观察到的股票波动率可能会飙升至高于或低于平均水平,但似乎总是在平均水平附近。高波动期之后通常是低波动期,反之亦然。使用均值回归确定波动范围并结合 预测 技术,投资者可以选择最佳交易。

资产价格具有随时间变化的波动性(逐日收益率的方差)。在某些时期,收益率是高度变化的,而在其他时期则非常平稳。随机波动率模型用一个潜在的波动率变量来模拟这种情况,该变量被建模为随机过程。下面的模型与 No-U-Turn Sampler 论文中描述的模型相似,Hoffman (2011) p21。

这里,r是每日收益率序列,s是潜在的对数波动率过程。
首先,我们加载标普500指数的每日收益率。
returns = (pm.get_data("SP500"))
returns[:5]
正如你所看到的,波动性似乎随着时间的推移有很大的变化,但集中在某些时间段。在2500-3000个时间点附近,你可以看到2009年的金融风暴。
ax.plot(returns)
指定模型。
GaussianRandomWalk('s', hape=len(returns))
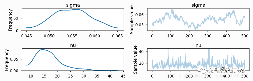
nu = Exponential( .1)
r = StudentT( pm.math.exp(-2*s),
obs=returns)对于这个模型,最大后验(Maximum A Posteriori,MAP)概率估计具有无限的密度。然而,NUTS给出了正确的后验。
pm.sample(tune=2000
Auto-assigning NUTS sampler...

plot(trace['s']);
观察一段时间内的收益率,并叠加估计的标准差,我们可以看到该模型是如何拟合一段时间内的波动率的。
plot(returns)
plot(exp(trace[s]);
np.exp(trace[s])

本文选自《随机波动率SV模型原理和Python对标普SP500股票指数时间序列波动性预测》。
原创声明:本文系作者授权腾讯云开发者社区发表,未经许可,不得转载。
如有侵权,请联系 cloudcommunity@tencent.com 删除。
原创声明:本文系作者授权腾讯云开发者社区发表,未经许可,不得转载。
如有侵权,请联系 cloudcommunity@tencent.com 删除。