知否知否应是绿肥红瘦
工作总结(硬件设计相关)
关注作者
腾讯云
开发者社区
文档
建议反馈
控制台
登录/注册
首页
学习
活动
专区
圈层
工具
MCP广场
文章/答案/技术大牛
搜索
搜索
关闭
发布
首页
学习
活动
专区
圈层
工具
MCP广场
返回腾讯云官网
知否知否应是绿肥红瘦
首页
学习
活动
专区
圈层
工具
MCP广场
返回腾讯云官网
社区首页
>
专栏
>
工作总结(硬件设计相关)
工作总结(硬件设计相关)
知否知否应是绿肥红瘦
关注
发布于 2025-02-19 21:17:24
发布于 2025-02-19 21:17:24
118
0
举报
文章被收录于专栏:
Linux知识
Linux知识
1.使用排针时一定要注意间距,是用2.0mm还是2.54mm?画PCB时排针只有几个孔,很容易忽略这一点。类似的还有XH(直插)端子座,PH(贴片) 端子座,都要特别注意间距。此外,还有注意这些座子上插上实物是否相互阻挡,实际上就是注意器件与器件之间的距离。
板子上存在多个按键,按键与按键之间的距离一定要调整好。
2.DIP封装的底座,要注意座子插孔的大小,这种圆孔插座,孔比较小,2.54mm的排针是插不进去的,只可以插进右边这种DIP封装的芯片。
对于2.54mm的排针,可以使用2.54mm的排针母座
3.贴片电解电容有很多种规格,使用时注意和封装对应,另外其部分型号体积较大,需要注意和其他器件之间的距离,不然不好焊接。
贴片铝电解电容电容的正负极区分和测量电容上面有标志的黑块为负极。
在PCB上电容位置上有两个半圆,涂颜色的半圆对应的引脚为负极。
直插电容引脚长短来区别正负极长脚为正,短脚为负。
贴片电解电容一般用直接标识法表示其容值,下图100 16V 表示100uF 16V耐压
RVT贴片电解电容 VT贴片铝电解电容
4.芯片的封装一定要参照实物,同一种芯片可能对应好几种封装
最好是去淘宝搜下实物,看下实物的样子,最后再画封装。
sop8是有两种,一种是at24c02那种窄的
另一种是w25q32那种宽的,w25q32是无法焊到24c02的封装上的。
画芯片封装一定要对应实物或者芯片手册,用游标卡尺卡一下花不了多少时间,板子封装错了重新投板浪费的就不仅仅是时间了。
5.使用插头插到板子上的,要注意插头的间距,Pin脚数,方向
板子上的插座方向也要对应
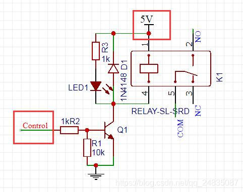
6.继电器有3V,5V,12V等规格的,而且继电器的驱动电流很大,一般单片机IO口
无法直接驱动,需要加三极管驱动。
使用时一定要确认继电器的规格参数!!!
将上图中的5V换成3V、12V即可驱动不同的继电器,但是需要注意Q1三极管的耐压值和R3的阻值,还有 D1续流二极管也必不可少 。
本文参与
腾讯云自媒体同步曝光计划
,分享自作者个人站点/博客。
原始发表:2019-09-24,如有侵权请联系
cloudcommunity@tencent.com
删除
前往查看
单片机
工作
设计
芯片
硬件
本文分享自
作者个人站点/博客
前往查看
如有侵权,请联系
cloudcommunity@tencent.com
删除。
本文参与
腾讯云自媒体同步曝光计划
,欢迎热爱写作的你一起参与!
单片机
工作
设计
芯片
硬件
评论
登录
后参与评论
0 条评论
热度
最新
推荐阅读
目录
1.使用排针时一定要注意间距,是用2.0mm还是2.54mm?画PCB时排针只有几个孔,很容易忽略这一点。类似的还有XH(直插)端子座,PH(贴片) 端子座,都要特别注意间距。此外,还有注意这些座子上插上实物是否相互阻挡,实际上就是注意器件与器件之间的距离。
板子上存在多个按键,按键与按键之间的距离一定要调整好。
2.DIP封装的底座,要注意座子插孔的大小,这种圆孔插座,孔比较小,2.54mm的排针是插不进去的,只可以插进右边这种DIP封装的芯片。
对于2.54mm的排针,可以使用2.54mm的排针母座
3.贴片电解电容有很多种规格,使用时注意和封装对应,另外其部分型号体积较大,需要注意和其他器件之间的距离,不然不好焊接。
贴片铝电解电容电容的正负极区分和测量电容上面有标志的黑块为负极。
在PCB上电容位置上有两个半圆,涂颜色的半圆对应的引脚为负极。
直插电容引脚长短来区别正负极长脚为正,短脚为负。
贴片电解电容一般用直接标识法表示其容值,下图100 16V 表示100uF 16V耐压
RVT贴片电解电容 VT贴片铝电解电容
4.芯片的封装一定要参照实物,同一种芯片可能对应好几种封装
最好是去淘宝搜下实物,看下实物的样子,最后再画封装。
sop8是有两种,一种是at24c02那种窄的
另一种是w25q32那种宽的,w25q32是无法焊到24c02的封装上的。
画芯片封装一定要对应实物或者芯片手册,用游标卡尺卡一下花不了多少时间,板子封装错了重新投板浪费的就不仅仅是时间了。
5.使用插头插到板子上的,要注意插头的间距,Pin脚数,方向
板子上的插座方向也要对应
6.继电器有3V,5V,12V等规格的,而且继电器的驱动电流很大,一般单片机IO口
无法直接驱动,需要加三极管驱动。
使用时一定要确认继电器的规格参数!!!
将上图中的5V换成3V、12V即可驱动不同的继电器,但是需要注意Q1三极管的耐压值和R3的阻值,还有 D1续流二极管也必不可少 。
领券
问题归档
专栏文章
快讯文章归档
关键词归档
开发者手册归档
开发者手册 Section 归档
0
0
0
推荐