首页
学习
活动
专区
圈层
工具
发布
社区首页 >专栏 >空间文献分享---NF2相关神经鞘瘤病前庭神经鞘瘤中免疫细胞环境的空间定位

空间文献分享---NF2相关神经鞘瘤病前庭神经鞘瘤中免疫细胞环境的空间定位

原创
作者头像
追风少年i
发布2025-04-01 11:30:34
发布2025-04-01 11:30:34
1560
举报

作者,Evil Genius

大家觉得发一篇NC难不?

我个人觉得挺难的,其实并不是分析难,而是生物学问题解释到什么程度,需要哪些部分组成比较难。

这也是为什么发过NC的人觉得不难,没发过的觉得费劲的原因。发过NC的心里已经大概知道需要多少样本 ,分析到什么水平,补充什么部分,就差不多可以了,没发过的摸不着头脑,所以觉得难。

今天分享文献,看看空间部分的分析

知识积累

NF2相关神经鞘瘤病(NF2-related Schwannomatosis,NF2 SWN)是一种罕见的神经系统肿瘤,包括双侧前庭神经鞘瘤(vestibular Schwannoma,VS)。

VS肿瘤的特征是广泛的白细胞浸润。

NF2 SWN是由肿瘤抑制基因NF2中的胚系或体系变异(PV)引起的,其导致>95%的患者发生双侧VS。NF2 SWN表型的严重程度部分取决于NF2基因中PV的类型,与截短和移码突变相比,全基因缺失和错义突变导致较轻的表型(症状发作较晚,肿瘤负荷较低),截短和移码变体导致以症状早期发作和高肿瘤负荷为特征的严重表型。

虽然VS的肿瘤结构已经在病理水平上被定义,发现了细胞过多的Antoni A区和细胞较少的松散组织的Antoni B区,但Antoni A和B区的细胞图谱,特别是这些不同区域内免疫细胞的区室化和活性,还有待研究。

VS中的巨噬细胞具有抑制性肿瘤相关巨噬细胞(TAM)表型,并且TAM的丰度与VS肿瘤生长速率相关,可能通过血管内皮生长因子(VEGF)表达和促进血管生成。

结果1、成像质谱细胞术突出了NF2 SWN相关前庭神经鞘瘤组织形态学niche的内部和内部异质性

使用Ilastik进行细胞分割 + 细胞注释。

确认IMC鉴定细胞类型的准确性,利用MaxFuse将IMC数据与来自NF2突变VS肿瘤的公开可用的单细胞RNA测序数据整合。

结果2、NF2 SWN相关前庭神经鞘瘤中myeloid细胞群与Schwann细胞群在组织形态学niche中的相互作用

血管周围niche内的细胞图谱和细胞间相互作用因区域而异。

为了扩展直接的细胞-细胞相互作用分析,接下来使用邻接细胞网络(ACN)分析研究了在Antoni A和B组织形态学niche中myeloid cell populations with Schwann cell populations的细胞网络。

在Antoni A区的骨髓细胞之间,不同的细胞网络是异质的(如经典活化的TAM和转变的单核细胞)或同质的(如交替活化的样TAM和CD68 + TAM),其在Antoni B区中丢失(异质的)或维持(同质的)。

结果3、在NF2 SWN相关前庭神经鞘瘤中,T-cell populations exist within distinct environments associated with infiltration and suppression across histomorphic niches。

T细胞在抗肿瘤免疫和肿瘤细胞清除中起着重要作用,但它们在VS中的作用尚不清楚。

T细胞在niche中的细胞互作。

鉴于细胞间相互作用和T细胞群在Antoni A和B区的定位存在明显差异,我们接下来通过ACN分析研究了这些组织形态学niche中T细胞群的细胞网络。

分析表明,Antoni A区中的T细胞存在于与骨髓细胞浸润和定位相关的网络中,而在Antoni B区中,这些网络完全改变,T细胞变得与免疫调节PD-L1+ Schwann细胞显著更相关,突出了不同的T细胞调节模式,其是生态位依赖性的。

结果4、在NF2 SWN相关的前庭神经鞘瘤中,CD8± TEMRA细胞和CD4± TEMRA细胞似乎被积极募集和抑制

cellphoneDB进行配受体分析。相互作用共同表明,CD8+和CD4 + T细胞通过趋化和外渗途径,特别是在Antoni A区域,以及广泛的调节网络,限制了跨两个组织形态学niche的抗肿瘤反应,主动募集到VS的TME中。

结果5、细胞邻域的推导揭示了NF2 SWN相关前庭神经鞘瘤中组织形态学niche的独特空间组织和免疫环境

为了进一步研究NF2 SWN VS Antoni A和B TME的拓扑结构,将肿瘤ROI解构为细胞邻域(CN)。CN由组织空间内聚集的细胞和肿瘤基质的身份和比例共同定义,并且CN的衍生允许异质组织(例如肿瘤)内的不同亚生态位的可视化。

分析表明,Antoni A和B区显示出一定程度的空间组织性,其中CN与两个区域中保守的炎症和损伤样反应相关,然而,Antoni B区的组织性似乎低于Antoni A区,这可能驱动这些组织区域中T细胞抑制性niche的形成。

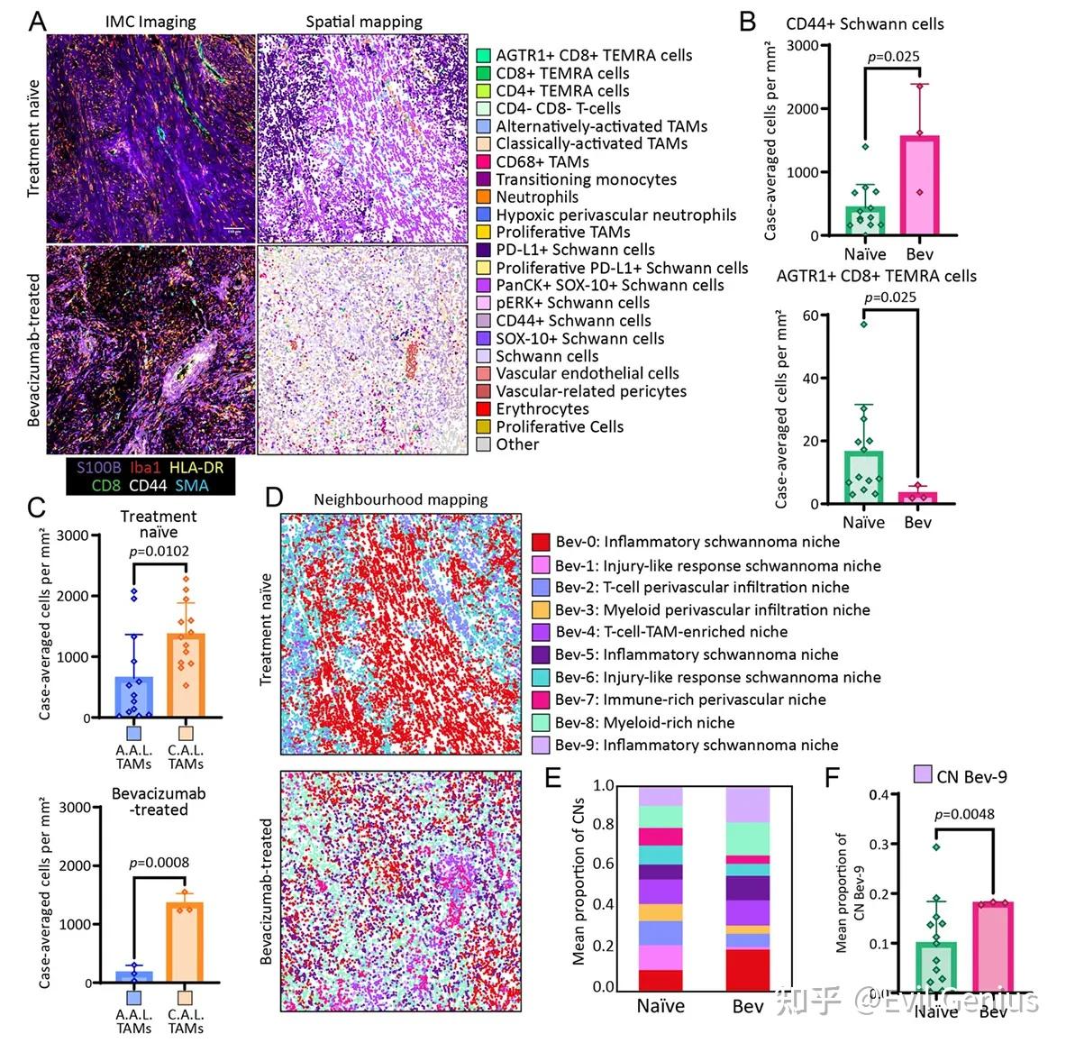
结果6、贝伐单抗治疗显著增加NF2 SWN相关前庭神经鞘瘤中Schwann细胞上CD44的表达,并降低T细胞上AGTR1的表达。

经历贝伐单抗治疗失败的患者的贝伐单抗治疗的肿瘤富含可指示ECM相关重塑过程的Schwann细胞群,以及VS免疫系统的潜在变化。

看一看分析方法

细胞分割

通讯分析

细胞邻域分析

生活很好,有你更好

原创声明:本文系作者授权腾讯云开发者社区发表,未经许可,不得转载。

如有侵权,请联系 cloudcommunity@tencent.com 删除。

原创声明:本文系作者授权腾讯云开发者社区发表,未经许可,不得转载。

如有侵权,请联系 cloudcommunity@tencent.com 删除。

评论
登录后参与评论
0 条评论
热度
最新
推荐阅读
目录
  • 作者,Evil Genius
  • 大家觉得发一篇NC难不?
  • 我个人觉得挺难的,其实并不是分析难,而是生物学问题解释到什么程度,需要哪些部分组成比较难。
  • 这也是为什么发过NC的人觉得不难,没发过的觉得费劲的原因。发过NC的心里已经大概知道需要多少样本 ,分析到什么水平,补充什么部分,就差不多可以了,没发过的摸不着头脑,所以觉得难。
  • 今天分享文献,看看空间部分的分析
  • 知识积累
  • NF2相关神经鞘瘤病(NF2-related Schwannomatosis,NF2 SWN)是一种罕见的神经系统肿瘤,包括双侧前庭神经鞘瘤(vestibular Schwannoma,VS)。
  • VS肿瘤的特征是广泛的白细胞浸润。
  • NF2 SWN是由肿瘤抑制基因NF2中的胚系或体系变异(PV)引起的,其导致>95%的患者发生双侧VS。NF2 SWN表型的严重程度部分取决于NF2基因中PV的类型,与截短和移码突变相比,全基因缺失和错义突变导致较轻的表型(症状发作较晚,肿瘤负荷较低),截短和移码变体导致以症状早期发作和高肿瘤负荷为特征的严重表型。
  • 虽然VS的肿瘤结构已经在病理水平上被定义,发现了细胞过多的Antoni A区和细胞较少的松散组织的Antoni B区,但Antoni A和B区的细胞图谱,特别是这些不同区域内免疫细胞的区室化和活性,还有待研究。
  • VS中的巨噬细胞具有抑制性肿瘤相关巨噬细胞(TAM)表型,并且TAM的丰度与VS肿瘤生长速率相关,可能通过血管内皮生长因子(VEGF)表达和促进血管生成。
  • 结果1、成像质谱细胞术突出了NF2 SWN相关前庭神经鞘瘤组织形态学niche的内部和内部异质性
  • 使用Ilastik进行细胞分割 + 细胞注释。
  • 确认IMC鉴定细胞类型的准确性,利用MaxFuse将IMC数据与来自NF2突变VS肿瘤的公开可用的单细胞RNA测序数据整合。
  • 结果2、NF2 SWN相关前庭神经鞘瘤中myeloid细胞群与Schwann细胞群在组织形态学niche中的相互作用
  • 血管周围niche内的细胞图谱和细胞间相互作用因区域而异。
  • 为了扩展直接的细胞-细胞相互作用分析,接下来使用邻接细胞网络(ACN)分析研究了在Antoni A和B组织形态学niche中myeloid cell populations with Schwann cell populations的细胞网络。
  • 在Antoni A区的骨髓细胞之间,不同的细胞网络是异质的(如经典活化的TAM和转变的单核细胞)或同质的(如交替活化的样TAM和CD68 + TAM),其在Antoni B区中丢失(异质的)或维持(同质的)。
  • 结果3、在NF2 SWN相关前庭神经鞘瘤中,T-cell populations exist within distinct environments associated with infiltration and suppression across histomorphic niches。
  • T细胞在抗肿瘤免疫和肿瘤细胞清除中起着重要作用,但它们在VS中的作用尚不清楚。
  • T细胞在niche中的细胞互作。
  • 鉴于细胞间相互作用和T细胞群在Antoni A和B区的定位存在明显差异,我们接下来通过ACN分析研究了这些组织形态学niche中T细胞群的细胞网络。
  • 分析表明,Antoni A区中的T细胞存在于与骨髓细胞浸润和定位相关的网络中,而在Antoni B区中,这些网络完全改变,T细胞变得与免疫调节PD-L1+ Schwann细胞显著更相关,突出了不同的T细胞调节模式,其是生态位依赖性的。
  • 结果4、在NF2 SWN相关的前庭神经鞘瘤中,CD8± TEMRA细胞和CD4± TEMRA细胞似乎被积极募集和抑制
  • cellphoneDB进行配受体分析。相互作用共同表明,CD8+和CD4 + T细胞通过趋化和外渗途径,特别是在Antoni A区域,以及广泛的调节网络,限制了跨两个组织形态学niche的抗肿瘤反应,主动募集到VS的TME中。
  • 结果5、细胞邻域的推导揭示了NF2 SWN相关前庭神经鞘瘤中组织形态学niche的独特空间组织和免疫环境
  • 为了进一步研究NF2 SWN VS Antoni A和B TME的拓扑结构,将肿瘤ROI解构为细胞邻域(CN)。CN由组织空间内聚集的细胞和肿瘤基质的身份和比例共同定义,并且CN的衍生允许异质组织(例如肿瘤)内的不同亚生态位的可视化。
  • 分析表明,Antoni A和B区显示出一定程度的空间组织性,其中CN与两个区域中保守的炎症和损伤样反应相关,然而,Antoni B区的组织性似乎低于Antoni A区,这可能驱动这些组织区域中T细胞抑制性niche的形成。
  • 结果6、贝伐单抗治疗显著增加NF2 SWN相关前庭神经鞘瘤中Schwann细胞上CD44的表达,并降低T细胞上AGTR1的表达。
  • 经历贝伐单抗治疗失败的患者的贝伐单抗治疗的肿瘤富含可指示ECM相关重塑过程的Schwann细胞群,以及VS免疫系统的潜在变化。
  • 看一看分析方法
  • 细胞分割
  • 通讯分析
  • 细胞邻域分析
  • 生活很好,有你更好
领券
问题归档专栏文章快讯文章归档关键词归档开发者手册归档开发者手册 Section 归档