追风少年i
文献分享--多组学分析揭示人类多发性神经病中的神经束膜增生和脂质相关神经巨噬细胞
原创
关注作者
腾讯云
开发者社区
文档
建议反馈
控制台
登录/注册
首页
学习
活动
专区
圈层
工具
MCP广场
文章/答案/技术大牛
搜索
搜索
关闭
发布
首页
学习
活动
专区
圈层
工具
MCP广场
返回腾讯云官网
追风少年i
首页
学习
活动
专区
圈层
工具
MCP广场
返回腾讯云官网
社区首页
>
专栏
>
文献分享--多组学分析揭示人类多发性神经病中的神经束膜增生和脂质相关神经巨噬细胞
文献分享--多组学分析揭示人类多发性神经病中的神经束膜增生和脂质相关神经巨噬细胞
原创
追风少年i
关注
发布于 2025-08-28 09:44:04
发布于 2025-08-28 09:44:04
154
0
举报
作者,Evil Genius
现在发一篇NC的难度也是越来越高了,最近的拒稿率有点高。
今天我们分享文献,其中这篇文献关于Xenium的处理值得大家借鉴,尤其是Xenium的注释方法。
知识积累
多发性神经病(PNPs)。
snRNA + Xenium。
结果1、人类感觉神经物种特异性单核转录综合图谱
单核RNA测序(snRNA-seq),经双重细胞/低质量细胞核分析剔除及批次校正后,最终获得365,708个高质量细胞核。
细胞注释(细胞marker需要我们搜集一下)
通过系统比较人类与已报道啮齿类细胞类型标记基因,发现多数转录本在物种间保守。
结果2、跨物种空间验证新型细胞类型标志物
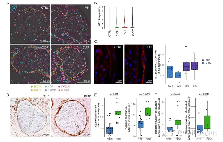
研究发现并验证了多个新型细胞类型特异性标志物:髓鞘形成施万细胞表达MLIP,非髓鞘形成施万细胞表达GRIK3和PRIMA1,神经束膜细胞表达CXCL14。空间转录组分析证实这些标志物与已知标记基因共定位,其中CXCL14-CXCR4信号轴可能介导神经束膜细胞与免疫细胞的相互作用。研究还发现啮齿类与人类之间存在部分基因表达差异,但通过多模态技术验证了这些标志物在跨物种中的保守性。
结果3、患病人群周围神经中存在髓鞘吞噬巨噬细胞
对全部免疫细胞(IC)核(n=18,436)进行了高分辨率深度亚群分析。
髓系细胞占免疫细胞簇的绝大多数(79%),主要为巨噬细胞(Macro1-18:表达LYZ、CD14、MRC1、CD163、MS4A7),在人类数据中,巨噬细胞簇(MS4A7)也呈现从已知神经内膜标志物(CX3CR1、TREM2)到神经外膜标志物(LYVE1、FOLR2、TIMD4)的表达梯度。空间转录组学证实了神经外膜巨噬细胞(FOLR2)与神经内膜巨噬细胞(CX3CR1)的特异性标志物表达,表明神经相关巨噬细胞的表型在物种间具有保守性。
值得注意的是,一个暂定为神经内膜的巨噬细胞簇(Macro18)显著富集脂质代谢相关通路。该簇高表达SPP1、APOE、LPL、FABP5和GPNMB,呈现与脂质相关巨噬细胞(LAMs)及既往报道的中风中枢神经系统髓系细胞相似的吞噬和脂质感应表型。将该中风相关髓系细胞(SAMC)数据集投射至本研究数据后,发现其主要与Macro18 cluster对齐。组织学分析显示,Macro18标志物(SPP1/骨桥蛋白、PLIN2、CD36、FABP5)与PNP患者样本中的髓鞘结构及中性脂质荧光标记(BODIPY)共定位。这表明Macro18很可能代表具有髓鞘吞噬能力的细胞群体,其功能类似于清除髓鞘碎片的中风相关髓系细胞。由此可见,中枢与周围神经系统在脂质过量情况下可能共享类似的损伤应答机制。
结果4、非神经内膜细胞类型对多发性神经病变的深度响应
通过snRNA-seq数据系统分析了PNP对周围神经的影响。最显著的变化是髓鞘形成施万细胞(mySC)的减少及损伤型(damageSC)与修复型施万细胞(repairSC)的出现。
在免疫细胞亚群中,PNP患者最突出的变化是Macro18 subcluster(代表神经内膜脂质相关巨噬细胞)的增多,提示其在髓鞘碎片清除中潜在作用。此外,神经束膜细胞cluster periC3在PNP中也显著增加。
PNP不仅诱导施万细胞的转录改变,更广泛影响神经内膜外区域(尤其是血管细胞),分析揭示了周围神经整个细胞微环境的整体受累,表明PNP可能属于"全神经疾病"。
结果5、多发性神经病变亚型特异性影响周围神经的不同细胞区室
所有亚型均出现髓鞘形成施万细胞(mySC)减少及损伤/修复型施万细胞增多
脂质相关巨噬细胞(Macro18/LAM) 在所有亚型中显著增加,提示其参与髓鞘碎片清除的共性机制
VN特异性表现为淋巴管内皮细胞(LEC)减少和浆细胞扩增,CIDP与VN共享神经束膜细胞(periC3)增多
PNP不仅影响神经内膜,更广泛涉及血管、免疫及神经束膜等整个神经微环境,提示其可能为"全神经疾病"。
结果6、多发性神经病变(尤以免疫介导亚型)呈现局灶性神经束膜增生
CIDP通过PNP特异性神经束膜细胞扩增驱动局灶性神经束膜增生,该过程可能由免疫-神经束膜CXCL14信号通路诱导。
重点看一下分析方法
空间转录组部分
生活很好,有你更好
原创声明:本文系作者授权腾讯云开发者社区发表,未经许可,不得转载。
如有侵权,请联系
cloudcommunity@tencent.com
删除。
数据分析
原创声明:本文系作者授权腾讯云开发者社区发表,未经许可,不得转载。
如有侵权,请联系
cloudcommunity@tencent.com
删除。
数据分析
#单细胞
#空间
#Xenium
#数据分析
评论
登录
后参与评论
0 条评论
热度
最新
推荐阅读
目录
作者,Evil Genius
现在发一篇NC的难度也是越来越高了,最近的拒稿率有点高。
今天我们分享文献,其中这篇文献关于Xenium的处理值得大家借鉴,尤其是Xenium的注释方法。
知识积累
多发性神经病(PNPs)。
snRNA + Xenium。
结果1、人类感觉神经物种特异性单核转录综合图谱
单核RNA测序(snRNA-seq),经双重细胞/低质量细胞核分析剔除及批次校正后,最终获得365,708个高质量细胞核。
细胞注释(细胞marker需要我们搜集一下)
通过系统比较人类与已报道啮齿类细胞类型标记基因,发现多数转录本在物种间保守。
结果2、跨物种空间验证新型细胞类型标志物
研究发现并验证了多个新型细胞类型特异性标志物:髓鞘形成施万细胞表达MLIP,非髓鞘形成施万细胞表达GRIK3和PRIMA1,神经束膜细胞表达CXCL14。空间转录组分析证实这些标志物与已知标记基因共定位,其中CXCL14-CXCR4信号轴可能介导神经束膜细胞与免疫细胞的相互作用。研究还发现啮齿类与人类之间存在部分基因表达差异,但通过多模态技术验证了这些标志物在跨物种中的保守性。
结果3、患病人群周围神经中存在髓鞘吞噬巨噬细胞
对全部免疫细胞(IC)核(n=18,436)进行了高分辨率深度亚群分析。
髓系细胞占免疫细胞簇的绝大多数(79%),主要为巨噬细胞(Macro1-18:表达LYZ、CD14、MRC1、CD163、MS4A7),在人类数据中,巨噬细胞簇(MS4A7)也呈现从已知神经内膜标志物(CX3CR1、TREM2)到神经外膜标志物(LYVE1、FOLR2、TIMD4)的表达梯度。空间转录组学证实了神经外膜巨噬细胞(FOLR2)与神经内膜巨噬细胞(CX3CR1)的特异性标志物表达,表明神经相关巨噬细胞的表型在物种间具有保守性。
值得注意的是,一个暂定为神经内膜的巨噬细胞簇(Macro18)显著富集脂质代谢相关通路。该簇高表达SPP1、APOE、LPL、FABP5和GPNMB,呈现与脂质相关巨噬细胞(LAMs)及既往报道的中风中枢神经系统髓系细胞相似的吞噬和脂质感应表型。将该中风相关髓系细胞(SAMC)数据集投射至本研究数据后,发现其主要与Macro18 cluster对齐。组织学分析显示,Macro18标志物(SPP1/骨桥蛋白、PLIN2、CD36、FABP5)与PNP患者样本中的髓鞘结构及中性脂质荧光标记(BODIPY)共定位。这表明Macro18很可能代表具有髓鞘吞噬能力的细胞群体,其功能类似于清除髓鞘碎片的中风相关髓系细胞。由此可见,中枢与周围神经系统在脂质过量情况下可能共享类似的损伤应答机制。
结果4、非神经内膜细胞类型对多发性神经病变的深度响应
通过snRNA-seq数据系统分析了PNP对周围神经的影响。最显著的变化是髓鞘形成施万细胞(mySC)的减少及损伤型(damageSC)与修复型施万细胞(repairSC)的出现。
在免疫细胞亚群中,PNP患者最突出的变化是Macro18 subcluster(代表神经内膜脂质相关巨噬细胞)的增多,提示其在髓鞘碎片清除中潜在作用。此外,神经束膜细胞cluster periC3在PNP中也显著增加。
PNP不仅诱导施万细胞的转录改变,更广泛影响神经内膜外区域(尤其是血管细胞),分析揭示了周围神经整个细胞微环境的整体受累,表明PNP可能属于"全神经疾病"。
结果5、多发性神经病变亚型特异性影响周围神经的不同细胞区室
所有亚型均出现髓鞘形成施万细胞(mySC)减少及损伤/修复型施万细胞增多
脂质相关巨噬细胞(Macro18/LAM) 在所有亚型中显著增加,提示其参与髓鞘碎片清除的共性机制
VN特异性表现为淋巴管内皮细胞(LEC)减少和浆细胞扩增,CIDP与VN共享神经束膜细胞(periC3)增多
PNP不仅影响神经内膜,更广泛涉及血管、免疫及神经束膜等整个神经微环境,提示其可能为"全神经疾病"。
结果6、多发性神经病变(尤以免疫介导亚型)呈现局灶性神经束膜增生
CIDP通过PNP特异性神经束膜细胞扩增驱动局灶性神经束膜增生,该过程可能由免疫-神经束膜CXCL14信号通路诱导。
重点看一下分析方法
空间转录组部分
生活很好,有你更好
领券
问题归档
专栏文章
快讯文章归档
关键词归档
开发者手册归档
开发者手册 Section 归档
0
0
0
推荐