

嘿,朋友们!你们有没有觉得最近几年的技术变化特别快?一眨眼功夫,原来熟悉的单体应用就被各种"高大上"的架构模式给刷屏了。别慌,今天咱们就来聊聊未来五年最值得关注的几种架构模式,让你在技术的海洋里不再迷航!
据IDC预测,全球75%的数据将在边缘侧完成处理,这意味着传统的集中式架构正在向分布式、智能化方向演进。而且,到2025年,85%的组织将在生产中运行容器,云原生已经不是"将来时",而是"现在进行时"。
那么,面对这波技术浪潮,我们该如何选择和应用这些架构模式呢?别急,让我们一个个来拆解。
云原生不是简单的"把应用搬到云上",而是一种全新的设计理念。云原生作为克服传统信息系统弹性不足、部署困难、交付周期长等顽疾的关键架构理念,正在成为数字时代的技术共识。

上图展示了从传统架构向云原生架构的演进过程。可以看到,云原生架构不是简单的技术替换,而是整体思维模式的转变。每个组件都变得更加独立、可扩展、可观测。
容器化:就像乐高积木一样,每个服务都是一个独立的"积木块",可以随意组合和拆分。
微服务化:把大象装进冰箱分三步?云原生把复杂系统分成N步,每一步都是一个独立的微服务。
DevOps一体化:开发和运维不再是"相爱相杀"的关系,而是"天作之合"的搭档。

这张图说明了云原生技术栈如何协同工作,最终带来业务价值。每个技术组件都有其独特的作用,但只有协同工作才能发挥最大效益。
想象一下,你在玩VR游戏时,如果每个动作都要传到千里之外的数据中心再传回来,那画面得多卡?这就是边缘计算要解决的问题。
边缘计算是一种分布式计算框架,可使企业应用程序更接近数据源,例如IoT设备或本地边缘服务器。通过接近源头数据,可实现强大的业务优势,包括加快洞察过程、缩短响应时间、增强带宽可用性。

这个三层架构图清晰地展示了边缘计算的核心理念:让计算更贴近数据源。云中心负责全局协调和重计算任务,边缘节点处理本地实时任务,设备层负责数据采集和简单处理。
自动驾驶:毫秒级的决策关乎生命安全,不能等数据"跑"到云端再回来。
工业物联网:工厂里的机器可等不了网络延迟,实时监控和控制是刚需。
智慧城市:从交通信号灯到垃圾桶,都需要就近处理数据。

上图展示了边缘计算的完整技术栈,从应用层到基础设施层,每一层都有其特定的功能和价值。
传统架构就像老式的电话总机,所有通话都要通过中央交换机。而事件驱动架构更像现在的微信群,任何人发个消息,相关的人都能立即收到通知。
DDD可以使用分层架构、六边形架构、SOA架构、REST风格、CRQS架构、事件驱动架构、数据网织和基于网格的分布式计算等架构方式/风格。

这个时序图展示了事件驱动架构的核心机制:当一个事件发生时,所有感兴趣的服务都会收到通知并做出相应的响应,整个过程异步、并行、高效。
解耦合:服务之间不需要知道彼此的存在,只需要知道事件的格式。
可扩展:新加一个服务?订阅相关事件就行,不用修改现有代码。
容错性:某个服务挂了?其他服务照样工作,顶多是功能部分受影响。

六边形架构,也叫端口适配器架构,听起来很高大上,其实就是一个简单的道理:把业务逻辑保护在中间,外部的技术细节都通过"端口"和"适配器"来交互。
想象一下,你的业务逻辑就像一个明星,外面围着一圈经纪人(适配器),不管是媒体采访(HTTP请求)还是商业合作(数据库操作),都要通过经纪人来处理,明星只专注于演艺(业务逻辑)本身。

这个六边形图清楚地展示了架构的层次关系:业务逻辑在中心,通过各种端口与外部世界交互,每个端口都有对应的适配器负责具体的技术实现。
技术无关性:今天用MySQL,明天换PostgreSQL?只需要换个适配器,业务逻辑不用动。
可测试性:测试时可以用测试适配器替换真实的外部依赖,让单元测试更纯粹。
可维护性:业务逻辑集中,技术实现分散,职责清晰,维护起来更轻松。
CQRS全称是Command Query Responsibility Segregation,翻译过来就是"命令查询职责分离"。听起来很学术?其实就是一个很朴素的想法:读和写的需求不同,为什么要用同一套系统?
就像餐厅一样,点菜(写操作)和看菜单(读操作)是不同的服务,点菜要快速响应并记录准确,看菜单要信息丰富且美观,用一套系统很难同时优化这两个需求。

上图展示了CQRS的核心机制:命令端负责处理写操作,查询端负责处理读操作,两者通过事件总线保持数据同步。这种分离让我们可以针对不同的需求进行优化。
高并发读写:电商系统中,商品浏览量远大于购买量,读写分离可以分别优化。
复杂查询:报表系统需要复杂的聚合查询,而业务操作只需要简单的CRUD。
多种数据呈现:同样的数据可能需要多种展现形式,读模型可以针对不同需求优化。

这张图展示了CQRS的三种实现层次,从简单到复杂,可以根据实际需求选择合适的方案。
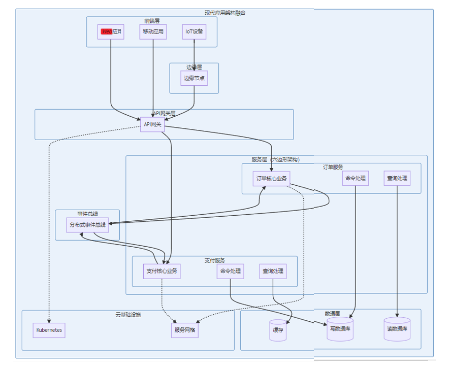
实际项目中,我们很少只用一种架构模式。就像做菜一样,单一的调料很难做出美味,往往需要多种调料的巧妙搭配。

这个复合架构图展示了多种架构模式的融合:
业务优先:技术服务于业务,不是为了用新技术而用新技术。
渐进演化:架构不是一蹴而就的,要根据业务发展逐步演进。
团队匹配:康威定律告诉我们,架构要与团队结构匹配。
成本考量:复杂的架构意味着更高的开发和维护成本。
回顾我们今天讨论的几种架构模式,可以看出未来的软件架构正朝着几个明确的方向发展:
保持学习心态:技术发展很快,但核心原理变化不大,掌握本质比追求新鲜更重要。
实践出真知:架构模式不是纸上谈兵,要在实际项目中应用才能真正理解。
建立技术敏感度:关注技术趋势,但不要盲目跟风,要结合实际需求做选择。
培养架构思维:从单纯的编码者向架构师转变,需要更多地考虑全局和长远。
架构模式就像武侠小说中的武功招式,没有绝对的强弱,只有适合与否。掌握这些模式的精髓,根据具体场景灵活运用,才能在技术的江湖中游刃有余。
未来已来,机会总是青睐有准备的人。希望通过今天的分享,能帮助大家在架构设计的路上少走弯路,多一些思路。记住,最好的架构不是最复杂的,而是最适合的!
如果觉得这篇文章对你有帮助,别忘了点赞收藏哦!有问题欢迎在评论区讨论,让我们一起在技术的道路上越走越远! 🚀