
你好,我是《Redis 高手心法》畅销书作者,可以叫我靓仔。
今天这篇内容与上一篇 MVCC 内容很紧密,你可以翻看上一篇再学习本章内容效果更好,不至于呛死在知识的海洋里。
在 MySQL 数据库的使用过程中,事务是一个绕不开的核心概念。我们常说“事务 ACID 特性”,其中“持久性(Durability)”明确表示:事务一旦提交,其对数据库中数据的修改就应该是永久性的,接下来的操作或故障都不应该对其执行结果有任何影响。
今天这篇文章,我们就从 MySQL 的底层原理出发,一步步拆解“事务提交”的完整流程,找出数据丢失的潜在风险点,同时给出可落地的解决方案。
全文约 4000 字,包含多个核心机制图解,建议先收藏再阅读。
要搞懂“提交后数据是否会丢”,首先得打破一个认知误区:事务提交的返回结果,只是“数据库内核确认可以完成持久化”,而非“数据已经真正写入磁盘”。
很多人以为的事务提交流程是“执行 SQL→ 修改数据 → 写入磁盘 → 返回成功”,但这与 MySQL 的实际实现相去甚远。
为了平衡性能和可靠性,MySQL 引入了“内存缓冲”“日志机制”等多层设计,这就导致“提交成功”和“数据持久化”之间存在时间差,而这个时间差正是数据丢失风险的根源。
在深入分析前,我们先回顾两个基础概念,这是理解后续内容的关键:
InnoDB 之所以能在高性能下保障事务安全,核心依赖于“缓冲池(Buffer Pool)”和“重做日志(Redo Log)”两大机制。
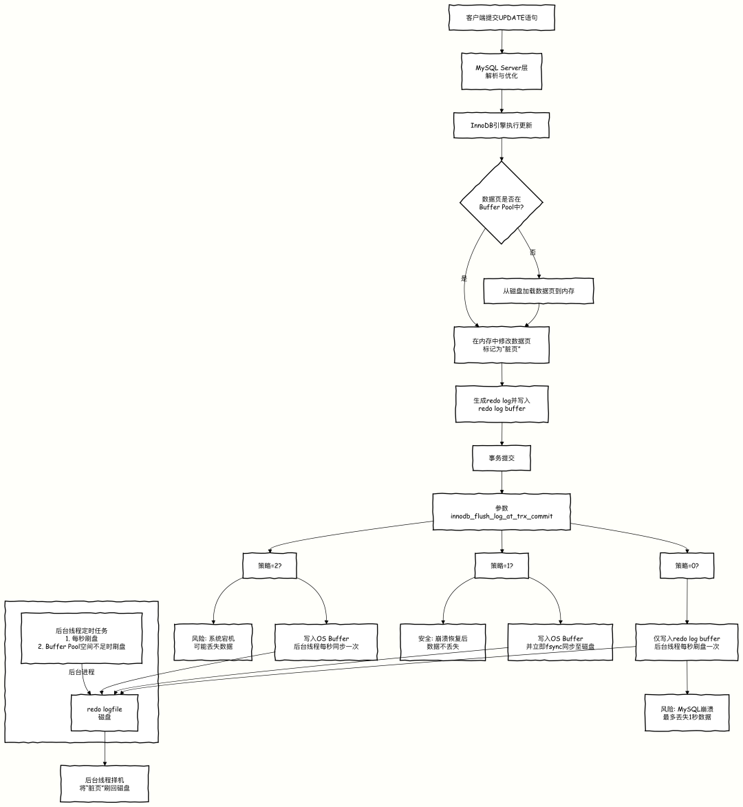
事务提交的全过程,本质就是这两大机制协同工作的过程。我们先通过一张图理清整体流程:

这里我用一个 UPDATE 语句执行的例子来向你介绍事务执行过程。假如说原本 a = 3,现在要执行 UPDATE tab SET a = 5 WHERE id = 1。
该流程清晰地划分了五个核心阶段。
innodb_flush_log_at_trx_commit 决定是否 Redo Log 刷盘,并标记状态为 prepare。commit。至此,事务才被视为真正提交,锁被释放。这张图里藏着三个关键问题,也是数据丢失风险的核心:
我们逐一拆解这三个问题,就能彻底搞懂提交后数据丢失的根源。
本篇文章节选自我的专栏,第一开开专栏,所以设置了非常大的优惠,希望读者粉丝们多多支持。
我们平时网络上收藏的那些所谓的面试宝典,其实更多只是心里安慰,因为这些资料太过于简单,而且还有一些错误,不会引导读者融会贯通。
遇到一个真技术牛人的面试官,纯八股文这些完全不够看,太小儿科,最后总是容易错过心仪的 offer。
我在互联网行业拥有 10 年互联网工作经验,擅长 Redis、Tomcat、Spring、Kafka、MySQL 技术,对分布式微服务架构有深入了解。
目前担任后端架构师,作为面试官面试过许多候选人,于是就想着出一个技术专栏,解决大家在面试过程中遇到的困惑和难题,让大家在面试中游刃有余,在寒潮之下找到自己心仪的 offer。
原价 59 元,现在只要 20 元终生买断,每满 100 人,涨价一次。 前 20 名购买,可使用 8 折优惠券。不要错过
8 折优惠券二维码
目前开启了合作人计划,当有人通过你的分享付费购买该专栏,其实际支付金额中的 50% 返现给你。
update 事务执行过程,我们看到了几个关键术语:bing log、undo log、redo log、buffer pool。
一起看下这些都是什么玩意。
“余弦:undo log 到底是什么呢?
undo log 是指回滚日志,用一个比喻来说,就是后悔药,它记录着事务执行过程中被修改前的数据。
当事务回滚的时候,InnoDB 会根据 undo log 里的数据撤销事务的更改,把数据库恢复到原来的状态。
在爱情的故事里,当你做错了事,可以借助 undo log 触发回滚技能。但是,爱情中的事可能很难执行 undo log,切记切记!
实际上,对于 INSERT 来说,对应的 undo log 记录了该行的主键。
那么后续回滚只需要根据 undo log 里面的主键去原本的聚簇索引里面删掉记录。
对于 DELETE 来说,对应的 undo log 记录了该行的主键。因为在事务执行 DELETE 的时候,实际上并没有真的把记录删除,只是把原记录的删除标记位设置成了 true。
对于 UPDATE 来说,要更加复杂一些。分为两种情况:
Undo Log 的生命周期与 MVCC 的构建。
-- 示例:多版本链的形成
-- 事务1 (trx_id=100) 插入记录
BEGIN;
INSERTINTO t1 (id, name, value) VALUES (1, 'A', 100);
COMMIT;
-- 事务2 (trx_id=200) 更新记录
BEGIN;
UPDATE t1 SETvalue = 200WHEREid = 1; -- 生成 undo log1
-- 此时版本链:当前记录(trx_id=200) -> undo log1(trx_id=100)
-- 事务3 (trx_id=300) 再次更新
BEGIN;
UPDATE t1 SETvalue = 300WHEREid = 1; -- 生成 undo log2
-- 此时版本链:当前记录(trx_id=300) -> undo log2(trx_id=200) -> undo log1(trx_id=100)
InnoDB 引擎在数据库发生更改的时候,把更改操作记录在 redo log 里,以便在数据库发生崩溃或出现其他问题的时候,能够通过 redo log 来重做。
“InnoDB 引擎不是直接修改了数据吗?为什么需要 redo log?
InnoDB 引擎读写都不是直接操作磁盘的,而是读写内存里的 buffer pool,后面再把 buffer pool 里面修改过的数据刷新到磁盘里面。
这是两个步骤,所以就可能会出现 buffer pool 中的数据修改了,但是还没来得及刷新到磁盘数据库就崩溃了的情况。
为了解决这个问题,InnoDB 引擎就引入了 redo log。
相当于 InnoDB 先把 buffer pool 里面的数据更新了,再写一份 redo log。
等到事务结束之后,就把 buffer pool 的数据刷新到磁盘里面。
万一事务提交了,但是 buffer pool 的数据没写回去,就可以用 redo log 来恢复。
Redo Log 的核心作用是“故障恢复”:如果服务器断电,缓冲池中的脏页丢失,重启后 MySQL 会读取 Redo Log,将所有已提交但未刷盘的操作重新执行一遍,从而恢复数据。
这就是“持久性”的底层保障——只要 Redo Log 已经刷盘,即使数据没刷盘,数据也能恢复。
到这里,我们可以得出一个关键结论:事务提交后数据是否会丢,本质上取决于 Redo Log 是否已经刷盘。
如果 Redo Log 没刷盘,即使提示提交成功,断电后数据也会丢失;如果 Redo Log 已经刷盘,即使数据没刷盘,重启后也能通过 Redo Log 恢复。
重做日志是 InnoDB 的核心日志,它记录的是“数据修改的动作”,而非修改后的数据。
比如执行UPDATE user SET name='zhangsan' WHERE id=1,Redo Log 不会记录“name 变成了 zhangsan”,而是记录“修改了 user 表中 id=1 的记录的 name 字段,旧值是 lisi,新值是 zhangsan”。
为什么要记录“动作”而不是“结果”?因为“动作”更精简,写入速度更快。
“redo log 不需要写磁盘吗?如果 redo log 也要写磁盘,干嘛不直接修改数据呢?
Redo Log 的刷盘机制比数据刷盘更高效,原因有两个:
redo log 本身也是先写进 redo log buffer,后面再刷新到操作系统的 page cache,或者一步到位刷新到磁盘。
InnoDB 引擎本身提供了参数 innodb_flush_log_at_trx_commit 来控制写到磁盘的时机,里面有三个不同值。
这时候你就应该意识到这样一个问题,除非把 innodb_flush_log_at_trx_commit 设置成 1,否则其他两个都有丢失的风险。
在这两个场景下,你的业务都认为事务提交成功了,但是数据库实际上丢失了这个事务。
流程如下:

举个实际案例:某电商平台的订单系统,MySQL 的innodb_flush_log_at_trx_commit配置为 2。
某次服务器突然断电,重启后发现有 10 分钟内的订单数据丢失,造成了不小的损失。
事后排查发现,就是因为这 10 分钟内的订单事务虽然提交成功,但 Redo Log 还在 OS Cache 中,没刷到磁盘,断电后 OS Cache 中的数据丢失,无法恢复。
Binlog(Binary Log)是 MySQL 的二进制日志,它记录了所有对数据库的数据变更操作。它是 MySQL Server 级别的日志,也就是说所有引擎都有。
想象一下,它是 MySQL 的"行车记录仪",完整记录了数据库的每一个变化瞬间。

在事务执行过程中,写入 binlog 的时机有点巧妙。它和 redo log 的提交过程结合在一起称为 MySQL 的两阶段提交。
redo log写入磁盘,并将事务状态标记为TRX_STATE_PREPARED(或PREPARE)。binlog数据写入磁盘文件。此时数据可能还在操作系统的页面缓存(Page Cache)中。sync_binlog参数设置,决定何时将binlog从缓存强制写入磁盘,这是保证持久性的关键一步。redo log中该事务的状态标记为COMMIT。值得注意的是,只要binlog已安全落盘,即使此步骤因崩溃未完成,事务仍被视为已提交。事务执行过程,binlog 与 redo log 二阶段提交和崩溃恢复机制流程如下图所示:

如果 redo log Prepare 执行完毕后,binlog 已经写成功了,那么即便 redo log 提交失败,MySQL 也会认为事务已经提交了。
如果 binlog 没写成功,那么 MySQL 就认为提交失败了。
比较简单的记忆方式就是看 binlog 写成功了没有。
binlog 本身有一些完整性校验的规则,所以在 MySQL 看来,写 binlog 要么成功,要么失败,不存在中间状态。
binlog 也有刷新磁盘的问题,不过你可以通过 sync_binlog 参数来控制它。
为了在保证数据安全和高性能之间取得平衡,有几个关键参数可以调整;
sync_binlog:控制 binlog 刷盘策略。设为 1 最安全(每次提交都刷盘),但性能开销最大;设为大于 1 的值可提升性能,但宕机可能丢失最近 N 个事务的 binlog。innodb_flush_log_at_trx_commit:控制 redo log 刷盘策略。设为 1 最安全(每次提交都刷盘);设为 0 或 2 可提升性能,但存在数据丢失风险。对数据不丢失、一致性要求高的业务,你可以考虑调整 sync_binlog 的值为 1。
另外一个是性能优先,能够容忍一定数据丢失的。
那么你可以考虑将 innodb_flush_log_at_trx_commit 调整为 0 或者 2,同时还可以把 sync_binlog 调整为比较大的值,比如说调到 100。
我是码哥,我们下期见......
最后介绍我人生的第一本书《Redis 高手心法》本书基于 Redis 7.0 版本,将复杂的概念与实际案例相结合,以简洁、诙谐、幽默的方式揭示了Redis的精髓。
本书完美契合你对一个具体技术学习的期望: Redis 核心原理、关键细节、应用场景以及如何取舍......
从 Redis 的第一人称视角出发,拟人故事化方式和诙谐幽默的言语与各路“神仙”对话,配合 158 张图,由浅入深循序渐进的讲解 Redis 的数据结构实现原理、开发技巧、运维技术和高阶使用,让人轻松愉快地学习。
往期推荐
「深度好文」从“披着微服务外衣的大单体”到云原生架构:微服务拆分七大原则与反例详解
深度好文:MySQL InnoDB 事务隔离与 MVCC、版本链与 ReadView 原理详解
「深度好文」MySQL 事务 ACID 隔离级别、MVCC和Next-Key Lock详解,架构师必备高并发下的知识图谱