即梦 AI 是一款专注于图像生成的工具,通过文本描述生成高质量图片。结合 DeepSeek(正向生成提示词)与豆包(图片反推提示词),可以更高效地批量产出中文海报,适用于设计与内容创作。
使用场景:脑子里有灵感,想从 0 生成一张海报。 使用示例:DeepSeek
在 DeepSeek 中,我们需要给他一个提示词,让他去生成对应的即梦 AI 关键词,可以使用极简三要素的模板 (人物 + 任务 + 细节)
我是[你的身份/角色],我需要[具体任务描述]
要求[具体需求1]、[具体需求2]。示例
我是一个资深的品牌设计师,现在要设计一张中秋节海报,用于朋友圈海报,
要求如下:
1.有月饼、圆月高挂
2.画面以红色、金色为主,主题"喜迎中秋佳节"
3.生成中文AI绘画提示词注意:要求相关的内容,如果不清楚,可以由 AI 生成,提示词示例:
中秋节的元素
快速传送门:DeepSeek聊天传送门

补充: 你也可以把“细节”按下面这些维度补齐,生成效果会更稳定:
将对应的 AI 提示词交给即梦 AI,选择相应的模型和宽高比,进行提交。 快速传送门:即梦AI传送门
即梦 AI 首页 -> 创作 -> AI 影片

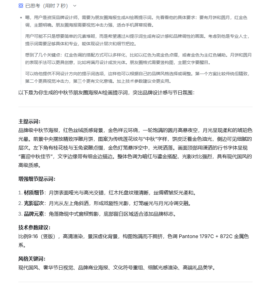
提示词示例
主提示词:品牌级中秋节海报,红色丝绒质感背景,金色祥云环绕,一轮饱满的圆月高悬夜空,月光呈现柔和的琥珀色光晕。前景中央摆放精致浮雕月饼,图案为传统莲花纹与“中秋”字样,饼皮泛着金色油光,侧边可见细腻的层次。左下角有桂花枝与玉兔瓷雕点缀,金色灯笼悬浮空中,光斑洒落。画面顶部用潇洒的行书字体呈现“喜迎中秋佳节”,文字边缘带有细金边描边。整体色调为暗红与鎏金搭配,光影对比强烈,具有现代国风的高级质感。
增强细节提示词:
材质细节:月饼表面哑光与高光交错,红木托盘纹理清晰,丝绸褶皱反光柔和。
光影层次:月光从左上角斜洒,形成戏剧性光影,灯笼暖光与月光冷调交融。
品牌元素:角落隐现中式窗棂剪影,底部留白区域适合添加品牌标志。
技术参数建议:
比例9:16(竖版),高清渲染,景深虚化背景,构图饱满而不拥挤,色调 Pantone 1797C + 872C 金属色系。
风格关键词:
现代国风、奢华节日视觉、品牌商业海报、文化符号重组、细腻光感渲染、高端礼品美学。展示效果:

可以根据自己的需求进行改造,常见的有以下两种;本篇展示“去除水印”。
这里展示第一种方法:通过网页中的开发者工具直接下载无水印的图片
这里举的是即梦 AI 的例子,实际上很多图片都可以这么干。
如果通过官网正常下载的话,他会默认给你加一个水印

操作步骤:
src 链接,新标签页打开后另存为
展示效果

使用场景:看到好看的图片,想复刻类似风格(或把它“提示词化”)。 使用示例:豆包
流程速览:
示例图片:

将图片和提示词模板一同交给生图 AI(此处用豆包),拿到“可直接生图”的中文提示词后,再复制到即梦 AI 进行生成。
建议按下面 4 步操作:

提示词模板
作为专业的图像分析师和提示词工程师,请分析用户上传的参考图片,并严格按照以下结构输出分析结果和生成最终提示词:
**分析要求:**
1. **核心主体**:详细描述最主要的人物/物体的外观、姿态、表情、服装、细节。
2. **场景环境**:描述室内/室外环境,背景关键元素与细节。
3. **构图视角**:说明构图方式、主体位置、镜头视角(如特写、仰视等)。
4. **光照氛围**:分析光源类型、光线方向、整体氛围(如赛博朋克、温馨等)。
5. **艺术风格**:判断风格(如照片写实、3D渲染等),可类比艺术家或流派。
6. **色调与色彩搭配**:描述主色调、色彩饱和度与冷暖倾向。
7. **文字与图形**:**必须识别并记录画面中所有文字、Logo的内容及其精确位置。**
8. **细节与质感**:补充值得注意的材质、装饰等细节。
**最终任务:**
将以上所有分析整合成一段完整、高质量、可直接使用的中文AI绘画提示词(600字以内),以Markdown代码框格式输出。确保提示词逻辑连贯,覆盖所有分析维度,并**特别包含所有识别的文字信息**。将最终 AI 绘画提示词复制,放在即梦AI中进行生成
提示词示例
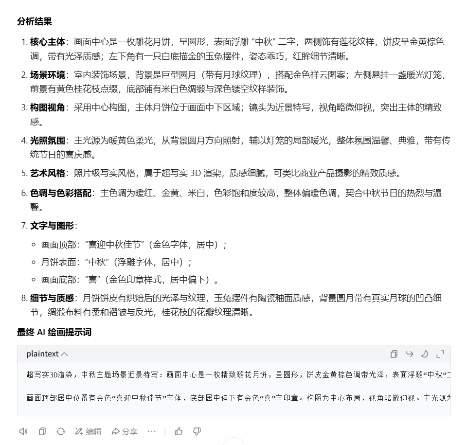
超写实3D渲染,中秋主题场景近景特写:画面中心是一枚精致雕花月饼,呈圆形,饼皮金黄棕色调带光泽,表面浮雕“中秋”二字,两侧饰莲花纹样,放置在红棕色木质托盘上;左下角有白底描金玉兔摆件,红眸细节清晰。背景是带有纹理的巨型暖黄圆月,搭配金色祥云图案;左侧悬挂一盏发光暖光灯笼,前景点缀黄色桂花枝,底部铺米白色绸缎与深色镂空装饰。
画面顶部居中位置有金色“喜迎中秋佳节”字体,底部居中偏下有金色“喜”字印章。构图为中心布局,视角略微仰视。主光源为暖黄色柔光(从圆月方向照射),辅以灯笼局部暖光,整体氛围温馨典雅,色调以暖红、金黄、米白为主,色彩饱和度高。细节质感:月饼有烘焙纹理光泽,玉兔呈陶瓷釉面质感,绸缎有柔和褶皱反光,桂花花瓣纹理清晰,背景圆月带真实月球凹凸细节,整体达到商业产品摄影的超写实精致效果。生成示例

回顾一下: