
本文目录:
导读:读完本文,你将掌握聚类分析的四大方法——层次聚类、K均值聚类、PAM聚类和有序样品聚类,以及如何用
NbClust客观确定最佳聚类个数。每个方法都配有R语言代码和真实医学案例,代码可直接复制运行。
聚类分析(cluster analysis)是研究如何将样品或变量进行分类的一种方法,也是一种多元分析方法。
与判别分析(Discriminant Analysis)不同——判别分析是在已知分为若干个类的前提下,判定新观察对象应该归到哪一类;而聚类分析是在不知道应分多少类合适的情况下,试图借助数理统计的方法,用已收集到的资料找出研究对象的适当归类方法。
打个比方:判别分析就像你已经有了一个"好坏标准"(已知分类),拿来判断新来的病人属于哪组;聚类分析则是你手上一堆病人数据,但根本不知道该怎么分组,让数据"自己说话"来找出最合理的分法。
聚类分析属于探索性统计分析方法,按照分类目的可分为两大类。例如,测量了n个病例(样品)的m个变量(指标),可进行:
无论是Q型聚类或是R型聚类,关键都是如何定义相似性——即如何把相似性数量化。聚类的第一步需要给出两个指标或两个样品间相似性的度量——相似系数(similarity coefficient)的定义。
系统聚类又称为层次聚类(Hierarchical clustering),核心思想很简单——先各自为政,再逐步合帮:
以上步骤,在R语言中就只是几行代码而已!
孙振球《医学统计学》第4版例21-3:现对10名女排运动员的7项运动指标进行测定,分别为800m跑、立定三级跳远、仰卧起坐、3m折返跑、思维灵敏性、运动知觉和适竞感的时间,用X1~X7表示。试用系统聚类法将10名运动员归类。
# 先读取数据
data21_3 <- foreign::read.spss("datasets/例21-03.sav",
reencode = "gbk",to.data.frame = T)
## re-encoding from gbk
str(data21_3)
## 'data.frame': 10 obs. of 8 variables:
## $ 编号: num 1 2 3 4 5 6 7 8 9 10
## $ x1 : num 145 146 146 147 148 ...
## $ x2 : num 8.3 7.81 7.65 7.83 7.95 8.29 8.22 7.14 7.83 8.21
## $ x3 : num 60 62 61.5 61 61 62 61.8 61 62 62.5
## $ x4 : num 9.35 9.56 9.69 9.73 9.68 9.86 9.72 9.8 9.6 9.68
## $ x5 : num 0.58 0.63 0.66 0.7 0.7 0.68 0.72 0.77 0.8 0.81
## $ x6 : num 0.042 0.046 0.058 0.052 0.056 0.054 0.064 0.069 0.07 0.071
## $ x7 : num 5.6 6 6.3 6.43 6.76 7.1 6.93 7.42 7.7 7.75
## - attr(*, "variable.labels")= Named chr [1:8] "" "800米跑" "立定三级跳远" "仰卧起坐" ...
## ..- attr(*, "names")= chr [1:8] "编号" "x1" "x2" "x3" ...
## - attr(*, "codepage")= int 936
head(data21_3)
## 编号 x1 x2 x3 x4 x5 x6 x7
## 1 1 145.03 8.30 60.0 9.35 0.58 0.042 5.60
## 2 2 146.25 7.81 62.0 9.56 0.63 0.046 6.00
## 3 3 146.13 7.65 61.5 9.69 0.66 0.058 6.30
## 4 4 147.13 7.83 61.0 9.73 0.70 0.052 6.43
## 5 5 148.34 7.95 61.0 9.68 0.70 0.056 6.76
## 6 6 149.20 8.29 62.0 9.86 0.68 0.054 7.10
在进行聚类前,我们需要对数据进行标准化,以消除量纲和变异系数大幅波动的影响。
为什么要标准化?举个例子:800米跑的时间单位是"秒",数值在140左右;而运动知觉的单位是"秒的平方",数值在0.04左右。如果不标准化,800米跑的差异会完全"碾压"其他指标,聚类结果就变成只看谁跑得快了。
然后需要计算距离矩阵,也就是计算样本间的相异性:
# 聚类前先进行标准化
data21_3_scaled <- scale(data21_3[,-1])
# 计算距离矩阵
d <- dist(data21_3_scaled, method = "euclidean") # 选择欧氏距离
d # d是一个下三角矩阵,数值越大,说明样品间差异越大
## 1 2 3 4 5 6 7 8
## 2 3.592358
## 3 4.272990 1.804924
## 4 4.143581 2.274618 1.336413
## 5 4.342220 2.662177 1.850573 1.027911
## 6 5.788827 3.524477 3.077035 2.579150 2.224375
## 7 5.647737 3.602812 2.962448 2.570148 1.812423 1.596884
## 8 7.266005 5.215734 3.946548 3.690478 3.316503 4.110552 3.456885
## 9 6.400557 4.252172 3.400982 3.367790 2.785925 3.328457 2.297697 3.094335
## 10 6.897907 4.673395 3.967999 3.877455 3.321650 3.018358 2.218549 4.004878
## 9
## 2
## 3
## 4
## 5
## 6
## 7
## 8
## 9
## 10 1.391110
计算距离矩阵有多种方法,各种方法总结如下:
方法名称 | 定义 | 特点 | 适用场景 |
|---|---|---|---|
“euclidean” (欧几里得距离) | 计算两点之间的直线距离,即各维度差值平方和的平方根。 | 最直观的距离。对变量的量纲(单位)非常敏感,若变量单位不同需先标准化。是dist()的默认方法。 | 适用于连续型数值数据,且各变量量纲一致或已标准化的情况。常用于几何结构明显的聚类。 |
“manhattan” (曼哈顿距离) | 计算两点在标准坐标系上的绝对轴距总和(城市街区距离)。 | 对异常值的敏感度低于欧氏距离。在高维空间中表现有时优于欧氏距离。 | 适用于高维数据,或当数据中存在较多离群点,希望降低其影响时。 |
“maximum” (切比雪夫距离) | 计算两点各坐标数值差绝对值的最大值。 | 只关注最极端的差异维度。即使其他维度很相似,只要一个维度差异大,距离就大。 | 适用于国际象棋(车的移动)计算,或需要关注“最大差异”作为瓶颈的工程、优化问题。 |
“canberra” (堪培拉距离) | 类似于加权的曼哈顿距离,对靠近原点的差异进行放大。 | 对接近0的数据点非常敏感。强调相对差异而非绝对差异。 | 常用于生态学、环境科学数据,或当关注数据相对于原点的相对变化时。 |
“binary” (二元距离) | 专门针对二值变量(0和1)的距离,基于匹配度计算。 | 只考虑非零匹配的情况。将数据视为集合,计算不对称的差异。 | 仅适用于纯二元数据(如:存在/不存在、是/否)。 |
“minkowski” (闵可夫斯基距离) | 一种广义距离度量,通过参数p控制距离类型(p为参数,需指定)。 | 通用公式。当p=1时为曼哈顿距离,p=2时为欧氏距离。灵活性高,但需要调参。 | 当需要灵活调整距离计算逻辑,或在算法优化中寻找最佳p值时使用。 |
层次聚类在R语言中非常简单,通过hclust即可实现,下面使用3种方法对该数据进行聚类分析:
hc_complete <- hclust(d,method = "complete") # 最小相似系数法
hc_ward <- hclust(d,method = "ward.D2") # 离差平方和法
hc_average <- hclust(d,method = "average") # 类平均法
在R语言的hclust()函数中,method参数决定了聚类过程中如何计算两个类(簇)之间的距离,也就是相似性。不同的方法对"相似性"的定义不同,从而导致生成的聚类树(树状图)结构和最终的聚类结果大相径庭。
简单来说:距离定义决定了"谁和谁最亲",而method决定了"两家合并后,怎么算这个大家庭和其他家的亲疏远近"。
各种方法的介绍如下:
方法名称 | 定义 | 特点 | 适用场景 |
|---|---|---|---|
Ward.D2 ("ward.D2") | 基于方差分析思想,合并时使类内离差平方和(方差)增加最小的两类。 | 最推荐的方法。倾向于生成大小相对均衡、紧凑的球形簇。聚类结果同质性高,异质性低。 | 通用场景首选,特别是数据呈球形分布、希望得到大小均匀的簇时。注意:需配合欧氏距离使用。 |
平均连接 ("average") | 两类之间的距离定义为两类中所有点对之间距离的平均值。 | 表现稳健,结果通常介于单连接和全连接之间。对噪声的敏感度适中。 | 通用性极强。在生态学分析(如Bray-Curtis距离)或不确定该选哪种方法时的稳妥选择。 |
全连接 ("complete") | 又称为最小相似系数法。两类之间的距离定义为两类中距离最远的两个成员点之间的距离。 | 倾向于产生紧凑、直径较小的类。对离群点比单连接更稳健。 | 当希望聚类结果中的簇内部差异尽可能小,且簇间差异明显时。 |
单连接 ("single") | 又称为最大相似系数法。两类之间的距离定义为两类中距离最近的两个成员点之间的距离。 | 容易产生“链式效应”(Chaining),即把远距离的类通过短链接连在一起。对噪声和离群点非常敏感。 | 适用于发现非球形、长链状或带状分布的数据结构。 |
重心法 ("centroid") | 两类之间的距离定义为它们几何中心(重心)之间的距离。 | 在合并类时,可能会出现“逆转”现象(即树状图分支交叉,高度不单调),导致解释困难。 | 数据分布较为规则、接近正态分布且对结果解释要求不高时。 |
中位数法 ("median") | 类似于重心法,但在更新合并后的类中心时使用中位数而非平均值。 | 相比于重心法,对离群点的鲁棒性稍好,但依然可能出现逆转现象。 | 作为重心法的改进版,用于数据中存在轻微异常值的情况。 |
McQuitty ("mcquitty") | 也称可变法。在合并类时,新类的距离计算会考虑原有类的大小(加权平均)。 | 可以看作是平均连接的一种加权变体,强调类的规模对距离的影响。 | 当认为类的大小(包含点的数量)应该影响类间距离判断时。 |
聚类分析完成后,我们主要通过图形的方式查看结果,简单点可以直接用plot():
opar <- par(mfrow=c(2,2))
plot(hc_complete,hang = -1,main = "最小相似系数", sub="",
xlab="", cex.lab = 1.0, cex.axis = 1.0, cex.main = 2)
plot(hc_ward,hang = -1,main = "离差平方和", sub="",
xlab="", cex.lab = 1.0, cex.axis = 1.0, cex.main = 2)
plot(hc_average,hang = -1,main = "类平均法", sub="",
xlab="", cex.lab = 1.0, cex.axis = 1.0, cex.main = 2)
par(opar)

简单分析下出现这种结果的原因:
Ward法生成的类内离散度最小,意味着组内的运动员在生理指标上最相似,训练负荷和强度更容易统一控制。
由此说明,1号可能是离群值,下面我们画图探索一下。
首先是轮廓系数图:计算每个样本的“轮廓系数”(范围-1到1)。系数越接近1,说明该样本越在类中心;越接近-1,说明分错了类;0说明在类边界。
如果1号运动员真的是离群值,它的条形会非常短(接近0或负值),或者单独占据一个极窄的类别。
library(cluster)
# 以最小相似系数法为例
clusters_ward <- cutree(hc_complete, k = 2) # 分成2类
# 计算轮廓系数
sil_ward <- silhouette(clusters_ward, dist = d)
# 绘图
plot(sil_ward,
main = "Ward法聚类轮廓图 (k=2)",
xlab = "轮廓系数",
ylab = "运动员编号与类别",
col = rainbow(2)) # 自动配色

从图中可以看出,1号的轮廓系数非常小,基本接近0,所以1确实有异常。
下面再给大家画一个聚类热图,颜色深浅代表指标高低(例如红色代表数值高,蓝色代表数值低),如果1号运动员的颜色分布与其他所有人截然不同(比如别人是红蓝相间,他是全蓝),那就是明显的离群值。
# 给数据添加行名和列名
rownames(data21_3_scaled) <- paste("运动员", 1:nrow(data21_3_scaled), sep = "")
# 列名默认是 X1-X7,也手动加上
colnames(data21_3_scaled) <- c("X1_800m", "X2_立定跳", "X3_仰卧起坐",
"X4_3m折返", "X5_思维灵敏", "X6_运动知觉",
"X7_适竞感")
library(pheatmap)
## Warning: package 'pheatmap' was built under R version 4.5.2
# 绘制热力图,自动进行行列聚类
pheatmap(data21_3_scaled,
# 使用欧氏距离和Ward法(也可以改成 average)
clustering_distance_rows = "euclidean",
clustering_method = "ward.D2",
# 添加聚类树状图
treeheight_row = 30,
# 单元格颜色
color = colorRampPalette(c("blue", "white", "red"))(50),
# 标题和字体
main = "运动员指标热力图",
fontsize_row = 10,
fontsize_col = 10)

从图中可以看出,1号运动员呈明显的蓝色,和其他运动员明显不一样。
通过以上探索,我们最终选择离差平方和的结果,1-5号运动员为1类,6-10号运动员为另一类。
默认的聚类结果可视化比较简陋,这里简单介绍下更好看的可视化方式。
library(factoextra)
## Warning: package 'factoextra' was built under R version 4.5.2
## Loading required package: ggplot2
## Warning: package 'ggplot2' was built under R version 4.5.2
## Welcome to factoextra!
## Want to learn more? See two factoextra-related books at https://www.datanovia.com/en/product/practical-guide-to-principal-component-methods-in-r/
# 可视化离差平方和的结果
fviz_dend(hc_ward, k = 2,
rect = TRUE, # 增加边框
rect_border = "gray", # 边框颜色
rect_lty = 2, # 边框线条类型
lwd = 1, # 边框粗细
cex = 1.5, # 标签字体大小
main = "离差平方和聚类结果",
palette = "lancet")+ # 或者用k_colors = c("#1B9E77", "#D95F02")
theme(legend.position = "none")

如果想要更加精美的聚类分析可视化,可以参考之前的几篇推文:
参考资料:
动态样品聚类的原理是:首先确定几个有代表性的样品,称之为凝聚点(质心),作为各类的重心,然后将其他样品逐一归类,归类的同时按某种规则修改各类重心直至分类合理为止。
动态样品聚类方法中最常用的一种是k-means法,此法的聚类步骤如下:
K均值聚类和层次聚类的区别如下:
对比维度 | K均值聚类 (K-Means) | 层次聚类 (Hierarchical) |
|---|---|---|
算法类型 | 划分式聚类 | 层次式聚类 |
簇的数量 | 必须预先指定 K 值 | 无需预先指定。可通过树状图(Dendrogram)在事后灵活决定最终的簇数。 |
时间复杂度 | 相对较低,适合处理大规模数据。 | 计算复杂度较高,不适合处理大规模数据。 |
结果可重现性 | 由于初始质心随机,结果可能不稳定。 | 算法过程是确定性的,结果具有可重现性。 |
簇的形状 | 倾向于生成大小相似、球状的簇。 | 可以发现不同大小和形状的簇,结构更灵活。 |
对例21-3的数据进行K均值聚类,指定k=2:
# 使用前也需要对数据进行标准化
kclust <- kmeans(data21_3_scaled, centers = 2, nstart = 25)
kclust
## K-means clustering with 2 clusters of sizes 5, 5
##
## Cluster means:
## X1_800m X2_立定跳 X3_仰卧起坐 X4_3m折返 X5_思维灵敏 X6_运动知觉
## 1 -0.764899 -0.04167721 -0.5183961 -0.4608886 -0.6950956 -0.7296949
## 2 0.764899 0.04167721 0.5183961 0.4608886 0.6950956 0.7296949
## X7_适竞感
## 1 -0.8063665
## 2 0.8063665
##
## Clustering vector:
## 运动员1 运动员2 运动员3 运动员4 运动员5 运动员6 运动员7 运动员8
## 1 1 1 1 1 2 2 2
## 运动员9 运动员10
## 2 2
##
## Within cluster sum of squares by cluster:
## [1] 17.79473 17.86727
## (between_SS / total_SS = 43.4 %)
##
## Available components:
##
## [1] "cluster" "centers" "totss" "withinss" "tot.withinss"
## [6] "betweenss" "size" "iter" "ifault"
结果解读:
观察两个簇的中心点,你会发现它们几乎是完全镜像对称的(一组全是正数,另一组全是负数)。这说明两组运动员在各项指标上表现截然相反,这一点你通过观察上面的运动员指标热力图也可以发现!
不管是哪一种聚类方法,factoextra配合factomineR都可以给出非常好看的可视化结果。有非常多的细节可以调整,大家在使用的时候可以自己尝试。
fviz_cluster(kclust, data = data21_3_scaled,
ellipse = T, # 增加椭圆
ellipse.type = "t", # 椭圆类型
geom = c("point", "text"), # 显示点和文字
repel = T, # 防止文字重叠
palette = "lancet", # 支持超多配色方案
main = "K均值聚类结果",
ggtheme = theme_bw() # 支持更换主题
)

K均值聚类是基于均值的,所以对异常值很敏感。一个更稳健的方法是围绕中心点的划分(Partitioning Around Medoids,PAM)。用一个最有代表性的观测代表这一类(有点类似于主成分)。
K均值聚类一般使用欧几里得距离,而PAM可以使用任意的距离来计算。因此,PAM可以容纳混合数据类型,并且不仅限于连续变量。
我们用葡萄酒数据进行演示。该数据记录了三种不同的葡萄酒样本,共有178个样本。数据集中不包含缺失值,结构清晰,非常适合用于分类任务、聚类分析和主成分分析(PCA)。
# 该数据集位于rattle包
data(wine, package = "rattle")
str(wine)
## 'data.frame': 178 obs. of 14 variables:
## $ Type : Factor w/ 3 levels "1","2","3": 1 1 1 1 1 1 1 1 1 1 ...
## $ Alcohol : num 14.2 13.2 13.2 14.4 13.2 ...
## $ Malic : num 1.71 1.78 2.36 1.95 2.59 1.76 1.87 2.15 1.64 1.35 ...
## $ Ash : num 2.43 2.14 2.67 2.5 2.87 2.45 2.45 2.61 2.17 2.27 ...
## $ Alcalinity : num 15.6 11.2 18.6 16.8 21 15.2 14.6 17.6 14 16 ...
## $ Magnesium : int 127 100 101 113 118 112 96 121 97 98 ...
## $ Phenols : num 2.8 2.65 2.8 3.85 2.8 3.27 2.5 2.6 2.8 2.98 ...
## $ Flavanoids : num 3.06 2.76 3.24 3.49 2.69 3.39 2.52 2.51 2.98 3.15 ...
## $ Nonflavanoids : num 0.28 0.26 0.3 0.24 0.39 0.34 0.3 0.31 0.29 0.22 ...
## $ Proanthocyanins: num 2.29 1.28 2.81 2.18 1.82 1.97 1.98 1.25 1.98 1.85 ...
## $ Color : num 5.64 4.38 5.68 7.8 4.32 6.75 5.25 5.05 5.2 7.22 ...
## $ Hue : num 1.04 1.05 1.03 0.86 1.04 1.05 1.02 1.06 1.08 1.01 ...
## $ Dilution : num 3.92 3.4 3.17 3.45 2.93 2.85 3.58 3.58 2.85 3.55 ...
## $ Proline : int 1065 1050 1185 1480 735 1450 1290 1295 1045 1045 ...
PAM聚类可以通过cluster包中的pam()实现。
library(cluster)
set.seed(123)
fit.pam <- pam(wine[-1,],
k=3# 聚为3类
, stand = T# 聚类前进行标准化
)
fit.pam
## Medoids:
## ID Type Alcohol Malic Ash Alcalinity Magnesium Phenols Flavanoids
## 36 35 1 13.48 1.81 2.41 20.5 100 2.70 2.98
## 107 106 2 12.25 1.73 2.12 19.0 80 1.65 2.03
## 149 148 3 13.32 3.24 2.38 21.5 92 1.93 0.76
## Nonflavanoids Proanthocyanins Color Hue Dilution Proline
## 36 0.26 1.86 5.10 1.04 3.47 920
## 107 0.37 1.63 3.40 1.00 3.17 510
## 149 0.45 1.25 8.42 0.55 1.62 650
## Clustering vector:
## 2 3 4 5 6 7 8 9 10 11 12 13 14 15 16 17 18 19 20 21
## 1 1 1 1 1 1 1 1 1 1 1 1 1 1 1 1 1 1 1 1
## 22 23 24 25 26 27 28 29 30 31 32 33 34 35 36 37 38 39 40 41
## 1 1 1 1 1 1 1 1 1 1 1 1 1 1 1 1 1 1 1 1
## 42 43 44 45 46 47 48 49 50 51 52 53 54 55 56 57 58 59 60 61
## 1 1 1 1 1 1 1 1 1 1 1 1 1 1 1 1 1 1 2 2
## 62 63 64 65 66 67 68 69 70 71 72 73 74 75 76 77 78 79 80 81
## 2 2 1 2 1 2 2 2 1 2 1 2 1 1 2 2 2 2 1 2
## 82 83 84 85 86 87 88 89 90 91 92 93 94 95 96 97 98 99 100 101
## 2 2 3 2 2 2 2 2 2 2 2 2 2 2 1 1 2 1 2 2
## 102 103 104 105 106 107 108 109 110 111 112 113 114 115 116 117 118 119 120 121
## 2 2 2 2 2 2 2 2 1 2 2 2 2 2 2 2 2 2 2 2
## 122 123 124 125 126 127 128 129 130 131 132 133 134 135 136 137 138 139 140 141
## 1 2 2 2 2 2 2 2 2 3 3 3 3 3 3 3 3 3 3 3
## 142 143 144 145 146 147 148 149 150 151 152 153 154 155 156 157 158 159 160 161
## 3 3 3 3 3 3 3 3 3 3 3 3 3 3 3 3 3 3 3 3
## 162 163 164 165 166 167 168 169 170 171 172 173 174 175 176 177 178
## 3 3 3 3 3 3 3 3 3 3 3 3 3 3 3 3 3
## Objective function:
## build swap
## 3.537365 3.504175
##
## Available components:
## [1] "medoids" "id.med" "clustering" "objective" "isolation"
## [6] "clusinfo" "silinfo" "diss" "call" "data"
结果解读:
PAM算法与K-means最大的不同在于,它的中心点(Medoids)必须是数据集中真实存在的样本,而不是计算出来的平均值。我们可以直接查看这些“代表酒样”的特征。该结果找到了3个中心点,对应的样本ID分别是36、107、149(注意R中索引从1开始,所以ID减1):
这部分输出显示了每个样本(按顺序)被分配到了哪个簇。从输出可以看出,前50多个样本大部分被分到了第1类,中间一段主要在第2类,最后一批主要在第3类。
PAM算法将178个样本划分为了3个簇。为了评估这种划分是否合理,我们通常需要进一步的统计指标(如轮廓系数或兰德指数),但仅从分配的连续性来看,算法确实识别出了数据中的分组结构。
这是算法优化过程中的统计量,用于衡量聚类的质量(总代价,越小越好):
从3.537下降到3.504,说明算法通过“交换”中心点的操作成功降低了总距离(误差),找到了一个更优的解,算法收敛。
结果可视化:
clusplot(fit.pam, main = "PAM cluster")

同样也可以用factoextra包实现可视化。
fviz_cluster(fit.pam,
ellipse = T, # 增加椭圆
ellipse.type = "t", # 椭圆类型
geom = "point", # 只显示点不要文字
palette = "aaas", # 支持超多配色方案
ggtheme = theme_bw() # 支持更换主题
)

如何判断聚类结果的好坏呢?可以通过轮廓系数判断(轮廓系数上文已介绍过):
# 计算轮廓系数
sil <- silhouette(fit.pam)
# 查看平均轮廓宽度
avg_sil <- summary(sil)$avg.width
print(paste("平均轮廓系数:", round(avg_sil, 3)))
## [1] "平均轮廓系数: 0.286"
# 绘制轮廓图
plot(sil, main = "PAM聚类轮廓系数图",
xlab = "轮廓系数",
ylab = "葡萄酒样本",
col = rainbow(3)) # 自动配色

前面讲到的样品聚类分析方法,适用于无序样品的分类。在科学研究中存在另一类型的资料,各样品在时域或空域存在自然顺序,如生长发育资料的年龄顺序、发病率的年代顺序和地理位置,称这种样品为有序样品。
对有序样品分类时要考虑到样品的顺序特性这个前提条件,分类时不破坏样品间的顺序,由此形成的样品聚类方法称为有序样品聚类(ordinal clustering methods)。本节将介绍有序样品的Fisher最优分割法。
Fisher最优分割法的核心思想一句话就能说清楚:在所有不破坏顺序的分法中,找到让"类内差异最小"的那一种。
孙振球《医学统计学》第4版例21-4:调查了一批牧羊犬1.5月、2个月、4个月、6个月、8个月、10个月、12个月平均体长,试用有序样品聚类法对牧羊犬生长发育分期。
# 读取数据
data21_4 <- foreign::read.spss("datasets/例21-04.sav",reencode = "gbk",
to.data.frame = T)
## re-encoding from gbk
# 这是一个1维数据,分别是各个月份的平均体长
data21_4
## 体长
## 1 39.4
## 2 41.2
## 3 59.1
## 4 68.4
## 5 74.9
## 6 75.5
## 7 79.2
首先给大家介绍的这个方法代码来自于网络,代码参考:https://gutun.plus/study/fisher%E6%9C%89%E5%BA%8F%E6%A0%B7%E6%9C%AC%E8%81%9A%E7%B1%BB%E7%9A%84r%E5%87%BD%E6%95%B0/
这段代码实现了Fisher最优分割法:
OrdinalCluster <- function(x, K = 0, D = NULL, pic = FALSE){
if(!is.data.frame(x)){
stop("x must be a data frame.")
}
n <- nrow(x)
if(K == 0){
K <- n
}
else{
if(as.integer(K) != as.numeric(K)) stop("K must be a integer.")
if(K < 0) stop("K must be positive.")
if(K > n) stop("K must be less than the sample size.")
}
if(is.null(D)){
D <- function(x, i ,j){
xp <- as.data.frame(x[i:j,])
x_mean <- colMeans(xp)
x_mean_m <- matrix(rep(x_mean, nrow(xp)), nrow(xp), byrow = TRUE)
return(sum((xp-x_mean_m)^2))
}
}
D_matrix <- matrix(NA, n, n)
for (i in1:n) {
for (j in1:i) {
D_matrix[i,j] <- D(x, i, j)
}
}
D_matrix[upper.tri(D_matrix)] <- t(D_matrix)[upper.tri(D_matrix)]
e_matrix <- matrix(NA, n, K)
j <- matrix(NA, n, K)
for (p in1:K) {
for (i in p:n) {
if(p == 1){
e_matrix[i,p] <- D_matrix[1,i]
j[i,p] <- 1
}
else{
e_p <- double(i-p+1)
for (t in p:i) {
e_p[t-p+1] <- e_matrix[t-1, p-1] + D_matrix[t, i]
}
j[i,p] <- which.min(e_p) + p - 1
e_matrix[i,p] <- e_p[j[i,p]-p+1]
}
}
}
e_min <- e_matrix[n, ]
P <- matrix(NA, K, n)
for (p in1:K) {
for (i in p:1) {
if(i == p){
P[p,i] <- j[n,p]
}
else{
P[p,i] <- j[P[p,i+1]-1, i]
}
}
}
result <- list()
result$D_matrix <- D_matrix
if(K == 0){
result$e_min <- e_min
result$P <- P
}
else{
result$P <- P[K,1:K]
}
if(pic == TRUE){
e_pic <- plot(2:length(e_min),e_min[-1], type = "l", xlab = "K", ylab = "e_min")
result$e_pic <- e_pic
}
return(result)
}
参数说明如下:
x必须是一个数据框,它的每一行作为一个样本。对于一元的样本请使用as.data.frame(x)进行转换。K是样本聚类数量,如果不指定,则默认考虑所有聚类可能。D是类的直径函数,默认为类内样本与其中心欧氏距离的平方和,自定义函数的参数格式为D(x,i,j),其中x为样本,i,j为样本序号。pic为是否画出K − min e(P(n, K))图来确定聚类个数,默认为FALSE。如果指定了K,那么只能画出不超过K个点的折线图。返回值说明如下:
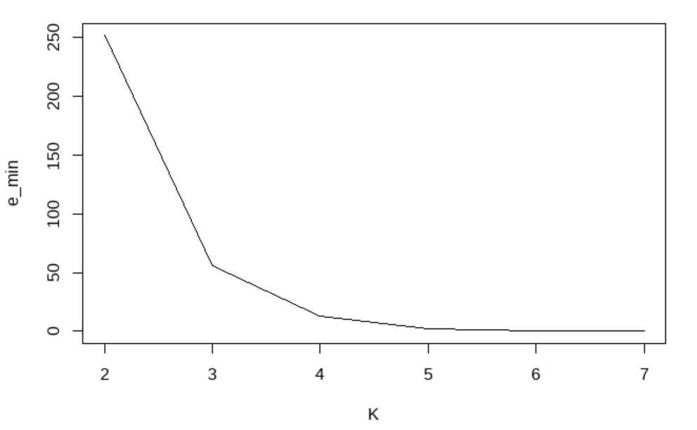
D_matrix是包括了所有可能分类的直径。e_min只有当没有指定K时才会返回,它表示样本在不同聚类数量下的误差函数的值。这里误差函数使用的各聚类的直径之和。P是聚类的划分,记录了各个类的第一个样本的序号。没有指定K时返回包含所有可能聚类数的划分矩阵,否则返回聚成K类的划分。e_pic是K − min e(P(n, K))图,只有在pic=TRUE时才会返回。下面使用该函数进行Fisher最优分割法,先不规定聚类的数量:
# 不规定聚类数量
OrdinalCluster(data21_4,pic = TRUE)

## $D_matrix
## [,1] [,2] [,3] [,4] [,5] [,6] [,7]
## [1,] 0.0000 1.6200 237.2467 594.76750 1013.38000 1311.05500 1635.31429
## [2,] 1.6200 0.0000 160.2050 382.24667 643.58000 814.10800 1011.22833
## [3,] 237.2467 160.2050 0.0000 43.24500 126.12667 174.52750 250.18800
## [4,] 594.7675 382.2467 43.2450 0.00000 21.12500 31.00667 60.46000
## [5,] 1013.3800 643.5800 126.1267 21.12500 0.00000 0.18000 10.84667
## [6,] 1311.0550 814.1080 174.5275 31.00667 0.18000 0.00000 6.84500
## [7,] 1635.3143 1011.2283 250.1880 60.46000 10.84667 6.84500 0.00000
##
## $P
## [1] 1 2 3 4 5 6 7
结果给出了D_matrix(内部计算方式和书中略有不同,故数值不完全一样,不影响结果准确性)和P,以及一个拐点图,我们通过观察拐点图可知,当聚类数量为4时,效果就不错了,聚类数量更多时变化基本不大。
所以确定聚类数量为4,重新进行聚类:
# 规定聚类数量为4
OrdinalCluster(data21_4,pic = FALSE, K=4)
## $D_matrix
## [,1] [,2] [,3] [,4] [,5] [,6] [,7]
## [1,] 0.0000 1.6200 237.2467 594.76750 1013.38000 1311.05500 1635.31429
## [2,] 1.6200 0.0000 160.2050 382.24667 643.58000 814.10800 1011.22833
## [3,] 237.2467 160.2050 0.0000 43.24500 126.12667 174.52750 250.18800
## [4,] 594.7675 382.2467 43.2450 0.00000 21.12500 31.00667 60.46000
## [5,] 1013.3800 643.5800 126.1267 21.12500 0.00000 0.18000 10.84667
## [6,] 1311.0550 814.1080 174.5275 31.00667 0.18000 0.00000 6.84500
## [7,] 1635.3143 1011.2283 250.1880 60.46000 10.84667 6.84500 0.00000
##
## $P
## [1] 1 3 4 5
P是聚类的划分,记录了各个类的第一个样本的序号。本次结果中的1,3,4,5意思是:
因此,7个月的体长数据聚类结果是:
下面介绍第2种方法,借助OHPL包实现。
data21_4 <- data.frame(`体长`=c(39.4,41.2,59.1,68.4,74.9,75.5,79.2))
首先把数据变成1维度的矩阵,然后使用dlc()函数计算所需数据,主要就是3个矩阵:
library(OHPL)
## Warning: package 'OHPL' was built under R version 4.5.2
X <- as.matrix(data21_4$体长) # 把数据变成矩阵
C <- dlc(X, maxk = 6)$C # 提取C矩阵
L <- dlc(X, maxk = 6)$L # 提取L矩阵
L
## 2 3 4 5 6
## 2 0.0000 0.00000 0.00000 0.00 0.00
## 3 1.6200 0.00000 0.00000 0.00 0.00
## 4 44.8650 1.62000 0.00000 0.00 0.00
## 5 127.7467 22.74500 1.62000 0.00 0.00
## 6 176.1475 32.62667 1.80000 0.18 0.00
## 7 251.8080 55.71167 12.46667 1.80 0.18
根据这个L矩阵,我们可以画出拐点图,方便确认到底分为几类:
loss_values <- L[6,] # 提取第7行,所有列的值
k_values <- 2:6 # 分类数量是2-6
# 2. 绘制拐点图
plot(k_values, loss_values,
type = "b", # 绘制点和线
pch = 19, # 点的形状
xlab = "分类数量 (k)",
ylab = "损失函数值 ",
main = "有序样品聚类拐点图")

通过这个图可知,分为4类比较合适,因此确定K=4,然后使用这个值再进行Fisher最优分割法:
F <- FOP(X, 4, C) # 进行聚类
F
## [1] 1 1 2 3 4 4 4
结果也是和上面的方法一样的。
做聚类分析时,有一个让人头疼的问题:到底该分几类? 前面的层次聚类可以通过看树状图来主观判断,K均值则要求你事先指定K值。那么有没有更客观的方法呢?
SPSS中有一个叫二阶聚类(TwoStep Cluster)的功能,思路是先粗分再细分,两步走。虽然R中没有完全对应的包,但**"先探索再确定"的核心思想**我们一直在用——比如有序样品聚类那节就是先画拐点图,再确定K值。
下面介绍一个非常实用的R包NbClust,它同时运行30多种评判准则,用"投票制"帮你确定最佳聚类个数。
还是以葡萄酒数据进行演示。
# 该数据集位于rattle包
data(wine, package = "rattle")
str(wine)
## 'data.frame': 178 obs. of 14 variables:
## $ Type : Factor w/ 3 levels "1","2","3": 1 1 1 1 1 1 1 1 1 1 ...
## $ Alcohol : num 14.2 13.2 13.2 14.4 13.2 ...
## $ Malic : num 1.71 1.78 2.36 1.95 2.59 1.76 1.87 2.15 1.64 1.35 ...
## $ Ash : num 2.43 2.14 2.67 2.5 2.87 2.45 2.45 2.61 2.17 2.27 ...
## $ Alcalinity : num 15.6 11.2 18.6 16.8 21 15.2 14.6 17.6 14 16 ...
## $ Magnesium : int 127 100 101 113 118 112 96 121 97 98 ...
## $ Phenols : num 2.8 2.65 2.8 3.85 2.8 3.27 2.5 2.6 2.8 2.98 ...
## $ Flavanoids : num 3.06 2.76 3.24 3.49 2.69 3.39 2.52 2.51 2.98 3.15 ...
## $ Nonflavanoids : num 0.28 0.26 0.3 0.24 0.39 0.34 0.3 0.31 0.29 0.22 ...
## $ Proanthocyanins: num 2.29 1.28 2.81 2.18 1.82 1.97 1.98 1.25 1.98 1.85 ...
## $ Color : num 5.64 4.38 5.68 7.8 4.32 6.75 5.25 5.05 5.2 7.22 ...
## $ Hue : num 1.04 1.05 1.03 0.86 1.04 1.05 1.02 1.06 1.08 1.01 ...
## $ Dilution : num 3.92 3.4 3.17 3.45 2.93 2.85 3.58 3.58 2.85 3.55 ...
## $ Proline : int 1065 1050 1185 1480 735 1450 1290 1295 1045 1045 ...
df <- scale(wine[,-1]) # 去掉第一列
进行K均值聚类时,需要在一开始就指定聚类的个数,我们通过NbClust包实现这个过程。
library(NbClust)
## Warning: package 'NbClust' was built under R version 4.5.2
set.seed(123)
nc <- NbClust(df, min.nc = 2, max.nc = 15, # 聚类个数选择2~15
method = "kmeans")# 方法选择kmeans

## *** : The Hubert index is a graphical method of determining the number of clusters.
## In the plot of Hubert index, we seek a significant knee that corresponds to a
## significant increase of the value of the measure i.e the significant peak in Hubert
## index second differences plot.
##

## *** : The D index is a graphical method of determining the number of clusters.
## In the plot of D index, we seek a significant knee (the significant peak in Dindex
## second differences plot) that corresponds to a significant increase of the value of
## the measure.
##
## *******************************************************************
## * Among all indices:
## * 2 proposed 2 as the best number of clusters
## * 19 proposed 3 as the best number of clusters
## * 1 proposed 14 as the best number of clusters
## * 1 proposed 15 as the best number of clusters
##
## ***** Conclusion *****
##
## * According to the majority rule, the best number of clusters is 3
##
##
## *******************************************************************
结果中的两个指数简单介绍一下:
Hubert指数(Hubert Index):确定数据聚类时,应该分成多少个簇最合适。
D指数(D Index):也是为了确定最佳聚类数。
结果中给出了划分依据以及最佳的聚类数目为3个,可以画图查看结果:
table(nc$Best.nc[1,])
##
## 0 1 2 3 14 15
## 2 1 2 19 1 1
barplot(table(nc$Best.nc[1,]),
xlab = "聚类数目",
ylab = "评判准则个数"
)

可以看到聚类数目为3是最佳的选择。
确定最佳聚类个数过程也可以通过非常好用的R包factoextra实现。
library(factoextra)
set.seed(123)
fviz_nbclust(df, kmeans, k.max = 15)

这个结果给出的最佳聚类个数也是3个。
下面进行K均值聚类,聚类数目设为3。
set.seed(123)
fit.km <- kmeans(df, centers = 3, nstart = 25)
fit.km
## K-means clustering with 3 clusters of sizes 51, 62, 65
##
## Cluster means:
## Alcohol Malic Ash Alcalinity Magnesium Phenols
## 1 0.1644436 0.8690954 0.1863726 0.5228924 -0.07526047 -0.97657548
## 2 0.8328826 -0.3029551 0.3636801 -0.6084749 0.57596208 0.88274724
## 3 -0.9234669 -0.3929331 -0.4931257 0.1701220 -0.49032869 -0.07576891
## Flavanoids Nonflavanoids Proanthocyanins Color Hue Dilution
## 1 -1.21182921 0.72402116 -0.77751312 0.9388902 -1.1615122 -1.2887761
## 2 0.97506900 -0.56050853 0.57865427 0.1705823 0.4726504 0.7770551
## 3 0.02075402 -0.03343924 0.05810161 -0.8993770 0.4605046 0.2700025
## Proline
## 1 -0.4059428
## 2 1.1220202
## 3 -0.7517257
##
## Clustering vector:
## [1] 2 2 2 2 2 2 2 2 2 2 2 2 2 2 2 2 2 2 2 2 2 2 2 2 2 2 2 2 2 2 2 2 2 2 2 2 2
## [38] 2 2 2 2 2 2 2 2 2 2 2 2 2 2 2 2 2 2 2 2 2 2 3 3 1 3 3 3 3 3 3 3 3 3 3 3 2
## [75] 3 3 3 3 3 3 3 3 3 1 3 3 3 3 3 3 3 3 3 3 3 2 3 3 3 3 3 3 3 3 3 3 3 3 3 3 3
## [112] 3 3 3 3 3 3 3 1 3 3 2 3 3 3 3 3 3 3 3 1 1 1 1 1 1 1 1 1 1 1 1 1 1 1 1 1 1
## [149] 1 1 1 1 1 1 1 1 1 1 1 1 1 1 1 1 1 1 1 1 1 1 1 1 1 1 1 1 1 1
##
## Within cluster sum of squares by cluster:
## [1] 326.3537 385.6983 558.6971
## (between_SS / total_SS = 44.8 %)
##
## Available components:
##
## [1] "cluster" "centers" "totss" "withinss" "tot.withinss"
## [6] "betweenss" "size" "iter" "ifault"
结果很详细,就不再重复介绍了。
学了一堆聚类方法,最后该怎么选?老王给你一张速查表:
场景 | 推荐方法 | 理由 |
|---|---|---|
样本量小(<100),想看完整的分类过程 | 层次聚类(推荐Ward.D2) | 可以看树状图,直观理解数据结构,无需预设K值 |
样本量大,想快速聚类 | K均值聚类 | 计算速度快,适合大数据集 |
数据中有离群值/异常值 | PAM聚类 | 用真实样本点作中心,对异常值更稳健,支持任意距离度量 |
样本有时序/空间顺序,不能打乱 | 有序样品聚类(Fisher法) | 不会破坏样品的固有顺序 |
不知道该分几类 | NbClust + factoextra | 30多种准则"投票",客观确定最佳K值 |
一句话总结:不知道用什么的时候,先跑层次聚类看树状图找找感觉,再配合
NbClust确定K值,最后用K均值或PAM得出最终结果。这套组合拳基本能应付大部分医学研究中的聚类需求。