
❝在小米集团的数据中心里,一场静悄悄的架构升级正在上演。
当Apache Doris这个"分析狂魔"遇上Apache Paimon这个"湖储大师",产生的不仅仅是1+1=2的简单叠加,而是远远 >2 ...

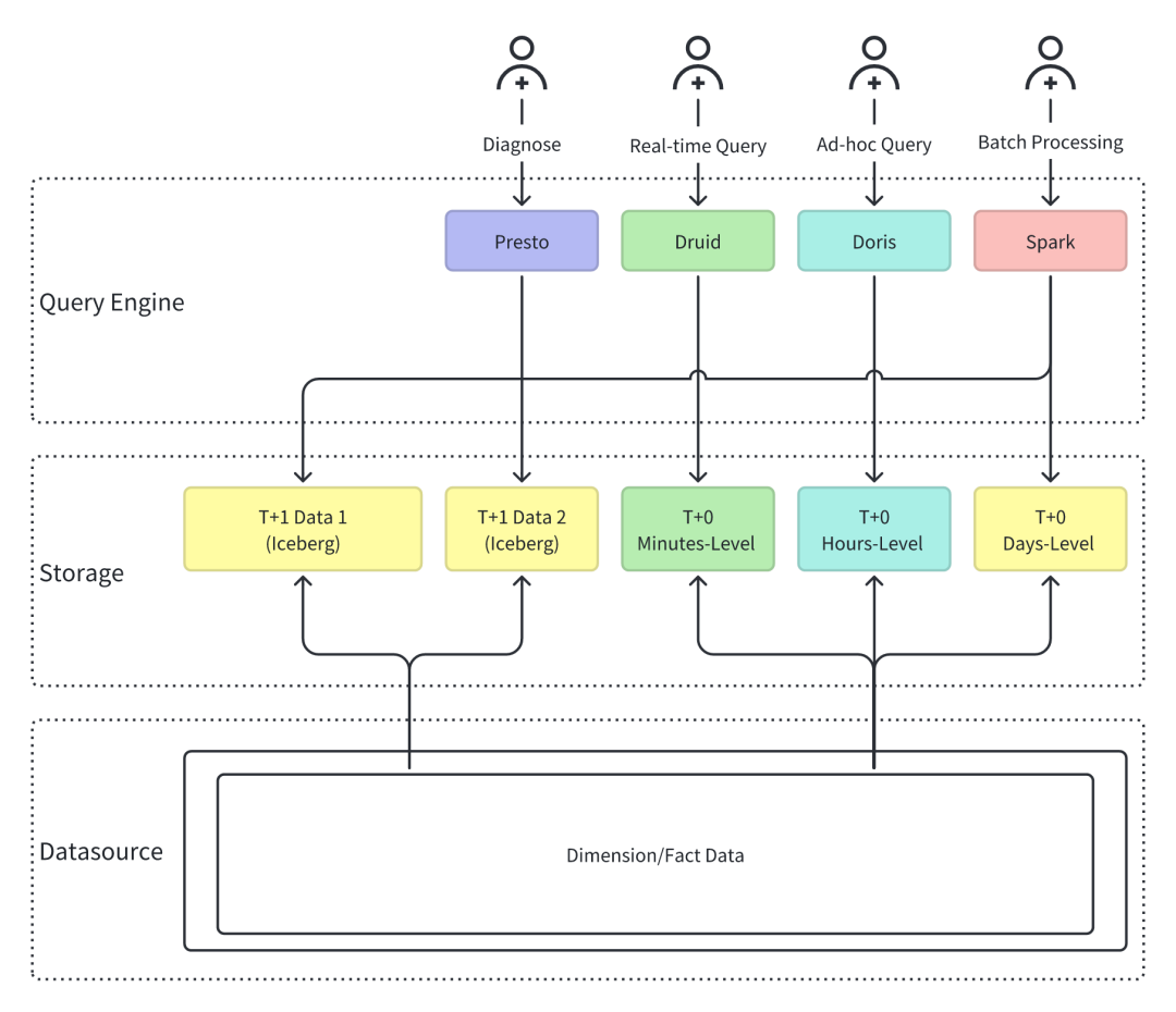
小米的数据佬们曾经面临一个让人头疼的现实:为了满足不同业务场景的需求,他们不得不维护着一个复杂到令人窒息的技术栈。

想要T+0实时分析用户行为?得用Druid。
需要处理海量T+1数据?Presto+Iceberg走起。
要做批量查询分析?Spark上场
...
每个系统都有自己的"脾气",数据在不同系统间流转像在玩"传话游戏",不仅效率低下,还容易出错。
每条链路拥有各自的建模规范、运维体系和权限机制,导致平台管理复杂度呈指数级增长。
用户面对的是多个入口、多套操作标准的混乱局面。这种架构割裂不仅消耗了大量的管理资源,也成为了OLAP系统在高并发、大规模实时场景下性能突破的关键瓶颈。
小米的解决方案并不是简单地把两个优秀的Apache开源项目放在一起,而是进行了深度的架构重构:

计算引擎:Presto、Druid、Doris、Spark -> Doris、Spark
存储格式:Iceberg、Paimon、Doris、Druid -> Doris、Paimon
Apache Paimon作为数据湖的代表,擅长的是海量数据的低成本存储和多引擎兼容。它可以容纳PB级别的数据,支持流批一体的处理模式。但Paimon的"温和性格"也带来了一个问题:在面对高频、复杂的查询时,它显得有些"力不从心"。
Apache Doris则是完美互补。它像是一台"高性能跑车",专为速度而生。它的向量化执行引擎、分布式并行计算能力,以及针对OLAP场景优化的存储格式,让它在处理复杂聚合查询时表现出色。但Doris的"高性能"也意味着相对较高的存储成本。
小米的创新在于,他们没有让这两个系统各自为政,而是让它们进行了三次"深度对话"。
传统的做法是让Paimon自己处理聚合计算,但小米发现了一个关键问题:Paimon SDK在处理多文件排序合并时采用单线程模式,这在高并发场景下成为了明显的性能瓶颈。

小米的解决方案颇具创新性:他们让Doris直接"越过"Paimon的SDK,用自己的原生Parquet Reader直接读取数据文件,然后利用Doris强大的分布式Hash算子进行聚合计算(无需排序步骤)。
这好比是让一个专业的"计算专家"来处理原本由"存储管家"负责的计算任务。
结果是惊人的:聚合查询时间从40秒直接降到8秒,性能提升近5倍。
除了数字上的视觉改善,也意味着业务决策的实时性得到了质的提升。
以往Doris的物化视图更新通常以分区为单位,但这种粗粒度的更新方式在某些场景下显得"用力过猛"。

小米开发了基于快照级别的增量物化视图功能(👍已贡献给了Apache Doris社区),例如:
-- 可以仅读取指定 snapshot 区间的增量数据。
SELECT * FROM paimon_table@incr('startSnapshotId'='0', 'endSnapshotId'='5')
这个功能的巧妙之处在于,它可以精确地读取指定快照区间的增量数据,避免了全量计算的资源浪费。直接是给数据更新装上了"精准制导系统",只更新真正需要更新的部分!
在分布式存储环境中,网络抖动和负载不均是常见问题。
小米通过两个看似简单但效果显著的优化,解决了HDFS读取延迟不稳定的问题:

首先,他们将HDFS的dfs.client.socket-timeout超时阈值从默认的60秒大幅降低到100毫秒,让系统能够快速进行重试切换。
其次,利用Doris的本地缓存能力,将热点数据缓存在高速磁盘上。

这两个优化的组合效果是惊人的:在高并发场景下,查询延迟降低了25%到300%,整体查询并发能力达到了Presto的5倍。
最终,小米通过Apache Doris + Paimon的"深度对话",实现了:
1. 查询平均延迟从60秒降至10秒,性能提升6倍
2. 高并发场景下查询延迟降低25%到300%
3. 整体查询并发能力达到Presto的5倍
4. 有效减少计算资源
值得一提的是,小米并没有将这些创新成果据为己有,而是全部回馈给了Apache Doris社区👍
从技术角度看,小米的实践证明了一个重要观点:在大数据时代,最优的解决方案往往不是选择单一的"最强"技术,而是让不同技术发挥各自优势,形成协同效应。
Apache Doris + Paimon的融合,为整个行业提供了一个可参考的湖仓一体企业实践范本。
真正的技术创新不在于发明全新的轮子,而在于让现有的优秀技术产生"化学反应",创造出1+1>2的价值。
各位看官觉得呢?