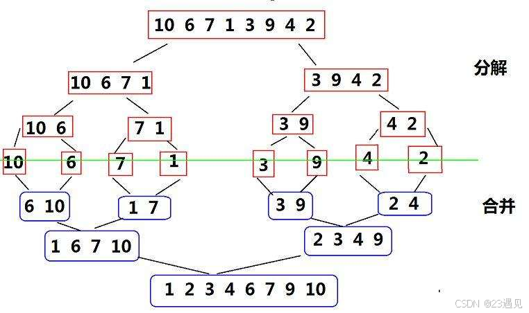
归并排序(MERGE-SORT)是建立在归并操作上的一种有效的排序算法,该算法是采用分治法(Divide andConquer)的一个非常典型的应用。将已有序的子序列合并,得到完全有序的序列;即先使每个子序列有序,再使子序列段间有序。若将两个有序表合并成一个有序表,称为二路归并。 归并排序核心步骤:


void _MergeSort(int* a, int* tmp, int begin, int end)
{
if (begin >= end)
return;
int mid = (begin + end) / 2;
// 如果[begin, mid][mid+1, end]有序就可以进行归并了,
//若写成[begin, mid - 1][mid, end]存在栈溢出的问题
_MergeSort(a, tmp, begin, mid);
_MergeSort(a, tmp, mid + 1, end);
// 归并
int begin1 = begin, end1 = mid;
int begin2 = mid + 1, end2 = end;
int i = begin;
while (begin1 <= end1 && begin2 <= end2)
{
if (a[begin1] < a[begin2])
{
tmp[i++] = a[begin1++];
}
else
{
tmp[i++] = a[begin2++];
}
}
while (begin1 <= end1)
{
tmp[i++] = a[begin1++];
}
while (begin2 <= end2)
{
tmp[i++] = a[begin2++];
}
memcpy(a + begin, tmp + begin, (end - begin + 1) * sizeof(int));
}
void MergeSort(int* a, int n)
{
int* tmp = (int*)malloc(sizeof(int) * n);
if (tmp == NULL)
{
perror("malloc fail");
return;
}
_MergeSort(a, tmp, 0, n - 1);
free(tmp);
tmp = NULL;
}
①归并的缺点在于需要O(N)的空间复杂度,归并排序的思考更多的是解决在磁盘中的外排序问题。
②时间复杂度:O(N*logN)。
③空间复杂度:O(N)。
④稳定性:稳定。
void MergeSortNonR(int* a, int n)
{
int* tmp = (int*)malloc(sizeof(int) * n);
if (tmp == NULL)
{
perror("malloc fail");
return;
}
// gap每组归并数据的数据个数
int gap = 1;
while (gap < n)
{
for (int i = 0; i < n; i += 2 * gap)//因为gap组和gap组归并,所以i += 2 * gap;i表示每组归并的起始位置
{
// [begin1, end1][begin2, end2]
int begin1 = i, end1 = i + gap - 1;
int begin2 = i + gap, end2 = i + 2 * gap - 1;
// 第二组都越界不存在,这一组就不需要归并
if (begin2 >= n)
break;
// 第二的组begin2没越界,end2越界了,需要修正一下,继续归并
if (end2 >= n)
end2 = n - 1;
int j = i;
while (begin1 <= end1 && begin2 <= end2)
{
if (a[begin1] <= a[begin2])
{
tmp[j++] = a[begin1++];
}
else
{
tmp[j++] = a[begin2++];
}
}
while (begin1 <= end1)
{
tmp[j++] = a[begin1++];
}
while (begin2 <= end2)
{
tmp[j++] = a[begin2++];
}
memcpy(a + i, tmp + i, sizeof(int) * (end2 - i + 1));
}
gap *= 2;//1 1归并、2 2归并、4 4归并……
}
free(tmp);
tmp = NULL;
}计数排序又称鸽巢原理,是对哈希直接定址法的变形应用。操作步骤:
①统计相同元素出现次数。
②根据统计的结果将序列回收到原来序列中。


void CountSort(int* a, int n)
{
int min = a[0], max = a[0];
for (int i = 1; i < n; i++)
{
if (a[i] < min)
min = a[i];
if (a[i] > max)
max = a[i];
}
int range = max - min + 1;
int* count = (int*)calloc(range, sizeof(int));
if (count == NULL)
{
perror("calloc fail");
return;
}
// 统计次数
for (int i = 0; i < n; i++)
{
count[a[i] - min]++;
}
// 排序
int j = 0;
for (int i = 0; i < range; i++)
{
while (count[i]--)
{
a[j++] = i + min;
}
}
free(count);
}①基数排序在数据范围集中时效率很高,但适用范围及场景有限(只适合整数)。
②时间复杂度:O(MAX(N,范围))。
③空间复杂度:O(范围)。

