

想象一下,某个周一的早晨,你刚到办公室泡好咖啡,准备开始美好的一周,突然IT部门紧急通知:公司遭受了大规模钓鱼攻击,多名员工的账号被盗用,客户数据可能已经泄露…
这绝不是危言耸听!根据最新统计,超过90%的网络攻击都始于一封看似无害的邮件。邮件已经成为企业数字化办公的核心工具,同时也是攻击者最青睐的突破口。
为什么邮件安全如此重要?
今天,我们就来聊聊如何构建一套既实用又强大的企业邮件安全架构,让那些心怀不轨的攻击者在我们的防线面前碰得头破血流!
俗话说"知己知彼,百战不殆",要想做好邮件安全防护,我们首先得了解面临的威胁有哪些。

图表说明: 这个威胁分类图清晰地展示了企业邮件系统面临的四大主要威胁类别。钓鱼邮件主要通过社会工程学手段欺骗用户,是当前最为活跃的攻击方式;恶意软件则通过附件或链接植入恶意代码,造成系统感染;垃圾邮件虽然看似危害不大,但会消耗大量网络和存储资源,同时可能携带其他威胁;数据泄露是所有攻击的最终目标,会造成直接的经济损失和声誉损害。理解这个威胁全景图有助于我们制定针对性的防护策略。
钓鱼邮件就像是网络世界的"变色龙",它们善于伪装成各种可信的样子:
恶意软件通过邮件附件潜入企业网络,常见类型包括:
邮件系统中存储着大量敏感信息,一旦泄露后果不堪设想:
好了,了解了敌人的套路,现在我们来设计一套"铜墙铁壁"般的防护架构。一个完整的企业邮件安全架构应该是多层次、全方位的防护体系。

图表说明: 这个多层防护架构图体现了"纵深防御"的核心思想。外部威胁首先遭遇网络边界防护,这是粗过滤层,主要阻挡大量明显的恶意流量;接着进入邮件网关这个核心防护层,在这里进行精细化的内容分析和威胁检测;然后是邮件服务器层面的身份验证和访问控制;最后是终端防护层,这是距离用户最近的防线。安全运营中心作为"大脑",为各个防护层提供威胁情报、监控分析和响应能力。这种架构确保了即使某一层防护被突破,攻击者仍需面对后续的多重挑战,大大增加了攻击成本和被发现的概率。
这个架构采用了"纵深防御"的思想,就像古代城池的多重城墙一样,即使攻击者突破了一层防护,还有后续的防线在等着他们。
接下来,我们详细看看每个防护组件是如何工作的。
邮件安全网关就像是企业邮件系统的"门神",所有进出的邮件都要经过它的"火眼金睛"。

图表说明: 这个流程图详细展示了邮件安全网关的工作机制。每封外部邮件都要经过四个连续的检测环节:首先是反垃圾邮件检测,通过信誉评估和内容分析过滤垃圾邮件;接着进行病毒扫描,使用多引擎技术检测已知恶意软件;然后是内容过滤,检查邮件内容是否包含敏感信息或违规内容;最后是沙盒分析,这是最高级的检测手段,通过在虚拟环境中执行可疑附件来发现零日威胁。根据综合检测结果,邮件会被分为三类处理:安全邮件直接投递,可疑邮件进入隔离区等待人工审核,明确恶意的邮件直接拒绝。这种分层递进的检测方式既保证了安全性,又兼顾了效率。
核心功能模块:
邮件系统的身份认证就像是验证"你是你"的过程,确保只有合法用户才能访问邮件资源。

图表说明: 这个身份认证与访问控制流程图展示了现代企业邮件系统的安全认证机制。多因素认证(MFA)是核心环节,不再仅仅依赖传统的用户名密码,而是结合多种认证因子:知识因子(密码)、持有因子(手机、硬件Token)、生物因子(指纹、人脸识别)。只有多个因子同时验证通过,才能进入下一步的权限检查。权限检查基于角色访问控制(RBAC)模型,确保用户只能访问其工作职责范围内的邮件资源。整个过程的每一步操作都会被记录到审计日志中,形成完整的访问追踪链,这对后续的安全审计和事件调查非常重要。这种"认证+授权+审计"的三重机制,构成了邮件系统访问安全的基石。
关键技术要点:
邮件加密就像给重要信件套上"保险箱",即使被截获也无法轻易破解。

图表说明: 这个邮件加密架构图展示了端到端邮件加密的完整流程和密钥生命周期管理。发送端的加密引擎负责将明文邮件转换为密文,确保即使邮件在传输过程中被截获,攻击者也无法读取内容。传输过程采用TLS/SSL协议建立安全通道,提供传输层加密保护。接收端的解密引擎使用对应的密钥将密文还原为明文。密钥管理是整个加密体系的核心,包括四个关键环节:密钥生成(使用强随机数生成器)、密钥分发(通过安全渠道传递)、密钥轮换(定期更换以降低泄露风险)、密钥销毁(安全删除过期密钥)。这种双重加密(内容加密+传输加密)的架构,为邮件通信提供了军用级别的安全保护。
加密方案选择:
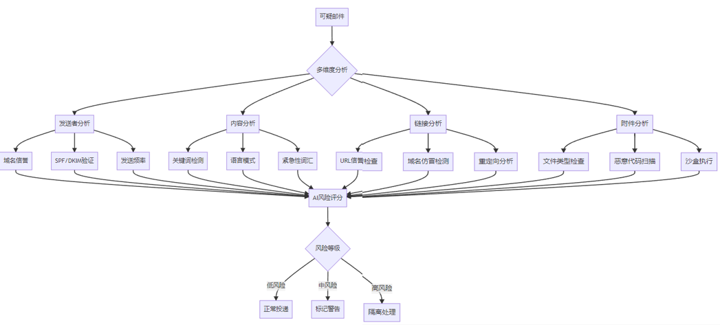
钓鱼邮件防护可以说是邮件安全中最有挑战性的部分,因为攻击者总是在不断"进化"他们的欺骗技巧。

图表说明: 这个钓鱼邮件识别技术图展示了现代反钓鱼系统的多维度综合分析能力。系统从四个主要维度对可疑邮件进行深度分析:发送者分析验证邮件来源的真实性,包括域名信誉查询、SPF/DKIM数字签名验证、发送行为模式分析;内容分析通过自然语言处理技术检测钓鱼邮件常用的关键词、语言模式和制造紧迫感的词汇;链接分析检查邮件中URL的安全性,识别域名仿冒、恶意重定向等技巧;附件分析对文件进行深度检测,包括文件类型验证、静态恶意代码扫描和动态沙盒执行。所有分析结果汇聚到AI风险评分引擎,通过机器学习算法计算综合风险值,最终根据风险等级采取不同的处理策略。这种多维度融合分析的方法大大提高了钓鱼邮件的识别准确率,同时降低了误报率。
现代钓鱼邮件防护不能仅仅依赖规则匹配,必须融入人工智能和机器学习技术:
1. 机器学习模型
2. 行为分析
3. 威胁情报集成
技术防护再强大,如果用户缺乏安全意识,也很难做到万无一失。有效的安全培训应该包括:

图表说明: 这个安全培训体系思维导图展现了构建全面用户安全意识的四个核心维度。理论培训是基础,通过系统性的知识传授让员工了解邮件安全威胁的类型、特征和防范方法;实战演练是关键,通过模拟真实攻击场景让员工在实践中掌握应对技能,其中模拟钓鱼测试尤为重要,能够直观反映员工的安全意识水平;持续强化是保证,安全意识培训不是一次性工作,需要通过定期提醒、威胁通报、知识竞赛等方式保持员工的安全警觉性;效果评估是改进的依据,通过考试成绩、测试通过率、实际安全事件数量等指标来衡量培训效果,并据此调整培训策略。这四个维度相互关联、循环促进,形成了一个完整的安全意识培养闭环。
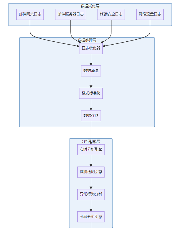
光有防护还不够,我们还需要建立一套完善的监控和响应体系,做到"料敌先机"和"快速止损"。


图表说明: 这个安全监控架构图展示了企业邮件安全运营中心(SOC)的四层技术架构。数据采集层是信息来源,从邮件系统的各个组件收集原始日志数据,包括网关拦截记录、服务器访问日志、终端安全事件、网络通信流量等;数据处理层负责数据的预处理工作,包括日志收集、数据清洗(去除无效数据)、格式标准化(统一不同来源数据的格式)、海量数据存储;分析引擎层是整个架构的核心,实时分析引擎提供秒级响应能力,威胁检测引擎识别已知威胁模式,异常行为分析发现未知威胁,关联分析引擎将分散的事件串联成完整的攻击链;展示与响应层面向安全运营人员,通过可视化仪表盘展示安全态势,智能告警管理减少误报干扰,自动化事件响应提高处置效率,定期报告为管理决策提供数据支撑。这种分层架构实现了从数据到信息再到知识的逐层提升。
当安全事件发生时,快速有效的响应是减少损失的关键:

图表说明: 这个应急响应流程图描绘了企业面对邮件安全事件时的标准化处置流程。事件发现可能来自监控系统自动告警、用户举报或外部通报;事件等级评估是关键环节,根据影响范围、数据敏感性、业务重要性等因素将事件分为三个级别,不同级别对应不同的响应强度;一般事件由技术团队按标准流程处理,重大事件需要安全团队和管理层介入,特重大事件则需要全公司范围的协调响应;事件控制阶段的目标是快速遏制威胁扩散,防止损失进一步扩大;证据收集要求在控制威胁的同时保护现场,为后续调查和法律程序保留证据;根因分析深入挖掘事件发生的技术原因和管理原因;修复措施不仅要解决当前问题,还要防范类似事件再次发生;验证恢复确保系统功能完全恢复;经验总结和流程优化将事件处理的经验固化为制度,形成螺旋式上升的安全能力提升机制。
建立有效的安全监控体系,需要关注以下关键指标:
实时监控指标:
趋势分析指标:
说了这么多理论,现在我们来聊聊具体的实施建议。毕竟,再好的架构设计如果不能落地,也只是"纸上谈兵"。
企业邮件安全建设不可能一蹴而就,建议采用分阶段实施策略:

图表说明: 这个实施计划甘特图展示了企业邮件安全建设的分阶段推进策略,体现了"先基础、后高级、再完善、持续优化"的建设思路。第一阶段(3个月)重点建设基础防护能力,部署邮件安全网关、反垃圾邮件系统和病毒扫描引擎,快速建立基本安全防线;第二阶段(4个月)引入高级威胁防护技术,部署沙盒分析系统和AI检测引擎,提升对未知威胁和零日攻击的防护能力;第三阶段(5个月)完善安全运营体系,建设监控中心和应急响应机制,实现安全事件的及时发现和快速处置;第四阶段(12个月)进入持续优化阶段,集成威胁情报提升检测准确性,加强用户安全培训提高整体安全水平。整个建设周期约24个月,遵循渐进式发展规律,确保每个阶段都有实际效果产出,避免"大跃进"式的建设风险。
邮件安全网关产品对比:
产品类型 | 优势 | 劣势 | 适用场景 |
|---|---|---|---|
硬件设备 | 性能强、稳定性好 | 成本高、扩展性差 | 大型企业 |
软件方案 | 灵活性好、成本低 | 需要技术团队维护 | 中小企业 |
云服务 | 部署简单、自动更新 | 数据隐私担忧 | 初创公司 |
混合方案 | 兼顾安全性和便利性 | 架构复杂 | 跨国企业 |
很多企业担心邮件安全建设成本过高,其实我们可以从投资回报率(ROI)的角度来看:
投资成本:
风险避免收益:
显然,邮件安全投资的ROI是非常可观的!
在实际实施过程中,有一些常见的陷阱需要避免:
经过这一番深入探讨,相信大家对企业邮件安全架构有了更清晰的认识。让我们回顾一下核心要点:

图表说明: 这个邮件安全建设思维导图从四个维度全面阐述了企业邮件安全体系的构成要素。技术架构是基础支撑,包括多层防护(网络、应用、数据多层面)、智能检测(AI+规则双引擎)、实时监控(24/7安全态势感知)、自动响应(快速威胁处置);管理体系是制度保障,涵盖安全策略制定、操作规程标准化、培训计划系统化、应急预案完善化;运营保障是持续动力,需要专业团队(安全专家+运维人员)、技术支持(厂商服务+内部研发)、持续优化(根据威胁变化调整策略)、定期评估(量化安全效果);合规要求是外部约束,包括行业标准遵循(如ISO27001)、法律法规合规(如网络安全法)、审计要求满足(内审+外审)、数据保护落实(个人信息保护)。这四个维度相互关联、相互支撑,构成了一个完整的邮件安全保障体系,缺一不可。
邮件安全技术还在不断发展,未来的趋势包括:
企业邮件安全建设是一个持续的过程,没有一劳永逸的解决方案。攻击者在进步,我们的防护也要不断升级。正如那句话说的:“道高一尺,魔高一丈”,但只要我们掌握了正确的方法和思路,就能在这场没有硝烟的战争中立于不败之地。
记住,最好的安全防护不是让攻击者无法入侵,而是让他们入侵的成本远远超过可能获得的收益。当我们的邮件安全架构足够强大时,攻击者自然会选择更容易的目标。
希望这篇文章能为您的企业邮件安全建设提供有价值的参考。如果您有任何问题或建议,欢迎留言讨论!