
Transformer架构自2017年提出以来,已经成为自然语言处理、计算机视觉、语音识别等多个领域的主导模型架构。然而,随着模型规模的不断扩大和应用场景的多样化,Transformer模型在推理阶段面临着巨大的计算和内存挑战。为了解决这些问题,研究人员提出了各种高效推理优化技术,旨在在保证模型性能的同时,降低计算复杂度、减少内存占用、加速推理速度。
本文将全面解析2025年基于Transformer的高效推理优化技术的最新进展,包括计算优化、内存优化、模型压缩、量化技术、并行计算和专用硬件加速等方面。通过对这些技术的深入分析,帮助读者了解当前Transformer高效推理的前沿动态,为实际应用中的模型部署提供参考。
章节 | 内容 | 可视化 |
|---|---|---|
1 | Transformer模型的推理挑战 | 计算复杂度分析图 |
2 | 计算优化技术 | 注意力机制优化图 |
3 | 内存优化策略 | 内存占用分析图 |
4 | 模型压缩方法 | 压缩效果对比图 |
5 | 量化技术与实践 | 量化精度对比图 |
6 | 并行计算加速 | 并行策略图 |
7 | 专用硬件与编译器优化 | 硬件加速架构图 |
8 | 自适应推理机制 | 自适应流程图表 |
9 | 多模态融合推理优化 | 多模态融合架构图 |
10 | 未来发展趋势与挑战 | 技术发展路线图 |
mindmap
root((Transformer高效推理))
推理挑战
计算优化
内存优化
模型压缩
量化技术
并行计算
专用硬件
自适应推理
多模态融合
未来趋势Transformer模型的计算复杂度主要来自于自注意力机制和前馈网络,具体分析如下:
graph TD
A[Transformer计算复杂度]
A --> B[自注意力机制]
A --> C[前馈网络]
A --> D[层归一化]
A --> E[位置编码]
B -- 复杂度 --> B1[O(L²·d)]
B -- 瓶颈 --> B2[QK^T矩阵乘法]
C -- 复杂度 --> C1[O(L·d²)]
C -- 瓶颈 --> C2[高维特征线性变换]
D -- 复杂度 --> D1[O(L·d)]
E -- 复杂度 --> E1[O(L·d)]Transformer模型在推理阶段的内存占用主要包括以下几个部分:
Transformer模型在实际应用中面临的延迟与吞吐量挑战主要包括:
Transformer模型的部署场景日益多样化,不同场景有不同的优化需求:
注意力机制是Transformer模型的核心组件,也是计算优化的重点对象。2025年的注意力机制优化技术主要包括:
以下是一个局部注意力机制的实现示例:
import torch
import torch.nn as nn
import torch.nn.functional as F
class LocalAttention(nn.Module):
def __init__(self, d_model, num_heads, window_size=64, dropout=0.1):
super().__init__()
self.d_model = d_model
self.num_heads = num_heads
self.d_k = d_model // num_heads
self.window_size = window_size
self.q_linear = nn.Linear(d_model, d_model)
self.k_linear = nn.Linear(d_model, d_model)
self.v_linear = nn.Linear(d_model, d_model)
self.out_linear = nn.Linear(d_model, d_model)
self.dropout = nn.Dropout(dropout)
def forward(self, q, k, v, mask=None):
batch_size = q.size(0)
seq_len = q.size(1)
# 线性变换
q = self.q_linear(q).view(batch_size, seq_len, self.num_heads, self.d_k).transpose(1, 2)
k = self.k_linear(k).view(batch_size, seq_len, self.num_heads, self.d_k).transpose(1, 2)
v = self.v_linear(v).view(batch_size, seq_len, self.num_heads, self.d_k).transpose(1, 2)
# 计算局部注意力
# 为每个位置创建局部窗口
output = []
for i in range(0, seq_len, self.window_size):
end_idx = min(i + self.window_size, seq_len)
# 获取当前窗口的q, k, v
q_window = q[:, :, i:end_idx, :]
k_window = k[:, :, i:end_idx, :]
v_window = v[:, :, i:end_idx, :]
# 计算注意力分数
scores = torch.matmul(q_window, k_window.transpose(-2, -1)) / torch.sqrt(torch.tensor(self.d_k, dtype=torch.float32))
# 应用mask(如果有的话)
if mask is not None and mask.shape[2] == seq_len:
mask_window = mask[:, i:end_idx, i:end_idx].unsqueeze(1)
scores = scores.masked_fill(mask_window == 0, -1e9)
# softmax归一化
attn = F.softmax(scores, dim=-1)
attn = self.dropout(attn)
# 计算注意力加权和
context = torch.matmul(attn, v_window)
output.append(context)
# 拼接所有窗口的结果
output = torch.cat(output, dim=2)
# 输出线性变换
output = output.transpose(1, 2).contiguous().view(batch_size, seq_len, self.d_model)
output = self.out_linear(output)
return output
# 使用示例
# local_attn = LocalAttention(d_model=768, num_heads=12, window_size=64)
# output = local_attn(q, k, v, mask)前馈网络是Transformer模型的另一个计算密集型组件,2025年的前馈网络优化技术主要包括:
计算图优化是提升Transformer模型推理效率的重要手段,2025年的计算图优化技术主要包括:
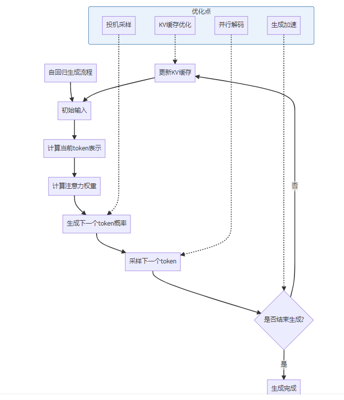
自回归生成是Transformer模型在生成式任务中的主要工作模式,2025年的自回归生成优化技术主要包括:

参数内存是Transformer模型内存占用的重要部分,2025年的参数内存优化技术主要包括:
激活内存是Transformer模型在推理过程中临时占用的内存,2025年的激活内存优化技术主要包括:
KV缓存是Transformer自回归生成中的关键内存占用部分,2025年的KV缓存优化技术主要包括:
以下是一个KV缓存管理的实现示例:
import torch
from collections import deque
class KVCacheManager:
def __init__(self, max_cache_size=None, cache_quantization=None):
self.max_cache_size = max_cache_size
self.cache_quantization = cache_quantization # 可选值: None, 'int8', 'fp16'
self.key_caches = {}
self.value_caches = {}
self.sequence_lengths = deque() # 用于LRU缓存管理
self.sequence_ids = set()
def _quantize_tensor(self, tensor):
if self.cache_quantization == 'int8':
# INT8量化
scale = tensor.abs().max() / 127
quantized_tensor = (tensor / scale).round().to(torch.int8)
return quantized_tensor, scale
elif self.cache_quantization == 'fp16':
# FP16量化
return tensor.to(torch.float16), None
else:
# 不量化
return tensor, None
def _dequantize_tensor(self, quantized_tensor, scale=None):
if self.cache_quantization == 'int8':
# INT8反量化
return quantized_tensor.to(torch.float32) * scale
elif self.cache_quantization == 'fp16':
# FP16反量化
return quantized_tensor.to(torch.float32)
else:
# 不需要反量化
return quantized_tensor
def add_sequence(self, sequence_id):
if sequence_id in self.sequence_ids:
# 如果序列已存在,先移除
self.remove_sequence(sequence_id)
# 检查缓存大小是否超过限制
if self.max_cache_size is not None and len(self.sequence_ids) >= self.max_cache_size:
# 移除最早的序列(LRU策略)
oldest_sequence_id = self.sequence_lengths.popleft()
self.remove_sequence(oldest_sequence_id)
# 为新序列创建空缓存
self.key_caches[sequence_id] = []
self.value_caches[sequence_id] = []
self.sequence_lengths.append(sequence_id)
self.sequence_ids.add(sequence_id)
def remove_sequence(self, sequence_id):
if sequence_id in self.sequence_ids:
del self.key_caches[sequence_id]
del self.value_caches[sequence_id]
self.sequence_ids.remove(sequence_id)
# 从deque中移除(效率不高,但为了简单起见)
if sequence_id in self.sequence_lengths:
self.sequence_lengths.remove(sequence_id)
def update_cache(self, sequence_id, key, value):
if sequence_id not in self.sequence_ids:
self.add_sequence(sequence_id)
# 量化并存储KV对
quantized_key, key_scale = self._quantize_tensor(key)
quantized_value, value_scale = self._quantize_tensor(value)
# 存储量化后的数据和缩放因子
self.key_caches[sequence_id].append((quantized_key, key_scale))
self.value_caches[sequence_id].append((quantized_value, value_scale))
def get_cache(self, sequence_id):
if sequence_id not in self.sequence_ids:
return None, None
# 获取缓存的KV对并反量化
keys = []
values = []
for quantized_key, key_scale in self.key_caches[sequence_id]:
keys.append(self._dequantize_tensor(quantized_key, key_scale))
for quantized_value, value_scale in self.value_caches[sequence_id]:
values.append(self._dequantize_tensor(quantized_value, value_scale))
# 拼接所有KV对
if keys:
concatenated_keys = torch.cat(keys, dim=1)
concatenated_values = torch.cat(values, dim=1)
return concatenated_keys, concatenated_values
else:
return None, None
def get_sequence_length(self, sequence_id):
if sequence_id not in self.sequence_ids:
return 0
return len(self.key_caches[sequence_id])
def clear_cache(self):
self.key_caches.clear()
self.value_caches.clear()
self.sequence_lengths.clear()
self.sequence_ids.clear()
# 使用示例
# kv_cache_manager = KVCacheManager(max_cache_size=100, cache_quantization='fp16')
#
# # 添加序列
# kv_cache_manager.add_sequence(sequence_id='user_123')
#
# # 更新缓存
# kv_cache_manager.update_cache(sequence_id='user_123', key=current_key, value=current_value)
#
# # 获取缓存
# cached_key, cached_value = kv_cache_manager.get_cache(sequence_id='user_123')内存复用与池化是提高内存使用效率的重要技术,2025年的内存复用与池化技术主要包括:

剪枝是一种通过移除模型中不重要的参数来压缩模型的技术,2025年的剪枝技术主要包括:
以下是一个通道剪枝的实现示例:
import torch
import torch.nn as nn
import torch.nn.utils.prune as prune
import numpy as np
class ChannelPruner:
def __init__(self, model, pruning_ratio=0.5):
self.model = model
self.pruning_ratio = pruning_ratio
self.pruned_layers = []
def _compute_channel_importance(self, layer, input_data):
# 对于卷积层或线性层,计算每个通道的重要性
with torch.no_grad():
if isinstance(layer, nn.Conv2d) or isinstance(layer, nn.Linear):
# 使用权重的L1范数作为通道重要性指标
weight = layer.weight.data
if isinstance(layer, nn.Conv2d):
# 对于卷积层,计算每个输出通道的L1范数
channel_importance = torch.sum(torch.abs(weight), dim=(1, 2, 3))
else:
# 对于线性层,计算每个输出特征的L1范数
channel_importance = torch.sum(torch.abs(weight), dim=1)
return channel_importance
else:
return None
def _prune_layer(self, layer, channel_indices_to_keep):
# 剪枝层的通道
if isinstance(layer, nn.Conv2d) or isinstance(layer, nn.Linear):
# 保存原始权重
original_weight = layer.weight.data.clone()
# 剪枝权重
if isinstance(layer, nn.Conv2d):
# 对于卷积层,剪枝输出通道
layer.weight.data = layer.weight.data[channel_indices_to_keep, :, :, :]
else:
# 对于线性层,剪枝输出特征
layer.weight.data = layer.weight.data[channel_indices_to_keep, :]
# 如果有偏置,也剪枝偏置
if layer.bias is not None:
layer.bias.data = layer.bias.data[channel_indices_to_keep]
# 更新层的输出特征数量
if isinstance(layer, nn.Conv2d):
layer.out_channels = len(channel_indices_to_keep)
else:
layer.out_features = len(channel_indices_to_keep)
return original_weight, channel_indices_to_keep
else:
return None, None
def _update_subsequent_layer(self, subsequent_layer, pruned_layer_info):
# 更新后续层的输入通道以匹配剪枝后的输出通道
original_weight, channel_indices_to_keep = pruned_layer_info
if original_weight is None or channel_indices_to_keep is None:
return
if isinstance(subsequent_layer, nn.Conv2d) or isinstance(subsequent_layer, nn.Linear):
# 如果是卷积层或线性层,需要更新权重的输入通道
if isinstance(subsequent_layer, nn.Conv2d):
# 对于卷积层,调整输入通道
subsequent_layer.weight.data = subsequent_layer.weight.data[:, channel_indices_to_keep, :, :]
subsequent_layer.in_channels = len(channel_indices_to_keep)
else:
# 对于线性层,调整输入特征
subsequent_layer.weight.data = subsequent_layer.weight.data[:, channel_indices_to_keep]
subsequent_layer.in_features = len(channel_indices_to_keep)
def prune(self, calibration_data):
# 遍历模型中的所有层
layers = list(self.model.named_modules())
for i, (name, layer) in enumerate(layers):
# 只处理卷积层和线性层
if isinstance(layer, nn.Conv2d) or isinstance(layer, nn.Linear):
# 计算通道重要性
channel_importance = self._compute_channel_importance(layer, calibration_data)
if channel_importance is not None:
# 确定要保留的通道数量
num_channels = len(channel_importance)
num_channels_to_keep = int(num_channels * (1 - self.pruning_ratio))
# 选择重要性最高的通道
_, indices = torch.topk(channel_importance, num_channels_to_keep)
indices = indices.sort()[0] # 排序以保持顺序
# 剪枝当前层
pruned_layer_info = self._prune_layer(layer, indices)
# 记录剪枝的层
self.pruned_layers.append((name, layer, pruned_layer_info))
# 更新下一层(如果存在且是卷积层或线性层)
if i + 1 < len(layers):
next_name, next_layer = layers[i + 1]
if isinstance(next_layer, nn.Conv2d) or isinstance(next_layer, nn.Linear):
self._update_subsequent_layer(next_layer, pruned_layer_info)
# 返回剪枝后的模型
return self.model
# 使用示例
# pruner = ChannelPruner(model, pruning_ratio=0.3)
# pruned_model = pruner.prune(calibration_data)
# # 剪枝后通常需要进行微调以恢复性能
# # train_model(pruned_model, fine_tune_data)知识蒸馏是一种通过将大模型(教师模型)的知识转移到小模型(学生模型)的技术,2025年的知识蒸馏技术主要包括:
低秩分解是一种通过矩阵分解减少模型参数量的技术,2025年的低秩分解技术主要包括:
结构化设计是一种从模型设计阶段就考虑效率的方法,2025年的结构化设计技术主要包括:

量化是一种通过降低模型参数和激活值精度来减少内存占用和加速计算的技术,2025年的量化技术主要包括以下分类:
低精度训练与推理是指使用低于FP32的精度进行模型训练和推理的技术,2025年的低精度训练与推理技术主要包括:
整型量化是将浮点模型转换为整型模型的技术,2025年的整型量化技术主要包括:
以下是一个PTQ(训练后量化)的实现示例:
import torch
import torch.nn as nn
import numpy as np
from tqdm import tqdm
class PostTrainingQuantizer:
def __init__(self, model, bits=8, calibration_samples=128):
self.model = model
self.bits = bits
self.calibration_samples = calibration_samples
self.quant_params = {}
self.device = next(model.parameters()).device
# 确定量化范围
self.min_val = -2**(bits-1)
self.max_val = 2**(bits-1) - 1
def _quantize_tensor(self, tensor, scale, zero_point):
# 线性量化:tensor_q = round(tensor / scale + zero_point)
tensor_q = torch.round(tensor / scale + zero_point)
tensor_q = torch.clamp(tensor_q, self.min_val, self.max_val)
return tensor_q.to(torch.int8)
def _dequantize_tensor(self, tensor_q, scale, zero_point):
# 线性反量化:tensor = (tensor_q - zero_point) * scale
return (tensor_q.float() - zero_point) * scale
def _collect_stats(self, data_loader):
# 收集激活值统计信息用于校准
self.model.eval()
# 为每个层创建激活值缓存
activation_caches = {}
# 注册钩子收集激活值
hooks = []
def register_hook(name, layer):
if isinstance(layer, nn.Conv2d) or isinstance(layer, nn.Linear):
def hook_fn(module, input, output):
if name not in activation_caches:
activation_caches[name] = []
# 只缓存第一个样本批次的数据以节省内存
if len(activation_caches[name]) < self.calibration_samples:
activation_caches[name].append(output.detach().cpu())
hooks.append(layer.register_forward_hook(hook_fn))
# 遍历模型并注册钩子
for name, layer in self.model.named_modules():
register_hook(name, layer)
# 运行校准数据
with torch.no_grad():
for i, (data, _) in enumerate(tqdm(data_loader, desc="Collecting activation stats")):
if i >= self.calibration_samples:
break
data = data.to(self.device)
self.model(data)
# 移除钩子
for hook in hooks:
hook.remove()
return activation_caches
def _calibrate(self, activation_caches):
# 校准量化参数
for name, caches in activation_caches.items():
# 合并所有校准样本的激活值
activations = torch.cat(caches, dim=0)
# 计算激活值的最小值和最大值
min_val = torch.min(activations)
max_val = torch.max(activations)
# 防止除以零
if min_val == max_val:
scale = 1.0
zero_point = 0
else:
# 计算缩放因子和零点
scale = (max_val - min_val) / (self.max_val - self.min_val)
# 零点计算确保最小值映射到量化范围的最小值
zero_point = torch.round(self.min_val - min_val / scale)
# 确保零点在量化范围内
zero_point = torch.clamp(zero_point, self.min_val, self.max_val)
self.quant_params[name] = {'scale': scale, 'zero_point': zero_point}
def _quantize_weights(self):
# 量化模型权重
for name, param in self.model.named_parameters():
if 'weight' in name:
# 获取权重数据
weight = param.data
# 计算权重的最小值和最大值
min_val = torch.min(weight)
max_val = torch.max(weight)
# 防止除以零
if min_val == max_val:
scale = 1.0
zero_point = 0
else:
# 计算缩放因子和零点
scale = (max_val - min_val) / (self.max_val - self.min_val)
# 零点计算确保最小值映射到量化范围的最小值
zero_point = torch.round(self.min_val - min_val / scale)
# 确保零点在量化范围内
zero_point = torch.clamp(zero_point, self.min_val, self.max_val)
# 量化权重
weight_q = self._quantize_tensor(weight, scale, zero_point)
# 存储量化参数
self.quant_params[name] = {'scale': scale, 'zero_point': zero_point}
# 使用反量化后的权重替换原始权重(仅用于演示,实际应用中需要专门的量化推理引擎)
param.data = self._dequantize_tensor(weight_q, scale, zero_point)
def quantize(self, data_loader):
# 1. 收集激活值统计信息
activation_caches = self._collect_stats(data_loader)
# 2. 校准量化参数
self._calibrate(activation_caches)
# 3. 量化模型权重
self._quantize_weights()
# 返回量化后的模型和量化参数
return self.model, self.quant_params
# 使用示例
# quantizer = PostTrainingQuantizer(model, bits=8, calibration_samples=128)
# quantized_model, quant_params = quantizer.quantize(calibration_loader)
# # 实际应用中,需要使用支持INT8推理的引擎加载量化模型
# # 例如TensorRT、ONNX Runtime、TFLite等2025年的量化工具与框架主要包括:
graph TD
A[量化技术与实践] --> B[量化基础与分类]
A --> C[低精度训练与推理]
A --> D[整型量化技术]
A --> E[量化工具与框架]
B --> B1[按量化粒度分类]
B --> B2[按量化位宽分类]
B --> B3[按量化时机分类]
B --> B4[按量化方法分类]
C --> C1[半精度训练(FP16)]
C --> C2[Brain Float 16(BF16)]
C --> C3[TF32训练]
C --> C4[低精度推理优化]
D --> D1[校准技术]
D --> D2[QAT技术]
D --> D3[INT8推理优化]
D --> D4[低位宽量化]
E --> E1[主流量化框架]
E --> E2[专用量化工具]
E --> E3[量化评估与分析工具]
E --> E4[量化模型部署工具]数据并行是一种将数据分成多个部分,并行处理的加速技术,2025年的数据并行策略主要包括:
模型并行是一种将模型分成多个部分,并行处理的加速技术,2025年的模型并行策略主要包括:
混合并行是结合多种并行策略的加速技术,2025年的混合并行策略主要包括:
2025年的并行计算框架与工具主要包括:
以下是一个使用PyTorch DDP进行分布式训练的示例:
import torch
import torch.nn as nn
import torch.optim as optim
import torch.distributed as dist
import torch.multiprocessing as mp
from torch.nn.parallel import DistributedDataParallel as DDP
from torch.utils.data import DataLoader, DistributedSampler
import os
class SimpleTransformerModel(nn.Module):
def __init__(self, d_model=512, nhead=8, num_layers=6):
super().__init__()
self.embedding = nn.Embedding(10000, d_model)
self.transformer = nn.Transformer(d_model=d_model, nhead=nhead, num_encoder_layers=num_layers,
num_decoder_layers=num_layers)
self.fc = nn.Linear(d_model, 10000)
def forward(self, src, tgt):
src_emb = self.embedding(src) * torch.sqrt(torch.tensor(self.embedding.embedding_dim))
tgt_emb = self.embedding(tgt) * torch.sqrt(torch.tensor(self.embedding.embedding_dim))
# 添加位置编码(简化版)
seq_len_src, batch_size, d_model = src_emb.size()
pos_enc_src = torch.arange(0, seq_len_src, device=src.device).unsqueeze(1).repeat(1, batch_size).unsqueeze(2)
src_emb = src_emb + pos_enc_src * 0.01
seq_len_tgt, _, _ = tgt_emb.size()
pos_enc_tgt = torch.arange(0, seq_len_tgt, device=tgt.device).unsqueeze(1).repeat(1, batch_size).unsqueeze(2)
tgt_emb = tgt_emb + pos_enc_tgt * 0.01
# Transformer的forward方法期望的输入形状是 (seq_len, batch_size, features)
# 但默认的Transformer模块可能期望不同的维度顺序,这里根据实际情况调整
output = self.transformer(src_emb, tgt_emb)
output = self.fc(output)
return output
# 训练函数
def train(rank, world_size, dataset, args):
# 设置分布式环境
os.environ['MASTER_ADDR'] = 'localhost'
os.environ['MASTER_PORT'] = '12355'
dist.init_process_group(backend='nccl', rank=rank, world_size=world_size)
# 创建模型并移动到指定设备
torch.cuda.set_device(rank)
model = SimpleTransformerModel().to(rank)
# 使用DDP包装模型
ddp_model = DDP(model, device_ids=[rank])
# 创建优化器和损失函数
optimizer = optim.Adam(ddp_model.parameters(), lr=args.lr)
criterion = nn.CrossEntropyLoss()
# 创建分布式采样器和数据加载器
sampler = DistributedSampler(dataset, shuffle=True)
dataloader = DataLoader(dataset, batch_size=args.batch_size, sampler=sampler)
# 训练循环
for epoch in range(args.epochs):
sampler.set_epoch(epoch) # 确保每个epoch的shuffle不同
total_loss = 0
for i, (src, tgt) in enumerate(dataloader):
# 将数据移动到指定设备
src = src.to(rank)
tgt = tgt.to(rank)
# 前向传播
optimizer.zero_grad()
output = ddp_model(src, tgt[:, :-1]) # tgt[:, :-1]作为输入
# 计算损失
# output形状: (seq_len, batch_size, vocab_size)
# tgt[:, 1:]形状: (batch_size, seq_len)
# 需要调整形状以匹配损失函数
loss = criterion(output.view(-1, output.size(-1)), tgt[:, 1:].reshape(-1))
# 反向传播
loss.backward()
# 梯度裁剪(可选)
torch.nn.utils.clip_grad_norm_(ddp_model.parameters(), max_norm=1.0)
# 更新参数
optimizer.step()
total_loss += loss.item()
# 只在rank 0上打印进度
if rank == 0 and i % 10 == 0:
print(f'Epoch {epoch+1}, Step {i}, Loss: {loss.item():.4f}')
# 只在rank 0上打印 epoch 损失
if rank == 0:
avg_loss = total_loss / len(dataloader)
print(f'Epoch {epoch+1} completed, Average Loss: {avg_loss:.4f}')
# 清理分布式环境
dist.destroy_process_group()
# 主函数
def main():
# 定义参数
class Args:
def __init__(self):
self.lr = 1e-4
self.batch_size = 32
self.epochs = 10
args = Args()
# 创建虚拟数据集(实际应用中应替换为真实数据集)
class DummyDataset(torch.utils.data.Dataset):
def __init__(self, size=1000, seq_len=10):
self.size = size
self.seq_len = seq_len
def __len__(self):
return self.size
def __getitem__(self, idx):
# 生成随机序列作为源和目标(在实际应用中应使用真实数据)
src = torch.randint(0, 10000, (self.seq_len,))
tgt = torch.cat([src[1:], torch.tensor([0])], dim=0) # 简单的移位目标
return src, tgt
dataset = DummyDataset()
# 设置分布式训练
world_size = torch.cuda.device_count() # 使用所有可用的GPU
print(f'Using {world_size} GPUs for training')
# 使用mp.spawn启动多个进程
mp.spawn(train,
args=(world_size, dataset, args),
nprocs=world_size,
join=True)
# 使用示例
if __name__ == '__main__':
main()
专用硬件架构是为加速AI推理而设计的特殊硬件,2025年的专用硬件架构主要包括:
编译器优化是提升Transformer模型在特定硬件上运行效率的重要手段,2025年的编译器优化技术主要包括:
Transformer模型的编译与部署流程主要包括以下步骤:
推理引擎是执行模型推理的核心组件,服务化是将模型部署为可调用服务的过程,2025年的推理引擎与服务化技术主要包括:

自适应推理是一种根据输入特征动态调整模型结构和计算量的技术,2025年的动态计算路径技术主要包括:
以下是一个简单的早期退出机制实现示例:
import torch
import torch.nn as nn
import torch.nn.functional as F
class EarlyExitTransformer(nn.Module):
def __init__(self, d_model=512, nhead=8, num_layers=6, num_classes=1000):
super().__init__()
self.embedding = nn.Embedding(10000, d_model)
self.transformer_layers = nn.ModuleList([
nn.TransformerEncoderLayer(d_model=d_model, nhead=nhead)
for _ in range(num_layers)
])
# 为每个Transformer层添加退出头
self.exit_heads = nn.ModuleList([
nn.Linear(d_model, num_classes)
for _ in range(num_layers)
])
# 最终的输出层
self.final_head = nn.Linear(d_model, num_classes)
# 用于确定是否退出的可学习参数
self.exit_thresholds = nn.ParameterList([
nn.Parameter(torch.tensor(0.9)) # 初始阈值设为0.9
for _ in range(num_layers)
])
def forward(self, src, return_all=False):
# src形状: (batch_size, seq_len)
batch_size = src.size(0)
# 嵌入层
src_emb = self.embedding(src) * torch.sqrt(torch.tensor(self.embedding.embedding_dim))
# 添加位置编码(简化版)
seq_len, _, d_model = src_emb.size()
pos_enc = torch.arange(0, seq_len, device=src.device).unsqueeze(1).repeat(1, batch_size).unsqueeze(2)
src_emb = src_emb + pos_enc * 0.01
# 交换维度以适应Transformer层的输入要求 (seq_len, batch_size, d_model)
src_emb = src_emb.permute(1, 0, 2)
# 存储所有退出点的输出
all_outputs = []
# 遍历所有Transformer层
x = src_emb
exit_points = torch.zeros(batch_size, dtype=torch.int64, device=src.device)
final_outputs = torch.zeros(batch_size, self.exit_heads[0].out_features, device=src.device)
exited = torch.zeros(batch_size, dtype=torch.bool, device=src.device)
for i, (layer, exit_head, threshold) in enumerate(zip(self.transformer_layers, self.exit_heads, self.exit_thresholds)):
# 通过当前Transformer层
x = layer(x)
# 计算当前层的特征表示(取序列的第一个位置作为全局表示)
features = x[0, :, :] # (batch_size, d_model)
# 通过退出头计算logits
logits = exit_head(features)
# 计算置信度
confidences, _ = torch.max(F.softmax(logits, dim=-1), dim=-1)
# 记录所有退出点的输出
all_outputs.append(logits)
# 对于尚未退出的样本,检查是否达到退出阈值
if not exited.all():
# 找出尚未退出且置信度超过阈值的样本
new_exits = (~exited) & (confidences > threshold)
# 记录这些样本的退出点和输出
exit_points[new_exits] = i
final_outputs[new_exits] = logits[new_exits]
# 更新已退出的样本标记
exited = exited | new_exits
# 如果所有样本都已退出,可以提前结束
if exited.all() and not return_all:
break
# 对于最后仍未退出的样本,使用最终的输出层
if not exited.all():
final_outputs[~exited] = self.final_head(features[~exited])
exit_points[~exited] = num_layers
if return_all:
return final_outputs, exit_points, all_outputs
else:
return final_outputs, exit_points
# 使用示例
# model = EarlyExitTransformer(d_model=512, nhead=8, num_layers=6, num_classes=1000)
# outputs, exit_points = model(input_ids)
# # exit_points 包含每个样本退出的层索引计算资源自适应分配是根据任务需求和系统状态动态分配计算资源的技术,2025年的计算资源自适应分配技术主要包括:
多任务自适应推理是在多任务场景下根据不同任务的需求动态调整模型行为的技术,2025年的多任务自适应推理技术主要包括:
轻量级与重量级模型协同是结合轻量级模型的高效性和重量级模型的准确性的技术,2025年的轻量级与重量级模型协同技术主要包括:

多模态融合是将不同模态(如文本、图像、音频等)的信息整合在一起的技术,2025年的多模态表示学习技术主要包括:
高效融合架构是设计高效的多模态融合结构的技术,2025年的高效融合架构主要包括:
模态特定优化是针对不同模态的特点进行专门优化的技术,2025年的模态特定优化技术主要包括:
多模态推理加速是提高多模态模型推理效率的技术,2025年的多模态推理加速技术主要包括:
以下是一个简单的多模态融合Transformer实现示例:
import torch
import torch.nn as nn
import torch.nn.functional as F
class MultimodalFusionTransformer(nn.Module):
def __init__(self, text_dim, image_dim, audio_dim, hidden_dim=768, num_heads=12, num_layers=6, num_classes=1000):
super().__init__()
# 模态特定编码器
self.text_encoder = nn.Linear(text_dim, hidden_dim)
self.image_encoder = nn.Linear(image_dim, hidden_dim)
self.audio_encoder = nn.Linear(audio_dim, hidden_dim)
# 模态特定位置编码
self.text_pos_embedding = nn.Parameter(torch.randn(1, 100, hidden_dim)) # 假设文本最大长度为100
self.image_pos_embedding = nn.Parameter(torch.randn(1, 196, hidden_dim)) # 假设图像特征大小为14x14=196
self.audio_pos_embedding = nn.Parameter(torch.randn(1, 200, hidden_dim)) # 假设音频特征最大长度为200
# 模态类型嵌入(用于区分不同模态的特征)
self.text_type_embedding = nn.Parameter(torch.randn(1, 1, hidden_dim))
self.image_type_embedding = nn.Parameter(torch.randn(1, 1, hidden_dim))
self.audio_type_embedding = nn.Parameter(torch.randn(1, 1, hidden_dim))
# 融合Transformer编码器
encoder_layer = nn.TransformerEncoderLayer(d_model=hidden_dim, nhead=num_heads)
self.transformer_encoder = nn.TransformerEncoder(encoder_layer, num_layers=num_layers)
# 分类头
self.classifier = nn.Linear(hidden_dim, num_classes)
# Dropout层
self.dropout = nn.Dropout(0.1)
def forward(self, text_features, image_features, audio_features):
# 文本特征编码
text_emb = self.text_encoder(text_features) # (batch_size, text_len, text_dim) -> (batch_size, text_len, hidden_dim)
text_len = text_emb.size(1)
text_emb = text_emb + self.text_pos_embedding[:, :text_len, :] # 添加位置编码
text_emb = text_emb + self.text_type_embedding # 添加模态类型编码
text_emb = self.dropout(text_emb)
# 图像特征编码
image_emb = self.image_encoder(image_features) # (batch_size, image_len, image_dim) -> (batch_size, image_len, hidden_dim)
image_len = image_emb.size(1)
image_emb = image_emb + self.image_pos_embedding[:, :image_len, :] # 添加位置编码
image_emb = image_emb + self.image_type_embedding # 添加模态类型编码
image_emb = self.dropout(image_emb)
# 音频特征编码
audio_emb = self.audio_encoder(audio_features) # (batch_size, audio_len, audio_dim) -> (batch_size, audio_len, hidden_dim)
audio_len = audio_emb.size(1)
audio_emb = audio_emb + self.audio_pos_embedding[:, :audio_len, :] # 添加位置编码
audio_emb = audio_emb + self.audio_type_embedding # 添加模态类型编码
audio_emb = self.dropout(audio_emb)
# 融合所有模态的特征
# 首先需要将batch_size和seq_len维度交换,以适应Transformer的输入要求
text_emb = text_emb.permute(1, 0, 2) # (text_len, batch_size, hidden_dim)
image_emb = image_emb.permute(1, 0, 2) # (image_len, batch_size, hidden_dim)
audio_emb = audio_emb.permute(1, 0, 2) # (audio_len, batch_size, hidden_dim)
# 拼接所有模态的特征
multimodal_emb = torch.cat([text_emb, image_emb, audio_emb], dim=0) # (total_len, batch_size, hidden_dim)
# 通过Transformer编码器
output = self.transformer_encoder(multimodal_emb)
# 取所有特征的平均值作为最终表示
# 也可以使用cls标记或其他池化方式
pooled_output = torch.mean(output, dim=0) # (batch_size, hidden_dim)
# 通过分类头得到最终预测
logits = self.classifier(pooled_output) # (batch_size, num_classes)
return logits
# 使用示例
# model = MultimodalFusionTransformer(text_dim=768, image_dim=2048, audio_dim=128, hidden_dim=768, num_heads=12, num_layers=6, num_classes=1000)
#
# # 假设我们有以下输入特征
# text_features = torch.randn(32, 50, 768) # (batch_size, text_len, text_dim)
# image_features = torch.randn(32, 196, 2048) # (batch_size, image_len, image_dim)
# audio_features = torch.randn(32, 100, 128) # (batch_size, audio_len, audio_dim)
#
# # 前向传播
# logits = model(text_features, image_features, audio_features)基于Transformer的高效推理优化技术在未来几年的发展趋势主要包括:
基于Transformer的高效推理优化技术在发展过程中面临的主要挑战包括:
基于Transformer的高效推理优化技术的新兴研究方向主要包括:
对于实际应用中基于Transformer的高效推理优化,以下是一些实用建议与最佳实践:

基于Transformer的高效推理优化技术是解决大型语言模型部署挑战的关键。本文全面解析了2025年的最新进展,包括计算优化、内存优化、模型压缩、量化技术、并行计算、专用硬件加速、自适应推理和多模态融合等多个方面。
随着技术的不断发展,我们可以看到以下几个重要趋势:一是从单一优化向全栈优化转变,二是从静态优化向动态自适应优化发展,三是从单模态优化向多模态融合优化演进,四是从通用优化向领域专用优化深化。
在实际应用中,建议根据具体的应用场景、部署环境和性能需求,选择合适的优化策略组合,进行全面的性能评估和精度验证,并建立持续优化的机制。
未来,随着神经架构搜索、脑启发计算、量子计算等新兴技术的发展,基于Transformer的高效推理优化技术将迎来更多突破,为AI技术的广泛应用提供更加强有力的支持。