本文介绍如何在微信小游戏项目中接入 GME 实时语音功能,为了方便演示,只提供了基础功能的接入,其他功能的使用请参见 API 文档。
说明:
在微信小游戏的 GMESDK 中,如果只使用语音消息和转文本功能可以不用申请 livepusher 和 liveplayer 权限。
前置条件:
已完成 GME 应用创建,并获取 SDK AppID 和 Key。请参见 服务开通指引。
已开通 GME语音消息服务以及转文本服务。请参见 服务开通指引。
GME 使用前请对工程进行配置,否则 SDK 不生效。
GME 的接口调用成功后返回值为 AV_OK,数值为 0。
错误码详情可参见 错误码。
注意:
语音消息非流式转文本接口 speechToText():默认单账号限制并发数为10路。
语音消息流式转文本接口 startRecordingWithStreamingRecognition():默认单账号限制并发数为50路。
实时语音合法域名添加
request 域名
https://gme-v2-gz-1256845520.file.myqcloud.com;https://gme-v2-sh-1256845520.file.myqcloud.com;https://gme-v2-bj-1256845520.file.myqcloud.com;https://gme-v2-cd-1256845520.file.myqcloud.com;https://gme-v2-hk-1256845520.file.myqcloud.com;https://gme-v2-sg-1256845520.file.myqcloud.com;https://gme-v2-gz-1256845520.cos.ap-guangzhou.myqcloud.com;https://gme-v2-bj-1256845520.cos.ap-beijing.myqcloud.com;https://gme-v2-cd-1256845520.cos.ap-chengdu.myqcloud.com;https://gme-v2-sh-1256845520.cos.ap-shanghai.myqcloud.com;https://gme-v2-hk-1256845520.cos.ap-hongkong.myqcloud.com;https://gme-v2-sg-1256845520.cos.ap-singapore.myqcloud.com;https://gme-v2-sg-1256845520.cossgp.myqcloud.com;https://gme-v2-sh-1256845520.cossh.myqcloud.com;https://gme-v2-gz-1256845520.cosgz.myqcloud.com;https://gme-v2-cd-1256845520.coscd.myqcloud.com;https://gme-v2-hk-1256845520.coshk.myqcloud.com;https://gme-v2-bj-1256845520.cosbj.myqcloud.com;https://bj.file.myqcloud.com;https://sh.file.myqcloud.com;https://gz.file.myqcloud.com;https://cd.file.myqcloud.com;https://hk.file.myqcloud.com;https://sgp.file.myqcloud.com;https://voice.gmertc.com;https://gmeconf.qcloud.com;https://gme-v2-usw-1256845520.cos.na-siliconvalley.myqcloud.com;https://usw.file.myqcloud.com;https://voice-intl.gmertc.com;
socket 域名
wss://voice.gmertc.com;wss://gmeconf.qcloud.com;
接入 SDK
重要步骤
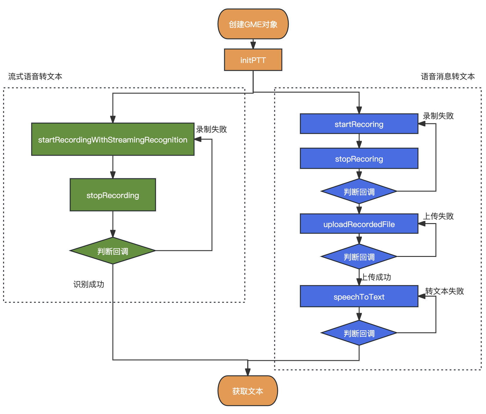
接入 SDK 重要流程如下:

1. 创建 GME 对象
2. 鉴权初始化 PTT
3. 设置 PTT 的回调事件
4. 启动流式语音识别
5. 停止录制
核心接口
接口 | 接口含义 |
initPTT | 初始化 PTT 的鉴权信息 |
setTMGDelegate | 设置接收回调信息的方法 |
引用头文件
import GME from "../gme/sdk/gme-wx.js"
获取实例并设置接收回调方法
handleGMEEvent(event) {switch (event.code) {//流式转文本完成事件case "ITMG_MAIN_EVNET_TYPE_PTT_STREAMRECORD_COMPLETE":console.log("ITMG_MAIN_EVNET_TYPE_PTT_STREAMRECORD_COMPLETE" ,event)this.record_path.string = event.data.message.filePath;this.cos_url.string = event.data.message.downloadUrlthis.translte_text.string = event.data.message.text;break;}}this.GMEInstance = new GME();this.GMEInstance.setTMGDelegate((event) => {this.handleGMEEvent(event);})
初始化 PTT
未初始化前,SDK PTT功能处于未初始化阶段,需要通过接口 Init 初始化 SDK,才可以使用语音消息服务及转文本服务。
let Signature = genTestUserSig(this.editUserID.string);let config = {app_id_: this.editAppID.string,//腾讯云注册的appidopen_id_: this.editUserID.string,//用于标识用户的openiduser_sig_: Signature,//鉴权信息auth_token_: ''//暂无,填空即可}this.GMEInstance.initPTT(config)
语音消息服务及转文本服务
说明
转文本服务分录音文件极速转文本以及语音消息流式转文本。
使用语音消息服务不需要进入实时语音房间。
语音消息最大录制时长默认为58秒,最短不能小于1秒。
语音消息服务使用流程


转文本服务使用流程


流式语音识别
语音消息及转文字相关接口
接口 | 接口含义 |
startRecordingWithStreamingRecognition | 启动流式录音 |
stopRecording | 停止录音 |
启动流式语音识别
此接口用于启动流式语音识别,同时在回调中会有实时的语音转文字返回,可以指定语言进行识别,也可以将语音中识别到的信息翻译成指定的语言返回。停止录音调用 停止录制。停止录制以后可以在回调中获取录制好的文件和转文本结果以及文件时长。
接口原型
startRecordingWithStreamingRecognition(source_language , translate_language);
参数 | 类型 | 含义 |
speechLanguage | String | |
translateLanguage | String | 填入与 speechLanguage 相同的值 |
示例代码
this.GMEInstance.startRecordingWithStreamingRecognition("cmn-Hans-CN" , "cmn-Hans-CN");handleGMEEvent(event) {switch (event.code) {//接收出现错误的情况case "ERROR":console.log("Error" , event)break;//接收语音转文本中的转文本结果case "ITMG_MAIN_EVNET_TYPE_PTT_STREAMRECORDING":console.log("ITMG_MAIN_EVNET_TYPE_PTT_STREAMRECORDING" , event)this.translte_text.string = event.data.message.text;break;//录制结束接收录音文件,下载cos_url,以及所有的转文本结果case "ITMG_MAIN_EVNET_TYPE_PTT_STREAMRECORD_COMPLETE":console.log("ITMG_MAIN_EVNET_TYPE_PTT_STREAMRECORD_COMPLETE" ,event)this.record_path.string = event.data.message.filePath;this.cos_url.string = event.data.message.downloadUrlthis.translte_text.string = event.data.message.text;break;}}
注意:
流式语音识别的回调
启动流式语音识别后,需要通过在 ITMG_MAIN_EVNET_TYPE_PTT_STREAMRECORD_COMPLETE 或者 ITMG_MAIN_EVNET_TYPE_PTT_STREAMRECORDING 通知中监听回调消息,事件消息分为以下两个:
ITMG_MAIN_EVNET_TYPE_PTT_STREAMRECORD_COMPLETE 是在停止录制并完成识别后才返回文字,相当于一段话说完才会返回识别的文字。
ITMG_MAIN_EVNET_TYPE_PTT_STREAMRECORDING 是在录音过程中就会实时返回识别到的文字,相当于边说话边返回识别到的文字。
根据需求在 OnEvent 通知中对相应事件消息进行判断。传递的参数包含以下四个信息。
消息名称 | 含义 |
text | 语音转文字识别的文本 |
filePath | 录音存放的本地地址 |
downloadUrl | 录音在后台的 url 地址,录音在服务器存放90天 |
注意
监听 ITMG_MAIN_EVNET_TYPE_PTT_STREAMRECORDING 消息时,file_id 为空。
错误码
错误码 | 含义 | 处理方式 |
32775 | 流式语音转文本失败,但是录音成功 | 调用 UploadRecordedFile 接口上传录音,再调用 SpeechToText 接口进行语音转文字操作 |
32777 | 流式语音转文本失败,但是录音成功,上传成功 | 返回的信息中有上传成功的后台 url 地址,调用 SpeechToText 接口进行语音转文字操作 |
32786 | 流式语音转文本失败 | 在流式录制状态当中,请等待流式录制接口执行结果返回 |
32787 | 转文本成功,文本翻译服务未开通 | 需要在控制台开通文本翻译服务 |
32788 | 转文本成功,文本翻译语言参数不支持 | 重新检查传入参数 |
语音消息录制
录制的流程为:录音 > 停止录音 > 录音回调返回 > 启动下一次录音。
语音消息及转文字相关接口
接口 | 接口含义 |
startRecording | 启动录音 |
pauseRecording | 暂停录音 |
resumeRecording | 恢复录音 |
stopRecording | 停止录音 |
cancelRecording | 取消录音 |
启动录音
此接口用于启动录音。
接口原型
startRecord()
示例代码
this.GMEInstance.startRecording();handleGMEEvent(event) {switch (event.code) {//接收出现错误的情况case "ERROR":console.log("Error" , event)break;//接收录制好的本地文件路径case "ITMG_MAIN_EVNET_TYPE_PTT_RECORD_COMPLETE":console.log("ITMG_MAIN_EVNET_TYPE_PTT_RECORD_COMPLETE" ,event)this.record_path.string = event.data.message.filePath;break;}}
停止录音
此接口用于停止录音。此接口为异步接口,停止录音后会有录音完成回调,成功之后录音文件才可用。
接口原型
stopRecording()
示例代码
this.GMEInstance.stopRecording();
启动录音的回调
启动录音的结果会通过回调返回。
停止录音调用 StopRecording。停止录音后才有启动录音的回调。
参数 | 类型 | 含义 |
filePath | String | 录制的存放地址,必须是可以访问到的路径,不可将 fileid 作为路径 |
错误码
在回调里,通过 ERROR 事件来接收错误信息
错误码值 | 原因 | 建议方案 |
4097 | 参数为空 | 检查代码中接口参数是否正确 |
4098 | 初始化错误 | 检查设备是否被占用,或者权限是否正常,是否初始化正常 |
4099 | 正在录制中 | 确保在正确的时机使用 SDK 录制功能 |
4100 | 没有采集到音频数据 | 检查麦克风设备是否正常 |
4102 | 麦克风未授权错误 | 使用 SDK 需要麦克风权限,添加权限请参考对应引擎或平台的 SDK 工程配置文档 |
4103 | 录音时间太短错误 | 首先,限制录音时长的单位为毫秒,检查参数是否正确;其次,录音时长要1000毫秒以上才能成功录制 |
4104 | 没有启动录音操作 | 检查是否已经调用启动录音接口 |
取消录音
调用此接口取消录音。取消之后没有回调。
接口原型
cancelRecord()
示例代码
this.GMEInstance.cancelRecord();
语音消息上传、下载及播放
接口 | 接口含义 |
uploadRecordedFile | 上传语音文件 |
downloadRecordedFile | 下载语音文件 |
playRecordedFile | 播放语音 |
stopPlayFile | 停止播放语音 |
上传语音文件
此接口用于上传语音文件。
接口原型
uploadRecordedFile(file_path)
参数 | 类型 | 含义 |
file_path | String | 上传的语音路径,此路径为本地路径 |
示例代码
this.GMEInstance.uploadRecordedFile(filePath);
上传语音完成的回调
上传语音完成后,事件消息为 ITMG_MAIN_EVNET_TYPE_PTT_UPLOAD_COMPLETE, 在 OnEvent 函数中对事件消息进行判断。
传递的参数包含三个信息,result,file_path 和 file_id。
参数 | 类型 | 含义 |
code | int | 当 code 为0时,录制完成 |
message | String | 文件的 url 路径 |
错误码
如果出现错误需要在ERROR事件里监听
错误码值 | 原因 | 建议方案 |
8193 | 上传文件时,文件访问错误 | 确保文件存在,文件路径的合法性 |
8194 | 签名校验失败错误 | 检查鉴权密钥是否正确,检查是否有初始化离线语音 |
8195 | 网络错误 | 检查设备网络是否可以正常访问外网环境 |
8196 | 获取上传参数过程中网络失败 | 检查鉴权是否正确,检查设备网络是否可以正常访问外网环境 |
8197 | 获取上传参数过程中回包数据为空 | 检查鉴权是否正确,检查设备网络是否可以正常访问外网环境 |
8198 | 获取上传参数过程中回包解包失败 | 检查鉴权是否正确,检查设备网络是否可以正常访问外网环境 |
8200 | 没有设置 appinfo | 检查 apply 接口是否有调用,或者入参是否为空 |
示例代码
handleGMEEvent(event) {switch (event.code) {//接收出现错误的情况case "ERROR":console.log("Error" , event)break;//接收录制好的本地文件路径case "ITMG_MAIN_EVNET_TYPE_PTT_UPLOAD_COMPLETE":console.log("ITMG_MAIN_EVNET_TYPE_PTT_UPLOAD_COMPLETE" ,event)this.cos_url.string = event.data.message;break;}}
下载语音文件
此接口用于下载语音文件。
接口原型
downloadRecordedFile(cos_url , file_path)
参数 | 类型 | 含义 |
cos_url | String | 文件的 url 路径 |
file_path | String | 文件的本地保存路径 |
下载语音文件完成回调
下载语音完成后,事件消息为 ITMG_MAIN_EVNET_TYPE_PTT_DOWNLOAD_COMPLETE, 在 OnEvent 函数中对事件消息进行判断。
传递的参数包含三个信息,result、file_path 和 file_id。
参数 | 类型 | 含义 |
code | int | 当 code 为0时,下载完成 |
message | String | 下载完成的地址 |
错误码
出现错误可在ERROR事件里监听
错误码值 | 原因 | 建议方案 |
12289 | 下载文件时,文件访问错误 | 检查文件路径是否合法 |
12290 | 签名校验失败 | 检查鉴权密钥是否正确,检查是否有初始化离线语音 |
12291 | 网络存储系统异常 | 服务器获取语音文件失败,检查接口参数 fileid 是否正确,检查网络是否正常,检查 COS 文件存不存在 |
12292 | 服务器文件系统错误 | 检查设备网络是否可以正常访问外网环境,检查服务器上是否有此文件 |
12293 | 获取下载参数过程中,HTTP 网络失败 | 检查设备网络是否可以正常访问外网环境 |
12294 | 获取下载参数过程中,回包数据为空 | 检查设备网络是否可以正常访问外网环境 |
12295 | 获取下载参数过程中,回包解包失败 | 检查设备网络是否可以正常访问外网环境 |
12297 | 没有设置 appinfo | 检查鉴权密钥是否正确,检查是否有初始化离线语音 |
示例代码
handleGMEEvent(event) {switch (event.code) {//接收出现错误的情况case "ERROR":console.log("Error" , event)break;//下载完成事件case "ITMG_MAIN_EVNET_TYPE_PTT_DOWNLOAD_COMPLETE":console.log("ITMG_MAIN_EVNET_TYPE_PTT_DOWNLOAD_COMPLETE" ,event)this.cos_url.string = event.data.message;break;}}
播放语音
此接口用于播放语音。
接口原型
playRecordedFile(file_path)
参数 | 类型 | 含义 |
file_path | String | 本地语音文件的路径 |
错误码
错误码值 | 原因 | 建议方案 |
20485 | 播放未开始 | 确保文件存在,文件路径的合法性 |
示例代码
this.GMEInstance.playRecordedFile(this.record_path.string);
播放语音的回调
播放语音的回调,事件消息为 ITMG_MAIN_EVNET_TYPE_PTT_PLAY_COMPLETE, 在 回调函数中对事件消息进行判断。
传递的参数包含两个信息,一个是 result,另一个是 file_path。
参数 | 类型 | 含义 |
code | int | 当 code 为0时,播放完成 |
message | String | 播放结束的信息 |
错误码
出现错误可在ERROR事件里监听
错误码值 | 原因 | 建议方案 |
20481 | 初始化错误 | 检查设备是否被占用,或者权限是否正常,是否初始化正常 |
20482 | 正在播放中,试图打断并播放下一个失败了(正常是可以打断的) | 检查代码逻辑是否正确 |
20483 | 参数为空 | 检查代码中接口参数是否正确 |
20484 | 内部错误 | 初始化播放器错误,解码失败等问题产生此错误码,需要结合日志定位问题 |
示例代码
handleGMEEvent(event) {switch (event.code) {//接收出现错误的情况case "ERROR":console.log("Error" , event)break;//播放完成事件case "ITMG_MAIN_EVNET_TYPE_PTT_PLAY_COMPLETE":console.info("ITMG_MAIN_EVNET_TYPE_PTT_PLAY_COMPLETE" , event)break;}}
停止播放语音
此接口用于停止播放语音。停止播放语音也会有播放完成的回调。
接口原型
stopPlayFile()
示例代码
this.GMEInstance.stopPlayFile();
将指定的语音文件翻译成文字(指定语言)
此接口可以指定语言进行识别,也可以将语音中识别到的信息翻译成指定的语言返回。
注意
接口原型
speechToText(file_id , source_language ,translate_language)
示例代码
this.GMEInstance.speechToText(this.cos_url.string , "cmn-Hans-CN" , "cmn-Hans-CN")
识别回调
将指定的语音文件识别成文字的回调,事件消息为 ITMG_MAIN_EVNET_TYPE_PTT_TRANSLATOR_COMPLETE, 在 OnEvent 函数中对事件消息进行判断。
传递的参数包含三个信息,code和 text,其中 text 为识别的文本。
参数 | 类型 | 含义 |
code | int | 当 code 为0时,录制完成 |
text | String | 转换的文本结果 |
错误码
出现错误可以在ERROR事件里监听
错误码值 | 原因 | 建议方案 |
32769 | 内部错误 | 分析日志,获取后台返回给客户端的真正错误码,并联系后台同事协助解决 |
32770 | 网络失败 | 检查设备网络是否可以正常访问外网环境 |
32772 | 回包解包失败 | 分析日志,获取后台返回给客户端的真正错误码,并联系后台同事协助解决 |
32774 | 没有设置 appinfo | 检查鉴权密钥是否正确,检查是否有初始化离线语音 |
32776 | authbuffer 校验失败 | 检查 authbuffer 是否正确 |
32784 | 语音转文本参数错误 | 检查代码中接口参数 fileid 是否为空 |
32785 | 语音转文本翻译返回错误 | 离线语音后台错误,请分析日志,获取后台返回给客户端的真正错误码,并联系后台同事协助解决 |
32787 | 转文本成功,文本翻译服务未开通 | 需要在控制台开通文本翻译服务 |
32788 | 转文本成功,文本翻译语言参数不支持 | 重新检查传入参数 |
示例代码
handleGMEEvent(event) {switch (event.code) {//接收出现错误的情况case "ERROR":console.log("Error" , event)break;//转文本完成case "ITMG_MAIN_EVNET_TYPE_PTT_TRANSLATOR_COMPLETE":console.log("ITMG_MAIN_EVNET_TYPE_PTT_TRANSLATOR_COMPLETE" ,event)this.translte_text.string = event.data.message.text;break;}}