

关键词标签: #SIEM #安全信息管理 #事件管理 #系统架构 #网络安全 #数据分析 #威胁检测
本文适用于企业安全架构师、IT管理人员、网络安全从业者等相关技术人员参考学习。
在当今数字化时代,企业面临着越来越复杂的网络安全威胁。就像城市需要一套完善的监控系统来维护治安一样,企业也需要一套强大的安全信息与事件管理(SIEM)系统来守护数字资产的安全。
SIEM系统就像是企业安全的"大脑",它能够:
想象一下,如果没有SIEM系统,安全团队就像是在茫茫大海中寻找一根针,而有了SIEM,就像是装备了雷达和导航系统的现代化舰队。
SIEM系统的整体架构可以分为四个层次,每一层都承担着不同的职责,就像是一个训练有素的安全团队。

数据源层:就像是遍布城市的摄像头和传感器,负责收集各种安全相关的信息。
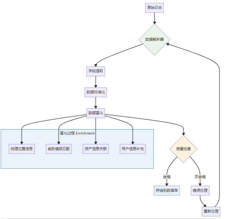
数据处理层:相当于信息处理中心,将原始数据"翻译"成系统能够理解的标准格式。
分析引擎层:这是SIEM的"智慧大脑",负责从海量数据中发现异常和威胁。
展示应用层:为安全分析师提供直观的操作界面,就像是指挥中心的大屏幕。
数据采集是SIEM系统的"眼睛和耳朵",需要支持多种数据源和采集方式。

数据处理引擎就像是一个高效的"翻译官",能够将各种"方言"转换成统一的"普通话"。

关联分析引擎是SIEM的"侦探",能够从看似无关的事件中发现隐藏的攻击模式。

SIEM系统中的数据流转就像是城市的交通系统,需要保证高效、稳定的数据传输。

不同类型的数据需要采用不同的存储策略,就像图书馆的分类管理一样:
对于大型企业,SIEM系统需要采用分布式部署架构来支撑海量数据处理需求。

高可用性是SIEM系统的生命线,任何中断都可能导致安全盲区。

SIEM系统本身也需要强大的安全防护,就像守护者也需要保护自己一样。

SIEM系统的建设不是一蹴而就的,需要像建房子一样,打好地基,逐步完善。

问题 | 原因 | 解决方案 |
|---|---|---|
告警过多 | 规则配置不当 | 优化规则,建立白名单 |
性能瓶颈 | 数据量超出设计 | 扩容硬件,优化架构 |
误报率高 | 缺乏上下文信息 | 增加数据源,完善规则 |
响应缓慢 | 查询效率低下 | 优化索引,改进算法 |
SIEM系统架构设计是一个复杂但至关重要的工程,就像建造一座现代化的安全堡垒。通过合理的架构设计,我们可以构建出一个高效、稳定、可扩展的安全防护体系。
核心要点回顾:
🏗️ 分层架构:数据源层、处理层、分析层、应用层各司其职
🔄 数据流转:从采集到存储的完整数据生命周期管理
🚀 高可用性:通过分布式部署和容灾机制保障系统稳定
🛡️ 安全防护:系统本身的安全防护不可忽视
📈 持续优化:SIEM系统需要根据威胁态势持续演进
记住,最好的SIEM系统不是功能最复杂的,而是最适合企业实际需求的。就像选择武器一样,适合自己的才是最好的。在数字化转型的浪潮中,让我们用智慧的SIEM系统为企业的数字资产保驾护航!