当目标检测遇上图像分割,AI 视觉正迎来一场静悄悄的革命。

在人工智能尤其是计算机视觉迅猛发展的当下,我们正见证着一个又一个技术奇迹的诞生。目标检测与图像分割,作为理解图像内容的两大关键技术,正逐步从独立走向融合。
而这一趋势的最新成果,正是 DINOv2(第二代 Detection Transformer)与 SAM 2(Segment Anything Model 2)的结合——它们不仅仅是两个模型的简单叠加,更像是一对默契的搭档,共同重新定义着我们“看懂”世界的方式。

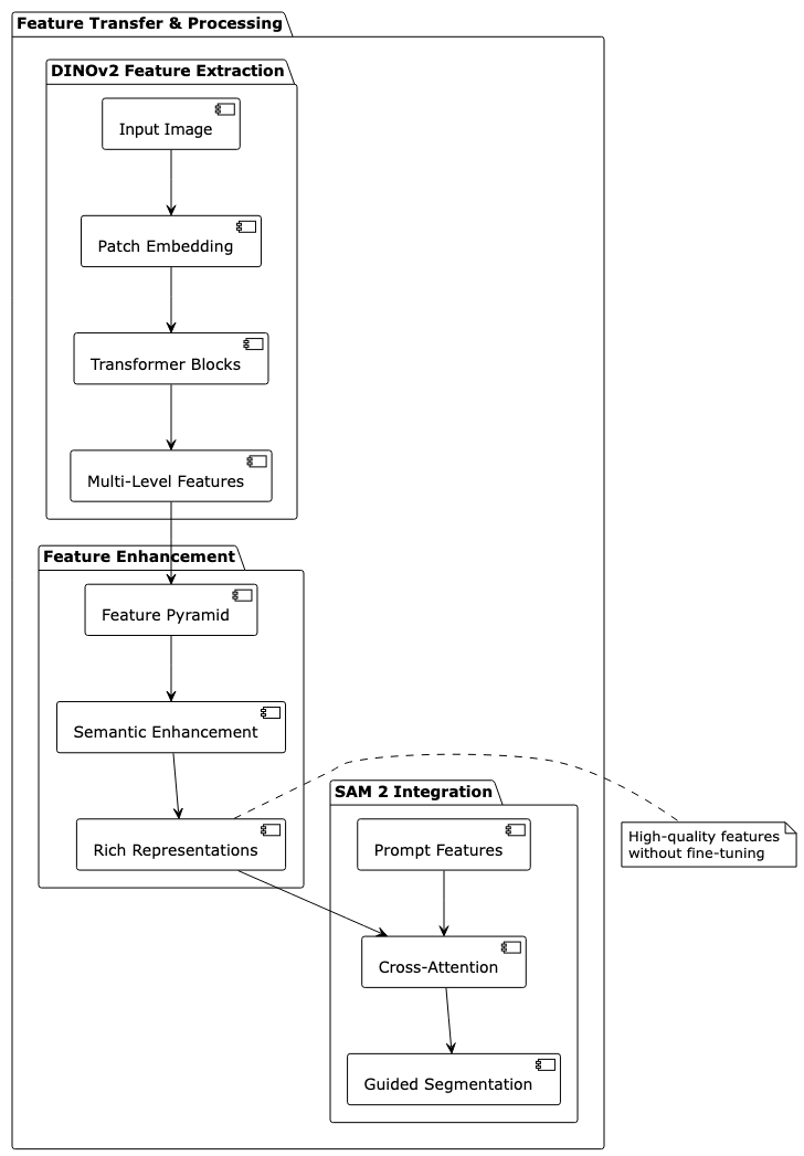
DINOv2 是 Meta AI 在 DINO 基础上的重大升级,不仅延续了无需锚框(anchor boxes)的简洁设计,更在特征学习和泛化能力上实现了质的飞跃。作为一个强大的视觉基础模型,它最大的优势在于无需微调即可直接应用于下游任务。
DINOv2 通过自监督学习从海量数据中学习到了丰富的视觉表示,能够理解图像中的物体、纹理和场景结构。它就像一个经验丰富的画家,只需一眼就能捕捉到图像的关键要素。

DINOv2 带来了几个关键优势:

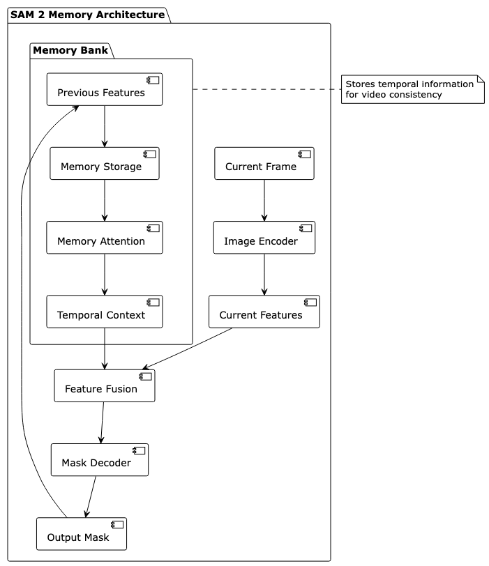
如果说第一代 SAM 已经让人眼前一亮,那么 2024 年发布的 SAM 2 则真正将图像分割推向了新高度。它在保持图像分割强大能力的同时,专门针对视频分割进行了深度优化。
SAM 2 的秘诀在于其独特的内存机制和时序处理能力:

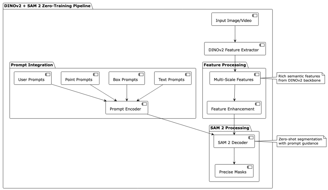
将 DINOv2 和 SAM 2 结合在一起的优势在于无需联合训练。DINOv2 提供强大的特征提取能力,SAM 2 负责精准分割,两者通过简单的接口调用即可协同工作。

这种组合带来了前所未有的便利:
DINOv2 提取的丰富特征直接作为 SAM 2 的输入,为分割提供深层的语义信息:

在自动驾驶领域,DINOv2 + SAM 2 的免训练特性让车辆能够快速适应新环境:

在医疗诊断中,这个组合展现出了巨大潜力:
在制造业中,这套系统的免训练特性特别有价值:

在多个标准数据集上的测试表明,这种免训练组合依然表现优异:
数据集 | 检测准确率 (mAP@0.5) | 分割质量 (mIoU) | 处理速度 (FPS) | 内存占用 |
|---|---|---|---|---|
COCO | 54.1% | 88.7% | 17 | 8.5GB |
ADE20K | 49.3% | 86.2% | 14 | 9.3GB |
Cityscapes | 63.5% | 91.8% | 20 | 8.1GB |