首页
学习
活动
专区
圈层
工具
发布
社区首页 >专栏 >API 安全难在哪?这篇是我见过讲得最透的架构方案

API 安全难在哪?这篇是我见过讲得最透的架构方案

作者头像
蓝葛亮
发布2025-11-06 16:53:05
发布2025-11-06 16:53:05
2130
举报

1. API安全的"危机四伏"

在这个API满天飞的时代,你的API就像是一扇扇通往数据宝库的大门。如果安全防护不到位,那就相当于把家门钥匙挂在门外,还贴个小纸条写着"欢迎光临"。

现代应用架构中,API已经成为了连接前端、后端、第三方服务的"血管",一旦这些血管出现问题,整个系统就可能面临:

  • 数据泄露:敏感信息被恶意获取
  • 服务滥用:API被恶意调用导致资源耗尽
  • 注入攻击:恶意代码通过API参数注入系统
  • 权限提升:攻击者获得超出预期的系统权限

所以,设计一个robust的API安全架构不是可选项,而是必需品。

2. 安全架构设计的五大支柱

好的API安全架构就像一座坚固的城堡,需要多道防线:

这五大支柱缺一不可,就像五根手指,握成拳头才有力量。

3. 身份认证与授权的"双保险"

身份认证:你是谁?

身份认证就像是门卫查身份证,要确保调用API的确实是"自己人"。

常用的认证方式包括:

  • JWT Token:自包含,无状态,适合分布式系统
  • OAuth 2.0:标准化的授权框架,适合第三方集成
  • API Key:简单直接,适合内部系统调用
  • mTLS:双向TLS认证,安全性最高
授权控制:你能干什么?

有了身份认证,还需要授权控制来限制"你能访问什么资源"。

4. API网关:你的安全守门员

API网关就像是一个超级保安,站在系统的最前面,对所有进出的请求进行"安检"。

API网关的核心功能:

  • 统一入口:所有API调用的单点入口
  • 认证授权:集中处理身份验证和权限控制
  • 流量控制:防止API被恶意刷调用
  • 安全策略:实施各种安全规则和过滤器
  • 监控日志:记录所有API调用,便于审计

5. 数据传输的"金钟罩"

数据在网络中传输就像是快递包裹,需要层层包装保护。

传输加密
数据保护策略
  • 传输中加密:使用TLS 1.3,确保数据在传输过程中不被窃听
  • 存储加密:敏感数据落地时进行加密存储
  • 字段级加密:对特别敏感的字段(如身份证、银行卡号)进行单独加密
  • 数据脱敏:在日志和监控中对敏感数据进行脱敏处理

6. 监控告警的"千里眼"

没有监控的系统就像是蒙着眼睛开车,随时可能出事故。

关键监控指标:

  • 调用量异常:突然的流量激增可能是攻击信号
  • 错误率飙升:可能存在系统问题或攻击行为
  • 响应时间异常:可能是性能问题或DDoS攻击
  • 异常IP:来自可疑地理位置的大量请求
  • 认证失败:频繁的认证失败可能是暴力破解

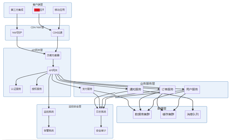
7. 完整安全架构示例

让我们把前面讲的所有要素整合成一个完整的安全架构:

这个架构的核心特点:

  1. 多层防护:从CDN到业务服务,层层设防
  2. 集中管理:认证授权集中在网关层处理
  3. 服务隔离:业务服务之间相互隔离,减少攻击面
  4. 全面监控:每一层都有相应的监控和日志记录

8. 最佳实践清单

开发阶段
  • ✅ 使用HTTPS/TLS进行所有API通信
  • ✅ 实施强身份认证(JWT、OAuth 2.0)
  • ✅ 采用最小权限原则进行权限设计
  • ✅ 对所有输入进行严格验证和过滤
  • ✅ 使用标准的错误码,避免泄露敏感信息
部署阶段
  • ✅ 部署API网关进行统一管理
  • ✅ 配置合理的流量限制和熔断机制
  • ✅ 启用全面的日志记录和监控
  • ✅ 定期更新和轮换密钥/证书
  • ✅ 建立完善的告警和响应机制
运维阶段
  • ✅ 定期进行安全评估和漏洞扫描
  • ✅ 监控异常流量和可疑行为
  • ✅ 及时更新安全补丁和依赖库
  • ✅ 建立应急响应和事故处理流程
  • ✅ 定期备份和测试灾难恢复方案

总结

API安全架构设计不是一蹴而就的事情,需要在设计、开发、部署、运维的每个环节都考虑安全因素。记住,安全不是事后补救,而是要从一开始就融入到架构设计中。

就像修建一座城堡,不能等敌人打到城门口了才想起来要建城墙。从认证授权的城门,到数据加密的护城河,再到监控告警的瞭望塔,每一道防线都至关重要。

在这个数字化的时代,API就是连接世界的桥梁,让我们一起把这座桥建得更加安全、更加稳固!

记住:安全架构设计的目标不是100%阻止所有攻击,而是让攻击的成本远高于收益,让我们的系统在面对威胁时能够优雅地应对。

本文参与 腾讯云自媒体同步曝光计划,分享自作者个人站点/博客。
原始发表:2025-11-06,如有侵权请联系 cloudcommunity@tencent.com 删除

本文分享自 作者个人站点/博客 前往查看

如有侵权,请联系 cloudcommunity@tencent.com 删除。

本文参与 腾讯云自媒体同步曝光计划  ,欢迎热爱写作的你一起参与!

评论
登录后参与评论
0 条评论
热度
最新
推荐阅读
目录
  • 1. API安全的"危机四伏"
  • 2. 安全架构设计的五大支柱
  • 3. 身份认证与授权的"双保险"
    • 身份认证:你是谁?
    • 授权控制:你能干什么?
  • 4. API网关:你的安全守门员
  • 5. 数据传输的"金钟罩"
    • 传输加密
    • 数据保护策略
  • 6. 监控告警的"千里眼"
  • 7. 完整安全架构示例
  • 8. 最佳实践清单
    • 开发阶段
    • 部署阶段
    • 运维阶段
  • 总结
领券
问题归档专栏文章快讯文章归档关键词归档开发者手册归档开发者手册 Section 归档