

说到多活架构,很多同学第一反应可能是"这玩意好高大上啊"。确实,多活架构听起来就像是互联网大厂的专利,但随着业务的发展,越来越多的公司都会面临这个问题。
想象一下这样的场景:你精心维护了好几年的系统,在某个风和日丽的下午突然机房断电了,或者更糟糕的是遇到了自然灾害。如果所有的服务都部署在一个机房,那就是妥妥的"一锅端"了。这时候,多活架构就像是给系统买了个保险,让你在面对各种突发情况时能够淡定地喝着咖啡说:“没事儿,还有备用机房呢。”
多活架构解决的核心问题:

上图展示了传统单机房架构与多活架构的根本差异。传统架构就像把所有鸡蛋放在一个篮子里,一旦篮子掉了,鸡蛋全碎;而多活架构则是多个篮子分散风险,即使一个出问题,其他的还能正常工作。
在正式开始设计之前,我们先搞清楚几个容易混淆的概念。这就像学开车前要先搞明白油门和刹车一样,基础概念不清楚,后面容易翻车。
冷备:就像家里的应急手电筒,平时放在抽屉里不用,停电了才拿出来。数据是全量备份的,但平时不接受用户请求。
热备:类似于家里的UPS电源,平时就在待机状态,一断电立马接管。系统在运行,但不承担业务流量。
双活:两个机房都在干活,就像左右手一起工作,任何一个出问题,另一个都能立即顶上。
多活:多个机房同时提供服务,流量按规则分配,是双活的升级版。

这张图清晰地展示了不同多活架构的特点。同城双活就像在同一个小区的不同栋楼里放设备,网络延迟很小;而异地多活则像在不同城市开分公司,距离远了但覆盖面更广。
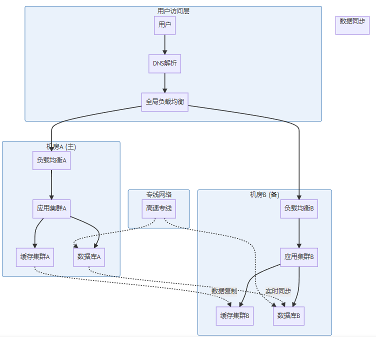
同城双活是多活架构的入门款,相对来说比较好实现,也是很多公司的首选。就像学游泳要从浅水区开始一样。

这个架构图展示了同城双活的核心要素:两个机房各自独立运行,通过专线进行数据同步。就像两个人在不同的办公室工作,但通过内部电话保持沟通。
在同城双活中,流量分配有几种策略:
主备模式:平时机房A承担所有流量,机房B待机。这种方式简单但有点浪费资源。
负载分担模式:两个机房按比例承担流量,比如7:3或6:4。这样资源利用率更高。
按业务拆分:核心业务走机房A,非核心业务走机房B。这样可以根据业务重要性做差异化部署。
数据同步是同城双活的关键,主要有以下几种方案:

这个时序图说明了两种主要的数据同步模式。主从同步就像一个人说话,另一个人过一会儿重复;而双主同步则像两个人同时说话,需要协调好时机。
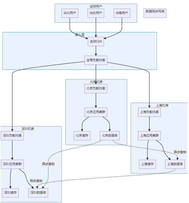
异地多活是多活架构的高级版本,复杂度会有质的提升。就像从骑自行车升级到开飞机,需要掌握更多技能。

这个架构图展示了典型的异地三活架构。三个机房形成一个三角形,相互之间都有数据同步通道。就像三个好朋友,彼此之间都保持联系,任何一个出问题,其他两个都能互相支援。
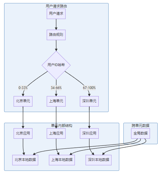
异地多活的核心是单元化,把整个系统按照某种维度切分成多个相对独立的单元。

这张图说明了单元化的核心思想:把用户和数据按照一定规则分配到不同的单元,每个单元相对独立。就像把一个大食堂分成几个小食堂,每个小食堂服务一部分人,这样即使一个食堂出问题,其他食堂还能正常营业。
数据同步是多活架构的核心难题,就像多个人同时编辑一份文档,如何保证大家看到的内容一致。
在设计数据同步方案之前,首先要对数据进行分类:

这个分类很重要,就像整理房间要先分类物品一样。不同类型的数据需要不同的同步策略。
数据库级别同步:
消息队列同步:
应用级别同步:

这个时序图展示了数据冲突的处理过程。就像两个人同时修改同一份文档,需要有明确的规则来决定谁的修改生效。
流量调度是多活架构的大脑,负责决定用户请求应该路由到哪个机房。

这个调度引擎就像交通指挥系统,根据实时路况(监控指标)来决定车辆(用户请求)应该走哪条路(机房)。

这个故障切换过程就像救护车出动,需要快速、准确、有序。监控系统是110报警中心,负载均衡是调度中心,各个机房是救护车。
多活架构虽然强大,但也有很多坑等着你。下面是一些常见的问题和解决方案,可以让你少走弯路。
问题:异地多活最大的坑就是数据一致性。很多团队在测试环境一切正常,上了生产环境就各种数据不一致。
解决方案:

问题:分布式事务在异地多活中是个大难题,网络延迟让事务的复杂度指数级增长。
解决方案:
问题:多活架构的监控比单机房复杂得多,很多故障是在监控盲区发生的。
解决方案:
问题:多活架构的成本是单机房的数倍,很多公司最后发现养不起。
解决方案:
多活架构设计是一个复杂的系统工程,需要考虑业务特点、技术实现、成本控制等多个方面。就像盖房子一样,地基要打牢,设计要合理,施工要精细。
多活架构不是银弹,但在恰当的场景下,它确实能够显著提升系统的可用性和用户体验。记住,最好的架构不是最复杂的架构,而是最适合你业务的架构。在设计多活架构时,要时刻问自己三个问题:这个设计解决了什么问题?带来了什么新问题?值不值得这么做?
最后,多活架构的成功实施需要整个团队的配合,从开发到运维,从产品到测试,每个人都需要理解多活架构的特点和要求。只有这样,才能真正做到"多活不翻车"。