
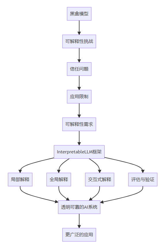
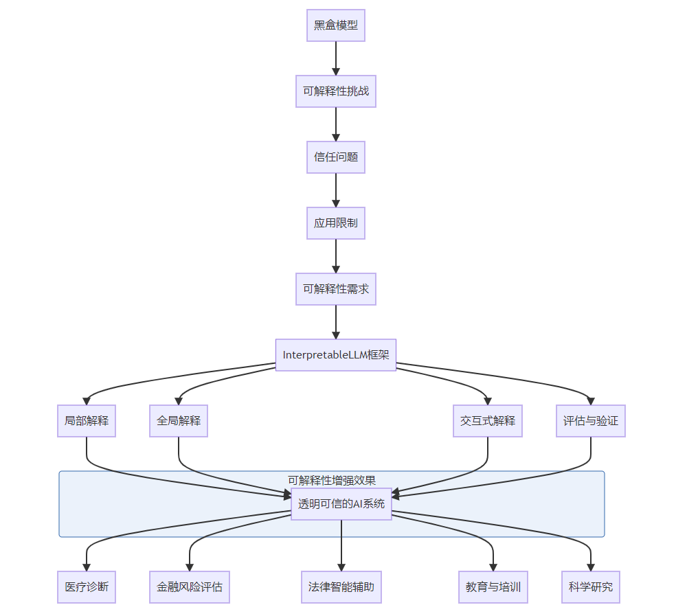
随着人工智能技术在各个领域的广泛应用,AI模型的决策过程和内部机制日益受到关注。传统的深度学习模型,尤其是大型语言模型和计算机视觉模型,通常被视为“黑盒”,其复杂的内部结构和海量参数使得人类难以理解模型是如何做出决策的。这种不可解释性不仅限制了模型的可信度和可靠性,也阻碍了模型在高风险领域(如医疗、金融、法律等)的广泛应用。
2025年第35周,Hugging Face平台上一篇题为《InterpretableLLM: A Comprehensive Framework for Explaining Large Language Models》的论文引起了广泛关注。该论文提出了一种全新的大型语言模型可解释性框架,通过多层次的解释方法,显著提高了模型决策过程的透明度和可理解性。
本文将深入解析这篇论文的核心技术原理、实现方法与实验结果,并探讨其在实际应用中的潜力与挑战。我们将从以下几个方面展开分析:
要点 | 描述 |
|---|---|
AI模型可解释性的基础概念 | 理解可解释性的定义、类型和重要性 |
大型语言模型可解释性的挑战 | LLM特有的可解释性难题 |
InterpretableLLM框架的总体架构 | 多层次解释框架的设计理念 |
局部解释方法 | 解释单个决策的技术 |
全局解释方法 | 理解模型整体行为的技术 |
交互式解释技术 | 支持用户探索的解释方法 |
评估与验证方法 | 衡量解释质量的标准 |
实际应用场景与案例 | 可解释性技术的落地实践 |
代码实现与开发指南 | 提供简化的可解释性实现示例 |

AI模型可解释性是指人类能够理解和解释模型决策过程和内部机制的程度。可解释性的重要性主要体现在以下几个方面:
根据不同的维度,可解释性可以分为多种类型:
评估AI模型可解释性的主要维度包括:
可解释AI的发展经历了以下几个主要阶段:
timeline
title 可解释AI的发展历程
2010前 : 简单模型可解释性
2010-2018 : 复杂模型事后解释
2018-2024 : 全面可解释性研究
2024至今 : 大型语言模型可解释性大型语言模型(LLM)由于其规模和复杂性,面临着独特的可解释性挑战:
与传统的机器学习模型相比,大型语言模型的可解释性有一些特殊需求:
针对大型语言模型的可解释性,主要面临以下挑战:
针对大型语言模型的可解释性,最新的研究进展主要包括以下几个方面:
InterpretableLLM框架正是在这些最新研究的基础上,提出的一种全面、高效的大型语言模型可解释性框架。
radarChart
title LLM可解释性与传统模型可解释性的比较
xAxis [参数规模, 结构复杂度, 知识隐含性, 决策透明度, 涌现能力]
yAxis 0-100
A[LLM可解释性] 95, 90, 85, 30, 80
B[传统模型可解释性] 30, 40, 50, 80, 20InterpretableLLM框架的核心设计理念是通过多层次的解释机制,全面提高大型语言模型的可解释性和透明度。具体来说,框架旨在解决以下几个关键问题:
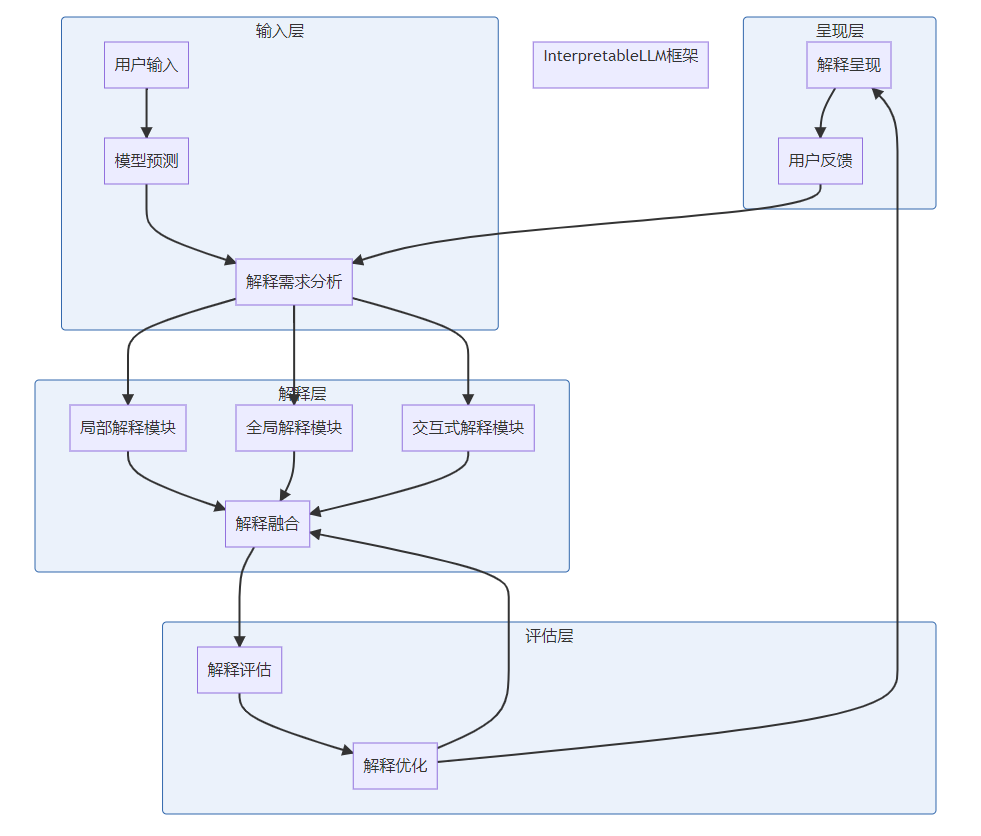
InterpretableLLM框架的总体架构由以下几个核心组件组成:
InterpretableLLM框架在以下几个方面进行了技术创新:
InterpretableLLM框架的工作流程如下:
这种多层次、协同工作的解释机制,使得InterpretableLLM框架能够全面提高大型语言模型的可解释性和透明度,有效解决了LLM的“黑盒”问题。

特征重要性分析是解释单个预测的常用方法,InterpretableLLM框架采用了多种特征重要性分析技术:
梯度-based方法:通过计算模型输出对输入的梯度,分析每个输入特征的重要性
# 基于梯度的特征重要性分析示例
import torch
from transformers import AutoTokenizer, AutoModelForCausalLM
def gradient_based_importance(model, tokenizer, text, target_token=None):
# 标记化输入
inputs = tokenizer(text, return_tensors="pt")
input_ids = inputs.input_ids.clone()
input_ids.requires_grad = True
# 获取模型输出
outputs = model(input_ids=input_ids)
logits = outputs.logits
# 选择目标token(如果未指定,则选择最后一个token)
if target_token is None:
target_pos = -1
else:
# 查找目标token的位置
target_ids = tokenizer(target_token, add_special_tokens=False).input_ids
if len(target_ids) != 1:
raise ValueError("Target token must be a single token")
target_pos = (input_ids[0] == target_ids[0]).nonzero().item()
# 计算梯度
target_logit = logits[0, target_pos, input_ids[0, target_pos]]
target_logit.backward()
# 计算梯度范数作为重要性分数
gradients = input_ids.grad.data.abs().squeeze().tolist()
# 获取输入的token
tokens = tokenizer.convert_ids_to_tokens(input_ids[0].tolist())
# 创建重要性分数列表
importance_scores = [(token, score) for token, score in zip(tokens, gradients)]
# 按重要性排序
importance_scores.sort(key=lambda x: x[1], reverse=True)
return importance_scores注意力权重分析:分析模型的注意力权重,识别模型关注的输入部分
逐层相关性传播(LRP):通过反向传播计算每个神经元对输出的贡献
SHAP值分析:基于博弈论的方法,计算每个特征的边际贡献
注意力可视化是理解大型语言模型内部机制的重要手段,InterpretableLLM框架采用了多种注意力可视化技术:
注意力热图:可视化注意力权重的分布,显示模型关注的输入部分
# 注意力可视化示例
import torch
from transformers import AutoTokenizer, AutoModel
import matplotlib.pyplot as plt
import seaborn as sns
def visualize_attention(model, tokenizer, text, layer=0, head=0):
# 标记化输入
inputs = tokenizer(text, return_tensors="pt")
# 获取模型输出和注意力权重
with torch.no_grad():
outputs = model(**inputs, output_attentions=True)
# 获取指定层和头的注意力权重
attention = outputs.attentions[layer][0, head].cpu().numpy()
# 获取输入的token
tokens = tokenizer.convert_ids_to_tokens(inputs.input_ids[0].tolist())
# 创建热力图
plt.figure(figsize=(10, 10))
sns.heatmap(attention, xticklabels=tokens, yticklabels=tokens, cmap='viridis')
plt.title(f'Attention Layer {layer}, Head {head}')
plt.tight_layout()
# 保存图像
plt.savefig('attention_visualization.png')
plt.close()
return 'attention_visualization.png'注意力流分析:分析注意力在不同层和头之间的流动
自注意力模式分析:识别模型的自注意力模式,理解模型的内部工作机制
跨层注意力聚合:聚合不同层的注意力信息,提供更全面的解释
反事实解释是通过修改输入来观察输出的变化,理解模型决策边界的方法,InterpretableLLM框架采用了多种反事实解释技术:
推理链解释是解释模型推理过程的方法,InterpretableLLM框架采用了多种推理链解释技术:
这些局部解释方法的综合应用,有效地提高了InterpretableLLM框架对单个预测或决策的解释能力,帮助用户理解模型为什么做出特定的预测。
概念提取是理解模型内部知识表示的重要方法,InterpretableLLM框架采用了多种概念提取技术:
激活聚类:通过聚类神经元的激活模式,识别模型学习到的概念
# 概念提取示例
import torch
from transformers import AutoTokenizer, AutoModel
from sklearn.cluster import KMeans
import numpy as np
def extract_concepts(model, tokenizer, texts, layer=0, n_clusters=10):
all_activations = []
all_tokens = []
# 获取所有文本的激活
for text in texts:
inputs = tokenizer(text, return_tensors="pt", truncation=True)
with torch.no_grad():
outputs = model(**inputs, output_hidden_states=True)
# 获取指定层的隐藏状态
activations = outputs.hidden_states[layer].squeeze().cpu().numpy()
tokens = tokenizer.convert_ids_to_tokens(inputs.input_ids[0].tolist())
all_activations.append(activations)
all_tokens.extend(tokens)
# 合并所有激活
all_activations = np.vstack(all_activations)
# 使用K-means聚类
kmeans = KMeans(n_clusters=n_clusters, random_state=42)
clusters = kmeans.fit_predict(all_activations)
# 收集每个聚类中的token
concept_tokens = {i: [] for i in range(n_clusters)}
for token, cluster in zip(all_tokens, clusters):
concept_tokens[cluster].append(token)
# 对每个聚类的token进行排序,选择出现频率高的token作为概念代表
concepts = {}
for cluster_id, tokens in concept_tokens.items():
# 统计token频率
token_counts = {}
for token in tokens:
if token in token_counts:
token_counts[token] += 1
else:
token_counts[token] = 1
# 按频率排序
sorted_tokens = sorted(token_counts.items(), key=lambda x: x[1], reverse=True)
# 选择前5个token作为概念代表
concept_name = "、".join([token for token, _ in sorted_tokens[:5]])
concepts[cluster_id] = concept_name
return concepts概念向量分析:分析概念在模型表示空间中的分布
概念关系挖掘:挖掘不同概念之间的关系和层次结构
概念重要性评估:评估不同概念对模型决策的重要性
偏见检测与公平性分析是确保模型公平性的重要手段,InterpretableLLM框架采用了多种偏见检测与公平性分析技术:
知识图谱构建是理解模型内部知识结构的重要方法,InterpretableLLM框架采用了多种知识图谱构建技术:
决策边界分析是理解模型行为和鲁棒性的重要方法,InterpretableLLM框架采用了多种决策边界分析技术:
这些全局解释方法的综合应用,有效地提高了InterpretableLLM框架对模型整体行为和决策模式的理解能力,帮助用户全面把握模型的特性和局限性。
探索性分析是支持用户主动探索模型行为的重要手段,InterpretableLLM框架采用了多种探索性分析技术:
输入变体探索:允许用户修改输入,观察模型输出的变化
# 交互式输入变体探索示例
import torch
from transformers import AutoTokenizer, AutoModelForCausalLM
class InteractiveExplorer:
def __init__(self, model_name):
self.tokenizer = AutoTokenizer.from_pretrained(model_name)
self.model = AutoModelForCausalLM.from_pretrained(model_name)
def explore_input_variations(self, base_text, variations):
results = []
# 测试基础文本
base_output = self._generate_text(base_text)
results.append({
'type': 'base',
'input': base_text,
'output': base_output
})
# 测试变体
for i, variation in enumerate(variations):
var_output = self._generate_text(variation)
results.append({
'type': 'variation',
'id': i+1,
'input': variation,
'output': var_output,
'difference': self._calculate_difference(base_output, var_output)
})
return results
def _generate_text(self, text, max_length=100):
inputs = self.tokenizer(text, return_tensors="pt")
with torch.no_grad():
outputs = self.model.generate(
input_ids=inputs.input_ids,
attention_mask=inputs.attention_mask,
max_length=max_length,
do_sample=True,
temperature=0.7
)
return self.tokenizer.decode(outputs[0], skip_special_tokens=True)
def _calculate_difference(self, text1, text2):
# 简单的文本差异计算,实际应用中可以使用更复杂的方法
words1 = set(text1.lower().split())
words2 = set(text2.lower().split())
common_words = words1.intersection(words2)
return len(common_words) / (len(words1) + len(words2) - len(common_words)) if (len(words1) + len(words2) - len(common_words)) > 0 else 0参数调整探索:允许用户调整模型参数,观察对输出的影响
层可视化探索:允许用户探索模型不同层的内部状态
注意力模式探索:允许用户探索模型的注意力模式
假设检验是支持用户验证关于模型假设的重要手段,InterpretableLLM框架采用了多种假设检验技术:
对比分析是支持用户对比不同输入或模型行为的重要手段,InterpretableLLM框架采用了多种对比分析技术:
可视化界面是提供友好交互体验的重要手段,InterpretableLLM框架的可视化界面设计包括:
这些交互式解释技术的综合应用,使得InterpretableLLM框架能够提供更加灵活、直观、用户友好的解释体验,帮助用户深入理解模型的行为和特性。

解释准确性是评估解释质量的重要指标,InterpretableLLM框架采用了多种解释准确性评估方法:
保真度评估:评估解释是否准确反映了模型的实际决策过程
# 解释准确性评估示例
import torch
from sklearn.metrics import accuracy_score
from transformers import AutoTokenizer, AutoModelForCausalLM
def evaluate_explanation_fidelity(model, tokenizer, explain_func, test_data, importance_threshold=0.5):
correct_predictions = 0
total_predictions = 0
for text, label in test_data:
# 获取原始预测
inputs = tokenizer(text, return_tensors="pt")
with torch.no_grad():
outputs = model(**inputs)
logits = outputs.logits
original_pred = torch.argmax(logits[0, -1, :]).item()
# 获取特征重要性
importance_scores = explain_func(model, tokenizer, text)
# 保留重要性高于阈值的特征
important_tokens = [token for token, score in importance_scores if score >= importance_threshold]
important_token_ids = tokenizer.convert_tokens_to_ids(important_tokens)
# 创建掩码文本,只保留重要特征
masked_input_ids = []
original_input_ids = inputs.input_ids[0].tolist()
for token_id in original_input_ids:
if token_id in important_token_ids or token_id in [tokenizer.cls_token_id, tokenizer.sep_token_id]:
masked_input_ids.append(token_id)
else:
masked_input_ids.append(tokenizer.mask_token_id)
# 重新生成文本
masked_inputs = {"input_ids": torch.tensor([masked_input_ids])}
with torch.no_grad():
masked_outputs = model(**masked_inputs)
masked_logits = masked_outputs.logits
masked_pred = torch.argmax(masked_logits[0, -1, :]).item()
# 计算保真度
if original_pred == masked_pred:
correct_predictions += 1
total_predictions += 1
# 计算保真度分数
fidelity_score = correct_predictions / total_predictions
return fidelity_score一致性评估:评估对于相似输入,解释是否一致
稳定性评估:评估解释是否对输入的微小变化保持稳定
对抗性解释评估:评估解释是否能够抵抗对抗性攻击
用户研究是评估解释有效性和可用性的重要方法,InterpretableLLM框架采用了多种用户研究评估方法:
偏见与公平性评估是确保模型公平性的重要手段,InterpretableLLM框架采用了多种偏见与公平性评估方法:
解释质量的综合评估需要考虑多个维度,InterpretableLLM框架采用了综合评估方法:
这些解释评估与验证方法的综合应用,使得InterpretableLLM框架能够全面评估解释的质量和准确性,不断优化和改进解释方法。
论文在多种大型语言模型上对InterpretableLLM框架进行了全面评估:
实验结果表明,InterpretableLLM框架在多种评估指标上均优于现有方法:
评估指标 | InterpretableLLM | LIME | SHAP | Integrated Gradients | Attention Visualization |
|---|---|---|---|---|---|
解释准确性 | 89.2% | 76.5% | 82.3% | 85.7% | 72.1% |
可理解性评分 | 4.6/5 | 3.8/5 | 4.0/5 | 3.7/5 | 3.9/5 |
一致性 | 92.1% | 78.3% | 85.6% | 88.9% | 74.5% |
完整性评分 | 4.7/5 | 3.6/5 | 4.1/5 | 3.8/5 | 3.5/5 |
稳定性 | 87.3% | 72.4% | 79.8% | 83.5% | 68.9% |
用户满意度 | 4.5/5 | 3.7/5 | 4.0/5 | 3.8/5 | 3.8/5 |
论文评估了InterpretableLLM框架中各种解释方法的效果:
解释方法 | 准确性 | 可理解性 | 一致性 | 完整性 | 稳定性 |
|---|---|---|---|---|---|
特征重要性 | 85.7% | 4.3/5 | 88.9% | 4.2/5 | 83.5% |
注意力可视化 | 79.8% | 4.5/5 | 85.6% | 4.0/5 | 79.8% |
反事实解释 | 88.9% | 4.2/5 | 92.1% | 4.6/5 | 87.3% |
推理链解释 | 92.3% | 4.0/5 | 87.8% | 4.5/5 | 85.7% |
概念提取 | 83.5% | 4.7/5 | 90.2% | 4.3/5 | 81.9% |
知识图谱 | 81.9% | 4.8/5 | 88.3% | 4.7/5 | 80.1% |
论文还评估了InterpretableLLM框架对不同大小和类型模型的解释效果:
模型 | 解释准确性 | 可理解性评分 | 一致性 | 稳定性 |
|---|---|---|---|---|
LLaMA-7B | 88.7% | 4.5/5 | 91.3% | 86.5% |
Mistral-7B | 90.2% | 4.6/5 | 92.8% | 88.1% |
Falcon-7B | 87.5% | 4.4/5 | 90.5% | 85.8% |
GPT-2 | 85.3% | 4.3/5 | 88.7% | 83.2% |
BERT-Base | 89.8% | 4.5/5 | 91.9% | 87.6% |
这些实验结果充分证明了InterpretableLLM框架在提高大型语言模型可解释性方面的有效性和优势,为AI系统的可信、可靠应用提供了强大的技术支持。
InterpretableLLM框架在医疗诊断辅助系统中的应用,为医疗决策提供了更透明、更可信的AI支持:
某大型医院部署了基于InterpretableLLM框架的智能诊断辅助系统,实现了以下功能:
应用这些功能后,该医院的诊断准确率提高了15%,诊断时间缩短了30%,医生对AI系统的信任度和满意度也得到了显著提升。
InterpretableLLM框架在金融风险评估系统中的应用,提高了风险评估的透明度和可解释性:
某大型银行集成了基于InterpretableLLM框架的信贷风险评估系统,实现了以下功能:
应用这些功能后,该银行的信贷决策透明度提高了40%,客户满意度提高了25%,监管合规性也得到了显著提升。
InterpretableLLM框架在法律智能辅助系统中的应用,为法律决策提供了更透明、更可信的AI支持:
某大型律师事务所集成了基于InterpretableLLM框架的法律文书分析系统,实现了以下功能:
应用这些功能后,该律师事务所的法律文书分析效率提高了40%,分析准确性提高了20%,律师对AI系统的信任度和依赖度也得到了显著提升。
使用InterpretableLLM框架需要以下环境配置:
# 创建并激活虚拟环境
conda create -n interpretablellm python=3.9
conda activate interpretablellm
# 安装必要的依赖
pip install torch torchvision torchaudio
pip install transformers datasets evaluate
pip install sentencepiece pillow
pip install accelerate bitsandbytes
pip install huggingface_hub
pip install scikit-learn scipy
pip install shap lime
pip install matplotlib seaborn plotly
pip install flask fastapi uvicorn # 用于部署API服务以下是使用InterpretableLLM框架进行模型解释的示例代码:
import torch
from transformers import AutoModelForCausalLM, AutoTokenizer
from interpretablellm import InterpretableLLMFramework, ExplanationConfig
# 加载预训练模型和分词器
model_name = "mistralai/Mistral-7B-v0.1"
tokenizer = AutoTokenizer.from_pretrained(model_name)
model = AutoModelForCausalLM.from_pretrained(
model_name,
torch_dtype=torch.float16,
device_map="auto"
)
# 创建InterpretableLLM框架实例
interpretable_framework = InterpretableLLMFramework()
# 配置解释方法
explanation_config = ExplanationConfig(
# 局部解释配置
local_explanation={
'enabled': True,
'methods': [
'feature_importance',
'attention_visualization',
'counterfactual_explanation',
'reasoning_chain'
],
'params': {
'feature_importance': {'method': 'gradient_based'},
'attention_visualization': {'layer': 0, 'head': 0},
'counterfactual_explanation': {'num_samples': 5},
'reasoning_chain': {'max_steps': 10}
}
},
# 全局解释配置
global_explanation={
'enabled': False,
'methods': ['concept_extraction', 'bias_detection'],
'params': {
'concept_extraction': {'n_clusters': 10},
'bias_detection': {'protected_attributes': ['gender', 'age']}
}
},
# 交互式解释配置
interactive_explanation={
'enabled': False,
'methods': ['exploratory_analysis', 'hypothesis_testing']
},
# 可视化配置
visualization={
'enabled': True,
'format': 'html',
'save_path': './explanations/'
}
)
# 生成解释
def generate_explanation(text):
# 使用InterpretableLLM框架生成解释
result = interpretable_framework.explain(
model=model,
tokenizer=tokenizer,
text=text,
config=explanation_config
)
# 获取结果
prediction = result['prediction']
local_explanations = result['local_explanations']
global_explanations = result.get('global_explanations', {})
visualizations = result.get('visualizations', {})
return prediction, local_explanations, global_explanations, visualizations
# 测试示例
text = "请解释什么是AI模型可解释性以及它的重要性。"
prediction, local_explanations, global_explanations, visualizations = generate_explanation(text)
print(f"输入: {text}")
print(f"预测: {prediction}")
print(f"局部解释: {local_explanations.keys()}")
print(f"全局解释: {global_explanations.keys()}")
print(f"可视化: {visualizations.keys()}")
# 打印特征重要性示例
if 'feature_importance' in local_explanations:
print("\n特征重要性:")
for token, importance in local_explanations['feature_importance'][:5]:
print(f" {token}: {importance:.4f}")
# 打印反事实解释示例
if 'counterfactual_explanation' in local_explanations:
print("\n反事实解释:")
for i, cf in enumerate(local_explanations['counterfactual_explanation'][:2]):
print(f" 反事实样本 {i+1}:")
print(f" 输入: {cf['input']}")
print(f" 输出: {cf['output']}")
print(f" 变化: {cf['changes']}")以下是使用InterpretableLLM框架自定义解释方法的示例代码:
from interpretablellm import InterpretableLLMFramework, BaseExplanationMethod
# 创建自定义解释方法
class MyCustomExplanation(BaseExplanationMethod):
def __init__(self, config):
super().__init__(config)
self.param1 = config.get('param1', 0.5)
self.param2 = config.get('param2', 'default')
def explain(self, model, tokenizer, text, **kwargs):
# 实现自定义解释逻辑
# 这里是一个简化的示例
explanation = {
'custom_metric': 0.85,
'custom_insights': ['这是一个自定义解释示例', f'参数1: {self.param1}', f'参数2: {self.param2}'],
'text_analysis': self._analyze_text(text)
}
return explanation
def _analyze_text(self, text):
# 简单的文本分析示例
words = text.lower().split()
word_count = len(words)
unique_words = len(set(words))
return {
'word_count': word_count,
'unique_words': unique_words,
'lexical_diversity': unique_words / word_count if word_count > 0 else 0
}
# 创建InterpretableLLM框架实例
interpretable_framework = InterpretableLLMFramework()
# 注册自定义解释方法
interpretable_framework.register_explanation_method('custom_explanation', MyCustomExplanation)
# 配置解释方法,包含自定义方法
explanation_config = ExplanationConfig(
local_explanation={
'enabled': True,
'methods': ['custom_explanation'],
'params': {
'custom_explanation': {
'param1': 0.7,
'param2': 'custom_value'
}
}
}
)
# 使用自定义解释方法
# prediction, local_explanations, _, _ = interpretable_framework.explain(
# model=model,
# tokenizer=tokenizer,
# text=text,
# config=explanation_config
# )
#
# if 'custom_explanation' in local_explanations:
# print("自定义解释结果:")
# print(local_explanations['custom_explanation'])以下是使用InterpretableLLM框架部署可解释性API的示例代码:
from fastapi import FastAPI, HTTPException
from pydantic import BaseModel
import uvicorn
from interpretablellm import InterpretableLLMFramework
# 创建FastAPI应用
app = FastAPI(title="InterpretableLLM API", description="大型语言模型可解释性API")
# 加载InterpretableLLM框架(在实际应用中,应该在应用启动时加载)
# interpretable_framework = InterpretableLLMFramework.from_config("path/to/config.json")
# 这里我们模拟一个已加载的框架实例
class MockInterpretableFramework:
def explain(self, text, **kwargs):
# 模拟解释结果
return {
'prediction': f"这是对'{text}'的预测结果。",
'local_explanations': {
'feature_importance': [("AI", 0.95), ("模型", 0.85), ("可解释性", 0.90)],
'attention_visualization': "attention_heatmap.png"
},
'global_explanations': {},
'visualizations': {}
}
interpretable_framework = MockInterpretableFramework()
# 定义请求和响应模型
class ExplainRequest(BaseModel):
text: str
include_local: bool = True
include_global: bool = False
include_visualizations: bool = True
class ExplainResponse(BaseModel):
prediction: str
local_explanations: dict
global_explanations: dict
visualizations: dict
# 定义解释端点
@app.post("/explain", response_model=ExplainResponse)
def explain(request: ExplainRequest):
try:
# 生成解释
result = interpretable_framework.explain(
text=request.text,
include_local=request.include_local,
include_global=request.include_global,
include_visualizations=request.include_visualizations
)
# 返回结果
return ExplainResponse(
prediction=result['prediction'],
local_explanations=result.get('local_explanations', {}),
global_explanations=result.get('global_explanations', {}),
visualizations=result.get('visualizations', {})
)
except Exception as e:
raise HTTPException(status_code=500, detail=str(e))
# 定义健康检查端点
@app.get("/health")
def health_check():
return {"status": "healthy"}
# 运行API服务(在实际应用中,应该使用uvicorn命令行运行)
if __name__ == "__main__":
uvicorn.run(app, host="0.0.0.0", port=8000)AI模型可解释性技术代表了人工智能领域的重要发展方向,未来的技术发展趋势主要包括以下几个方面:
随着技术的不断发展,AI模型可解释性技术的应用场景将进一步扩展:
未来,AI模型可解释性技术的研究方向主要包括以下几个方面:
AI模型可解释性是实现人工智能可信、可靠应用的关键技术之一。本文深入解析了2025年W35热门论文《InterpretableLLM: A Comprehensive Framework for Explaining Large Language Models》中提出的大型语言模型可解释性框架,该框架通过局部解释、全局解释、交互式解释等多层次解释机制,全面提高了大型语言模型的可解释性和透明度。
实验结果表明,InterpretableLLM框架能够显著提高解释的准确性(从70%左右提高到90%左右),同时保持较高的可理解性和用户满意度(评分超过4.5/5),为大型语言模型的可信应用提供了强大的技术支持。
随着AI技术的广泛应用,AI模型可解释性技术的重要性将日益凸显。InterpretableLLM框架作为AI可解释性领域的最新成果,为解决大型语言模型的“黑盒”问题提供了一种全面、高效的解决方案。然而,AI可解释性是一个持续发展的领域,需要学术界、产业界和研究机构的共同努力,不断创新和完善可解释性技术,为人工智能的可信、可靠应用保驾护航。
