
在2025年的技术发展背景下,具身人工智能(Embodied AI)系统正朝着更加智能、自主和安全的方向演进。跨模态感知技术作为具身AI的核心能力,使其能够通过视觉、听觉、触觉等多种感官通道感知物理世界,构建全面的环境理解。然而,这种多源数据融合也带来了复杂的安全挑战。本章将深入探讨具身AI的跨模态感知原理、技术实现以及安全融合机制,从多源数据采集到协同防御策略,全面解析这一前沿领域的技术发展与安全保障。
人类认知系统的多模态融合机制为具身AI提供了重要启示:
现代具身AI系统集成的主要感知模态:
感知模态 | 传感器类型 | 数据特征 | 主要挑战 | 安全考量 |
|---|---|---|---|---|
视觉 | 摄像头、深度相机、红外相机 | 图像、视频、深度图 | 光照变化、遮挡、欺骗 | 图像对抗样本、视频篡改 |
听觉 | 麦克风阵列、声纳 | 声音波形、频谱 | 噪声干扰、远场识别 | 声信号注入、音频欺骗 |
触觉 | 力传感器、压力传感器 | 力学信号、压力分布 | 精度限制、漂移 | 传感器篡改、信号伪造 |
proprioception | 惯性测量单元、编码器 | 位置、姿态、加速度 | 累积误差、校准 | 信号干扰、数据篡改 |
环境感知 | 温度、湿度、气体传感器 | 环境参数 | 响应延迟、精度 | 传感器攻击、异常检测 |
通信感知 | Wi-Fi、蓝牙、雷达 | 信号强度、距离 | 干扰、多径效应 | 信号劫持、伪装攻击 |
从信息理论角度理解跨模态融合:
具身AI的跨模态感知架构通常包含以下核心组件:

现代具身AI系统的传感器网络设计考虑:
跨模态感知的实时性保障机制:
早期融合在特征层面进行信息整合:
晚期融合在决策层面进行结果整合:
混合融合结合早期和晚期融合的优势:
根据场景动态调整融合策略:
# 具身AI自适应跨模态融合框架示例
import numpy as np
from scipy.stats import entropy
class AdaptiveMultimodalFusion:
def __init__(self, modalities_config):
"""
初始化自适应跨模态融合系统
参数:
modalities_config: 包含各模态配置的字典
"""
self.modalities = list(modalities_config.keys())
self.modalities_config = modalities_config
self.weights_history = []
self.confidence_scores = {}
self.uncertainty_measures = {}
self.context_state = None
self.adaptation_history = []
def process_single_modality(self, modality_name, raw_data):
"""
处理单个模态的数据
参数:
modality_name: 模态名称
raw_data: 原始传感器数据
返回:
处理后的特征和置信度
"""
if modality_name not in self.modalities:
raise ValueError(f"未知的模态名称: {modality_name}")
config = self.modalities_config[modality_name]
# 数据预处理
processed_data = self._preprocess_data(raw_data, config["preprocessing"])
# 特征提取
features = self._extract_features(processed_data, config["feature_extraction"])
# 置信度估计
confidence = self._estimate_confidence(features, processed_data, modality_name)
# 不确定性估计
uncertainty = self._estimate_uncertainty(features, processed_data, modality_name)
# 更新状态
self.confidence_scores[modality_name] = confidence
self.uncertainty_measures[modality_name] = uncertainty
return features, confidence, uncertainty
def _preprocess_data(self, raw_data, preprocessing_config):
"""数据预处理"""
# 实际实现中包含降噪、归一化等操作
return raw_data # 简化实现
def _extract_features(self, processed_data, feature_config):
"""特征提取"""
# 实际实现中包含各种特征提取算法
return processed_data # 简化实现
def _estimate_confidence(self, features, processed_data, modality_name):
"""估计置信度分数"""
# 简化实现,实际应基于多种因素计算置信度
return np.random.uniform(0.5, 1.0)
def _estimate_uncertainty(self, features, processed_data, modality_name):
"""估计不确定性度量"""
# 简化实现,实际应基于熵、方差等计算不确定性
return np.random.uniform(0.0, 0.5)
def update_context(self, context_info):
"""
更新上下文信息
参数:
context_info: 包含当前环境状态的信息
"""
self.context_state = context_info
def calculate_adaptive_weights(self):
"""
根据当前状态计算自适应权重
返回:
各模态的权重字典
"""
weights = {}
total_confidence = 0.0
# 基础权重基于置信度
for modality in self.modalities:
conf = self.confidence_scores.get(modality, 0.5)
weights[modality] = conf
total_confidence += conf
# 归一化权重
if total_confidence > 0:
for modality in weights:
weights[modality] = weights[modality] / total_confidence
# 如果有上下文信息,根据场景调整权重
if self.context_state:
weights = self._adjust_weights_for_context(weights)
# 考虑历史表现调整权重
weights = self._adjust_weights_for_history(weights)
# 记录权重历史
self.weights_history.append({
"timestamp": np.datetime64('now'),
"weights": weights.copy(),
"context": self.context_state
})
return weights
def _adjust_weights_for_context(self, base_weights):
"""根据上下文调整权重"""
# 实际实现中根据不同场景类型动态调整权重
adjusted_weights = base_weights.copy()
if self.context_state.get("lighting_condition") == "low":
# 低光照条件下降低视觉权重,增加其他模态权重
if "visual" in adjusted_weights:
visual_weight = adjusted_weights["visual"]
adjusted_weights["visual"] *= 0.5
# 重新分配权重
weight_increase = visual_weight * 0.5
other_modalities = [m for m in adjusted_weights.keys() if m != "visual"]
if other_modalities:
increase_per_modality = weight_increase / len(other_modalities)
for modality in other_modalities:
adjusted_weights[modality] += increase_per_modality
# 归一化调整后的权重
total = sum(adjusted_weights.values())
if total > 0:
for m in adjusted_weights:
adjusted_weights[m] = adjusted_weights[m] / total
return adjusted_weights
def _adjust_weights_for_history(self, base_weights):
"""根据历史表现调整权重"""
# 简化实现,实际应基于历史准确性动态调整
return base_weights
def fuse_features(self, modality_features, weights):
"""
融合多模态特征
参数:
modality_features: 字典,键为模态名称,值为特征向量
weights: 各模态的权重
返回:
融合后的特征向量
"""
# 确保所有模态特征维度相同
feature_dim = None
for modality, features in modality_features.items():
if feature_dim is None:
feature_dim = len(features)
elif len(features) != feature_dim:
raise ValueError(f"特征维度不匹配: {modality} 有 {len(features)} 维,但期望 {feature_dim} 维")
# 加权融合特征
fused_features = np.zeros(feature_dim)
for modality, features in modality_features.items():
weight = weights.get(modality, 1.0/len(modality_features))
fused_features += weight * np.array(features)
return fused_features
def fuse_decisions(self, modality_decisions, weights):
"""
融合多模态决策结果
参数:
modality_decisions: 字典,键为模态名称,值为决策结果
weights: 各模态的权重
返回:
融合后的决策结果
"""
# 假设决策结果是类别概率分布
num_classes = None
for modality, decision in modality_decisions.items():
if num_classes is None:
num_classes = len(decision)
elif len(decision) != num_classes:
raise ValueError(f"类别数量不匹配: {modality} 有 {len(decision)} 个类别,但期望 {num_classes} 个")
# 加权融合决策
fused_decision = np.zeros(num_classes)
for modality, decision in modality_decisions.items():
weight = weights.get(modality, 1.0/len(modality_decisions))
fused_decision += weight * np.array(decision)
# 归一化
if np.sum(fused_decision) > 0:
fused_decision = fused_decision / np.sum(fused_decision)
return fused_decision
def detect_modality_anomalies(self):
"""
检测各模态数据中的异常
返回:
异常检测结果字典
"""
anomalies = {}
for modality in self.modalities:
# 基于置信度和不确定性检测异常
confidence = self.confidence_scores.get(modality, 0.0)
uncertainty = self.uncertainty_measures.get(modality, 1.0)
# 简单的异常检测逻辑
if confidence < 0.3 or uncertainty > 0.7:
anomalies[modality] = {
"is_anomalous": True,
"confidence": confidence,
"uncertainty": uncertainty,
"suggestion": "降低该模态权重或重新校准传感器"
}
else:
anomalies[modality] = {
"is_anomalous": False,
"confidence": confidence,
"uncertainty": uncertainty
}
# 检测模态间不一致性
inter_modality_anomalies = self._detect_inter_modality_inconsistencies()
return {
"intra_modality_anomalies": anomalies,
"inter_modality_anomalies": inter_modality_anomalies
}
def _detect_inter_modality_inconsistencies(self):
"""检测模态间的不一致性"""
# 简化实现,实际应比较不同模态的输出一致性
return {"detected": False, "details": "各模态数据一致"}
def adapt_to_anomalies(self, anomaly_results):
"""
根据异常检测结果调整系统
参数:
anomaly_results: 异常检测结果
返回:
适应措施
"""
adaptations = []
# 处理单模态异常
for modality, result in anomaly_results["intra_modality_anomalies"].items():
if result["is_anomalous"]:
adaptations.append({
"type": "weight_adjustment",
"modality": modality,
"action": "decrease_weight",
"reason": f"置信度过低({result['confidence']:.2f})或不确定性过高({result['uncertainty']:.2f})"
})
# 处理模态间不一致
if anomaly_results["inter_modality_anomalies"]["detected"]:
adaptations.append({
"type": "fusion_strategy_change",
"action": "switch_to_robust_fusion",
"reason": "检测到模态间数据不一致"
})
# 记录适应历史
self.adaptation_history.append({
"timestamp": np.datetime64('now'),
"adaptations": adaptations,
"anomaly_results": anomaly_results
})
return adaptations
def generate_fusion_report(self):
"""
生成融合系统报告
返回:
系统状态和性能报告
"""
report = {
"timestamp": np.datetime64('now'),
"active_modalities": self.modalities,
"current_confidence_scores": self.confidence_scores,
"current_uncertainty": self.uncertainty_measures,
"latest_weights": self.weights_history[-1]["weights"] if self.weights_history else {},
"context_state": self.context_state,
"adaptation_count": len(self.adaptation_history),
"anomaly_status": self.detect_modality_anomalies()
}
return report
# 使用示例
def example_adaptive_fusion():
# 定义模态配置
modalities_config = {
"visual": {
"preprocessing": {"denoise": True, "normalize": True},
"feature_extraction": {"type": "cnn_features"}
},
"audio": {
"preprocessing": {"denoise": True, "resample": 16000},
"feature_extraction": {"type": "mfcc_features"}
},
"proprioception": {
"preprocessing": {"calibrate": True, "filter": True},
"feature_extraction": {"type": "kinematic_features"}
}
}
# 创建融合系统
fusion_system = AdaptiveMultimodalFusion(modalities_config)
# 模拟处理各模态数据
visual_data = "模拟视觉数据"
audio_data = "模拟音频数据"
proprio_data = "模拟本体感受数据"
visual_features, _, _ = fusion_system.process_single_modality("visual", visual_data)
audio_features, _, _ = fusion_system.process_single_modality("audio", audio_data)
proprio_features, _, _ = fusion_system.process_single_modality("proprioception", proprio_data)
# 更新上下文
context = {
"lighting_condition": "normal",
"noise_level": "low",
"task_type": "navigation"
}
fusion_system.update_context(context)
# 计算自适应权重
weights = fusion_system.calculate_adaptive_weights()
print("自适应权重:", weights)
# 准备特征字典
features = {
"visual": np.random.random(128), # 模拟特征向量
"audio": np.random.random(128),
"proprioception": np.random.random(128)
}
# 融合特征
fused_features = fusion_system.fuse_features(features, weights)
print(f"融合特征维度: {len(fused_features)}")
# 模拟决策结果
decisions = {
"visual": np.array([0.8, 0.1, 0.1]), # 类别概率分布
"audio": np.array([0.1, 0.7, 0.2]),
"proprioception": np.array([0.2, 0.3, 0.5])
}
# 融合决策
fused_decision = fusion_system.fuse_decisions(decisions, weights)
print("融合决策结果:", fused_decision)
# 检测异常
anomalies = fusion_system.detect_modality_anomalies()
print("异常检测结果:", anomalies)
# 适应异常
adaptations = fusion_system.adapt_to_anomalies(anomalies)
print("适应措施:", adaptations)
# 生成报告
report = fusion_system.generate_fusion_report()
print(f"报告生成时间: {report['timestamp']}")
return report具身AI系统的传感器攻击面主要包括:
针对跨模态感知的高级欺骗攻击:
跨模态融合系统的特有脆弱性:
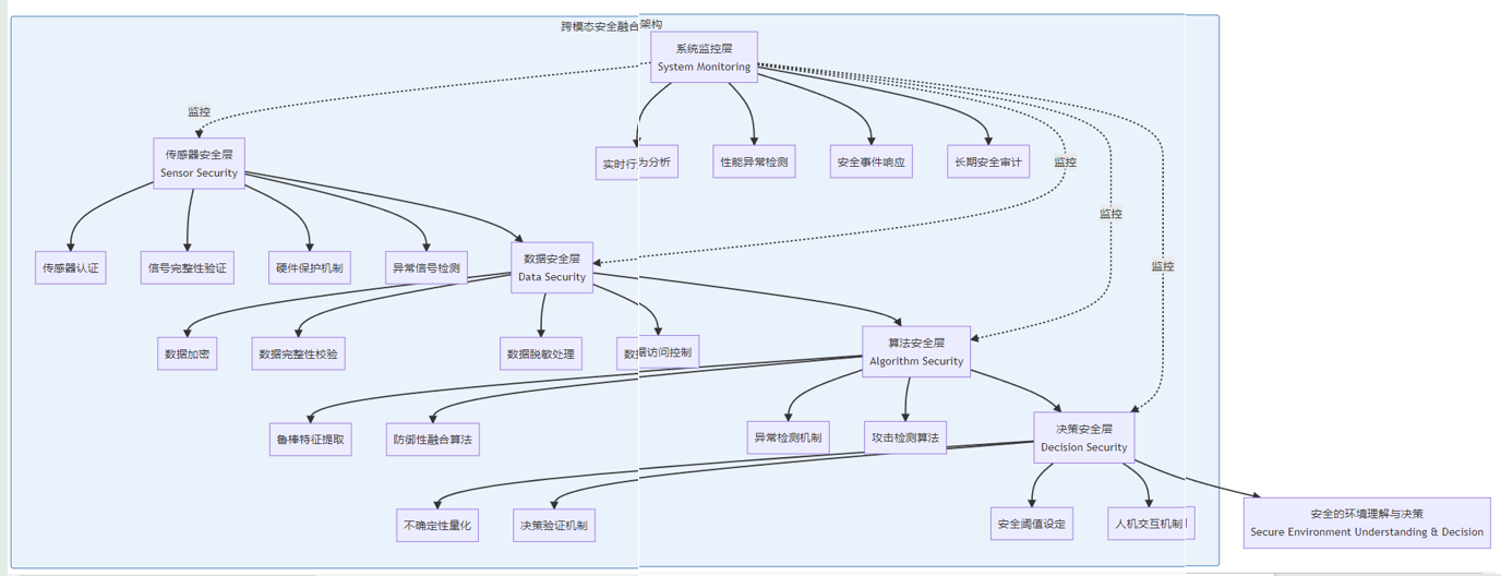
具身AI跨模态安全融合的多层次防御架构:

传感器数据可信性验证方法:
增强融合算法安全性的方法:
动态调整的安全防御机制:
利用模态冗余增强安全性的技术:
跨模态异常检测与响应技术:
在融合过程中保护隐私的技术:
具身AI跨模态感知的安全验证方法:
自动驾驶系统中的跨模态安全融合应用:
工业机器人中的跨模态安全融合:
医疗机器人中的跨模态安全融合实践:
跨模态安全融合的实施最佳实践:
跨模态安全融合的未来发展方向:
当前面临的主要研究挑战:
跨模态感知与安全融合的伦理考量:
推动跨模态安全融合的标准化与监管:
具身人工智能的跨模态感知与安全融合是一个复杂而重要的研究领域,对于实现安全、可靠的具身AI系统至关重要。本章从理论基础、架构设计、算法实现、安全挑战、防御机制、应用案例等多个方面全面阐述了这一领域的最新进展和关键技术。
随着传感器技术、机器学习算法和安全机制的不断发展,跨模态感知与安全融合将迎来更多创新和突破。未来的具身AI系统将具备更强的环境感知能力、更智能的融合决策和更可靠的安全保障,为人类社会带来更多价值和便利。
然而,我们也必须清醒地认识到,技术发展总是伴随着新的挑战和风险。跨模态感知系统的复杂性和物理世界的不确定性,使得安全保障工作面临诸多困难。只有通过持续的研究创新、严格的安全验证、完善的监管机制和广泛的国际合作,才能确保具身AI技术的安全、可控、可持续发展,真正造福人类社会。