
DRUGONE
电压门控钠通道(NaV)在兴奋性细胞的动作电位起始中发挥核心作用,其功能障碍会导致异常的“晚期/持续性钠电流”(INaL),进而引发多种疾病,包括心律失常和癫痫。研究人员利用计算蛋白设计平台,成功构建了一种去新设计的肽类调节剂,命名为 ELIXIR(engineered late-current inhibitor X by inactivation-gate release)。该肽能够以亚微摩尔亲和力结合NaV通道,并选择性抑制病理性INaL。功能分析表明,ELIXIR能够逆转与心律失常和癫痫相关的NaV功能缺陷,在细胞和小鼠模型中均表现出显著疗效。这一成果展示了去新蛋白设计在开发离子通道合成调节剂方面的潜力,为未来的治疗策略奠定了基础。

离子通道是维持细胞电信号的“自然晶体管”。其功能障碍与心律失常、癫痫、肌强直症和偏头痛等严重疾病相关。虽然小分子药物和部分肽类已用于调节离子通道功能,但其选择性和效力有限,并可能引起脱靶效应。尤其是NaV通道(NaV1.1–1.9)家族,其快激活和失活过程对维持正常动作电位至关重要。一旦失活受损,就会出现持续性Na+内流(INaL),从而驱动病理性兴奋。心脏中的NaV1.5与神经系统中的NaV1.6是其中典型的致病通道,其功能获得性突变或病理性重塑会引发长QT综合征、心力衰竭相关性心律失常以及癫痫等疾病。现有的小分子INaL抑制剂如拉诺拉嗪虽有一定作用,但往往缺乏选择性,且对部分突变型通道疗效有限。因此,设计能够精准调节NaV通道失活的新型分子成为迫切需求。

结果
ELIXIR的设计与结合验证
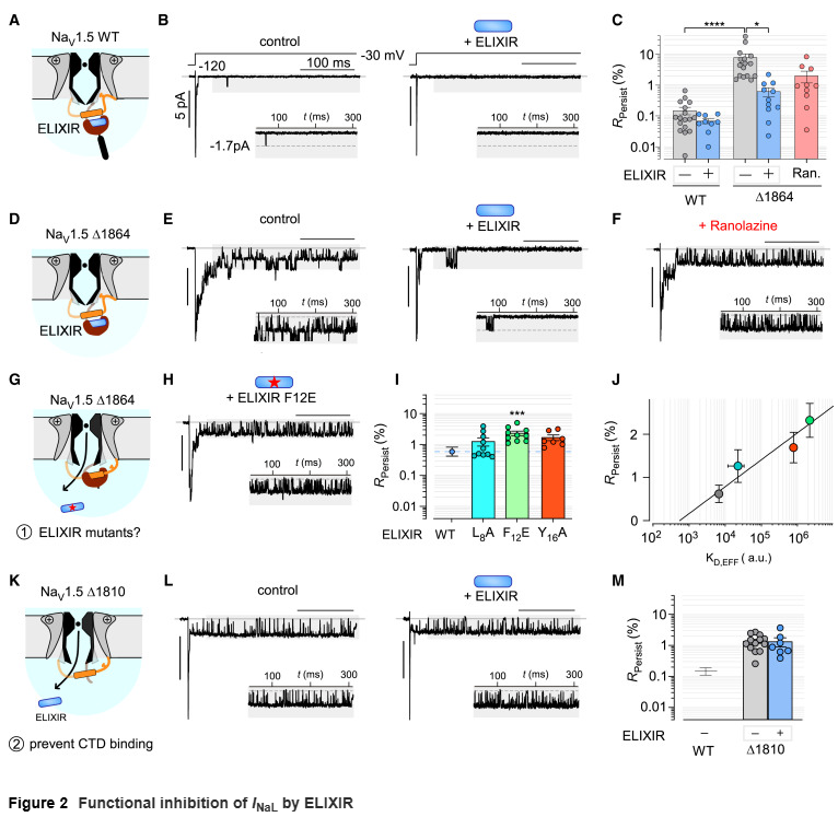
研究人员基于ColabDesign框架,通过“肽类幻觉”策略生成靶向NaV1.5羧基末端结构域(CTD)的21个氨基酸肽ELIXIR。结构预测和结合实验显示,ELIXIR能够结合NaV1.5 CTD的EFL区域,并可能通过竞争性机制取代失活门(IG)与CTD的结合,从而促进通道失活。荧光各向异性滴定和FRET实验均证实ELIXIR与NaV1.5 CTD的亚微摩尔级结合。

抑制病理性INaL
在表达NaV1.5突变体(如Δ1864)的细胞中,ELIXIR显著降低了异常升高的INaL(>12倍),而对野生型NaV1.5几乎无影响。对多个病理性突变(ΔKPQ、F1759A、IQ/AA)以及由蛋白激酶PKA或CaMKII介导的磷酸化修饰所致的INaL,ELIXIR均表现出广谱抑制作用。这表明其能够针对多种致病机制下的钠电流异常。

对不同NaV同工型的作用
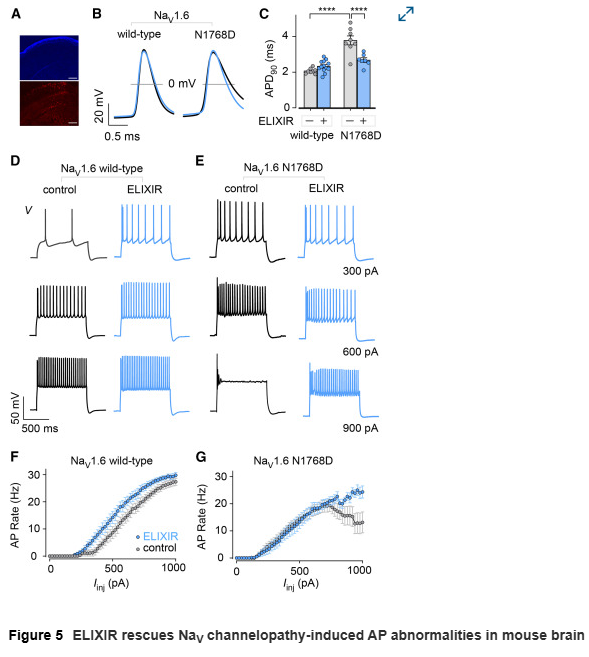
尽管ELIXIR能够与NaV1.1–1.9的CTD结构域结合,但其对野生型通道几乎无效,却能有效抑制功能获得性突变导致的病理性INaL。例如,在与先天性肌强直相关的NaV1.4 F1698I突变体和与癫痫相关的NaV1.6 N1768D突变体中,ELIXIR均显著降低了INaL,且恢复至接近正常水平。这说明ELIXIR在多种组织和疾病环境下具有潜在应用。

在神经系统中的验证
在表达NaV1.6 N1768D突变的小鼠模型中,神经元表现出动作电位时程延长、去极化阻滞等异常。AAV9递送的ELIXIR显著改善了这些病理表型,缩短了动作电位时程,并减轻了去极化阻滞,从而部分恢复了神经元的正常兴奋性。

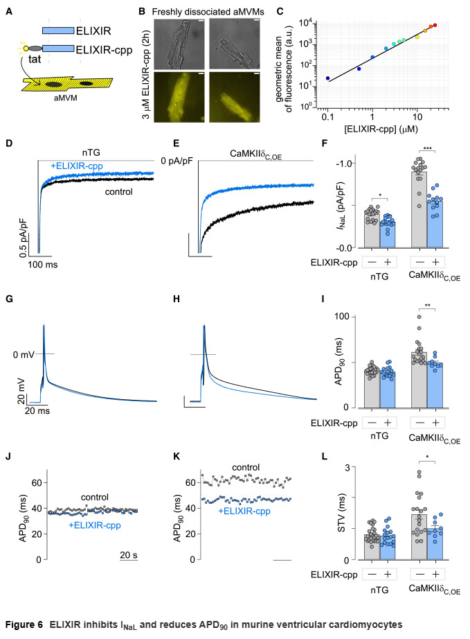
在心脏系统中的验证
在心脏CaMKIIδC过表达的小鼠模型中,心室肌细胞的INaL升高并伴随动作电位延长。ELIXIR进入细胞后显著降低了INaL,并缩短了动作电位时程和短期变异性,恢复至接近正常水平。此外,在来源于LQT3患者的iPSC心肌细胞以及携带NaV1.5 F1759A突变的转基因小鼠中,ELIXIR同样表现出明显的疗效,缩短QT间期并抑制异常钠电流。


讨论
本研究展示了通过去新蛋白设计开发离子通道调节剂的可行性。ELIXIR通过促进NaV通道失活,选择性抑制病理性INaL,而对野生型通道影响有限。这一机制不同于传统小分子直接阻断通道孔径的方式,赋予了其更高的选择性和安全性。
ELIXIR的优势包括:
然而,该研究也存在局限:缺乏高分辨率的ELIXIR-NaV复合物结构,递送方式(病毒或穿膜肽)可能限制临床转化,并且在不同疾病背景下疗效仍需进一步优化。
总体而言,ELIXIR的开发不仅为心律失常和癫痫等NaV相关疾病提供了新型治疗思路,也为离子通道药物研发开辟了新的方向。这一研究凸显了去新蛋白设计在精确调控生物电信号中的巨大潜力。
整理 | DrugOne团队
参考资料
Mahling, R., Hegyi, B., Cullen, E.R., Cho, T.M., Rodriques, A.R., Fossier, L., Yehya, M., Yang, L., Chen, B.X., Katchman, A.N. and Chakouri, N., 2025. De novo design of a peptide modulator to reverse sodium channel dysfunction linked to cardiac arrhythmias and epilepsy. Cell.
内容为【DrugOne】公众号原创|转载请注明来源