
DRUGONE
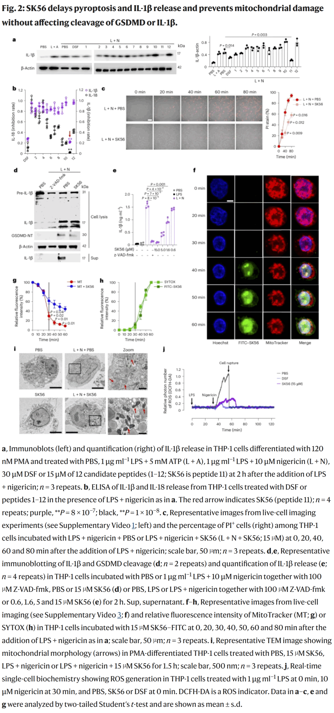
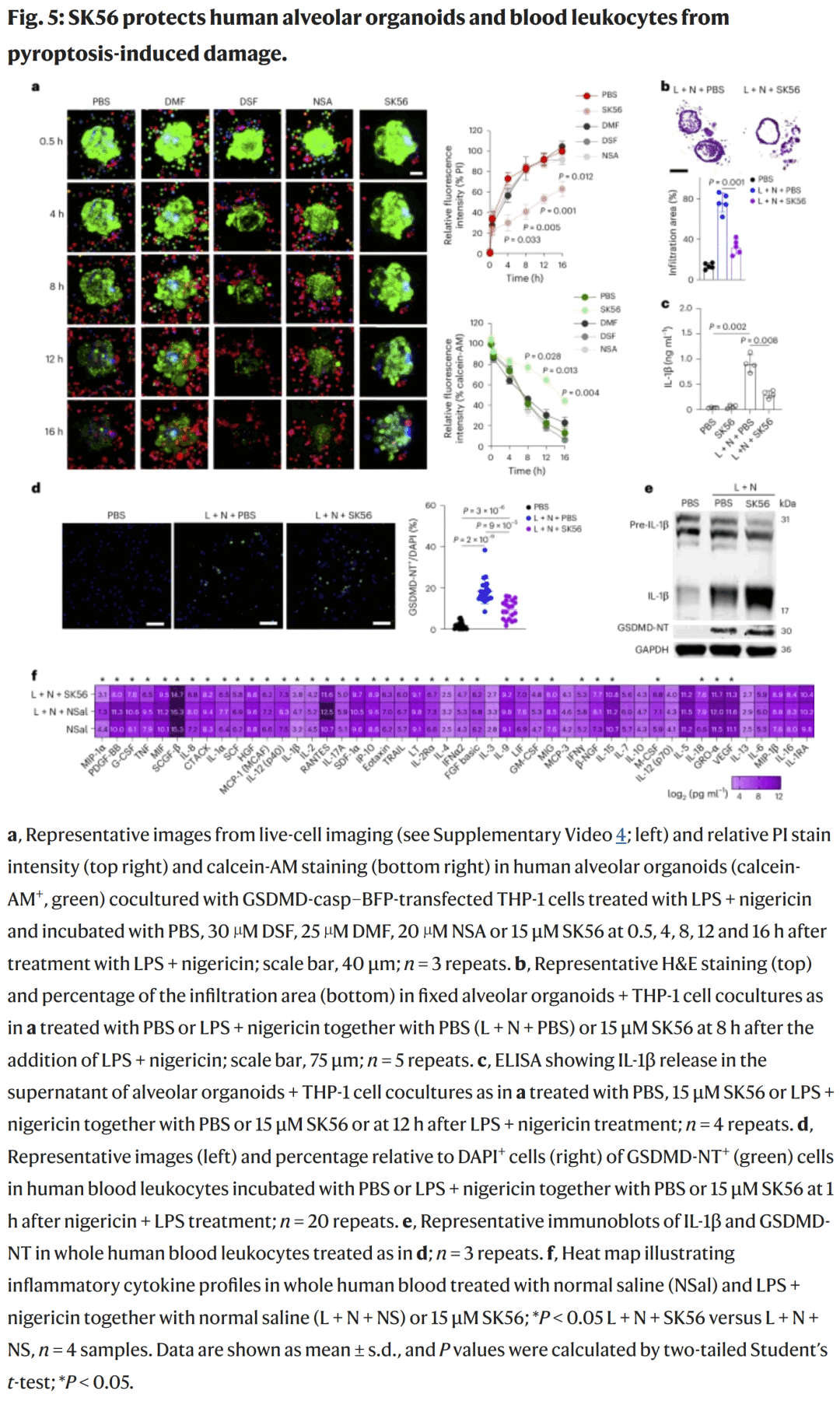
细胞焦亡(pyroptosis)是一种由 Gasdermin D(GSDMD)孔形成驱动的炎症性细胞死亡过程,在机体抵御病原体与维持免疫稳态中发挥关键作用。然而,当焦亡失控时,会导致严重炎症反应和组织损伤。研究人员通过人工智能筛选策略,鉴定出一种能够有效阻断 GSDMD 孔形成的小分子化合物。该分子不仅在细胞实验中显著延缓了焦亡的发生,还在动物模型中缓解了炎症损伤,改善了生存率。机制研究表明,该分子通过直接结合 GSDMD 的关键结构域,抑制其 N 端片段聚集并插入细胞膜。该发现为焦亡相关疾病的治疗开辟了新思路,并验证了人工智能驱动药物发现的潜力。

细胞焦亡与多种疾病密切相关,包括败血症、自身免疫病和慢性炎症性疾病。焦亡的关键执行因子 GSDMD 在被炎性半胱天冬酶切割后,其 N 端片段能在膜表面形成跨膜孔道,导致细胞膜破裂,细胞内容物外泄,并触发强烈炎症反应。
目前,针对焦亡的治疗手段有限,多数研究集中于炎症因子或上游信号通路的干预,而缺乏直接作用于 GSDMD 孔形成的抑制剂。研究人员尝试通过人工智能驱动的分子筛选技术,寻找小分子来直接阻断 GSDMD 孔的形成,从而延缓焦亡过程并减轻炎症反应。
结果
人工智能驱动的小分子筛选
研究人员建立了深度学习结合分子对接的虚拟筛选平台,对数百万候选分子进行评估。通过多轮筛选与评分,最终筛选出数个与 GSDMD 结合潜力较高的小分子,其中一个候选化合物展现出良好的药代动力学性质与药物相容性。

在细胞模型中的作用
在巨噬细胞和其他免疫细胞实验中,候选化合物显著抑制了焦亡相关现象:
这些结果表明,该化合物能有效延缓焦亡发生并降低炎症反应强度。


在动物炎症模型中的验证
在小鼠急性炎症与败血症模型中,给予候选化合物处理的小鼠表现出:
这表明该化合物在体内同样具有抗炎和保护作用。

作用机制的解析
实验结合结果表明:
这直接证明了其通过阻断焦亡核心环节实现抗炎作用。

讨论
研究人员提出,直接阻断 GSDMD 孔形成是一种全新的抗炎治疗策略,与传统的靶向炎症因子或上游信号通路的方法相比,能够更精准地控制焦亡过程。人工智能在分子筛选中的应用显著提高了药物发现效率,使得从候选识别到实验验证的周期大幅缩短。
这一发现的意义在于:
不过,仍需深入研究该化合物的长期安全性、不同病理条件下的适用性,以及是否会对其他 GSDM 家族成员产生非特异性影响。
整理 | DrugOne团队
参考资料
Sun, J., Yang, J., Tao, J. et al. Delaying pyroptosis with an AI-screened gasdermin D pore blocker mitigates inflammatory response. Nat Immunol (2025).
https://doi.org/10.1038/s41590-025-02280-x
内容为【DrugOne】公众号原创|转载请注明来源